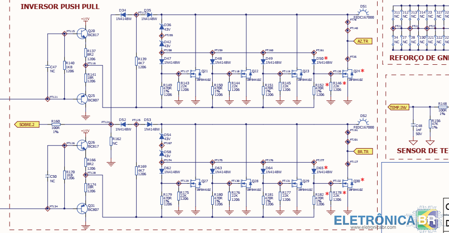
dúvida NB SMS POWER VISION NG 2200va - PCIV020042 - problema na placa logica
Rate this topic
-
Conteúdo Similar
-
 em análise Nobreak SMS Power Vision NG 2200bi. pciv020042
By Adailton Mansur,
- 11 replies
- 914 views
-
 resolvido SMS - Nobreak Power Vision II mPV2200BI/FX - Problemas na placa principal
By marcoeraquelklin,
- nobreak power vision ii
- nobreak
- (and 6 more)
- 5 replies
- 467 views
-
- 0 comments
- 1,339 views
-
 resolvido Power Vision NG uPV3000BI, Placa: PCIV020042, Queimando os resistores: R22 e R217
By cleberll,
- 6 replies
- 716 views
-
 dica DICA!!! Nobreak SMS Power Vision NG upv3000Bi Placa PCIV020042 Não liga fora da tomada e desliga sozinho no Inversor e apresenta comportamentos estranhos!
By pcrock,
- powervsion
- power vision
- (and 17 more)
- 6 replies
- 2,503 views
-
SOBRE O ELETRÔNICABR
Técnico sem o EletrônicaBR não é um técnico completo! Leia Mais...

Recommended Posts
Join the conversation
You can post now and register later. If you have an account, sign in now to post with your account.