christian.ricard
Membros-
Posts Por Dia
0.22 -
Posts
1.077 -
Registrado em
-
Última visita
-
Créditos EBR
167 [ Doar ]
Conquistas de christian.ricard
-
cabral121 começou a seguir: christian.ricard
-
 bios BIOS Samsung- nike2-15 dc 19561.bin
christian.ricard comentou no arquivo de internautacesar em: Samsung
-
 bios Sony PCG-61611X / DANE7MB16D0 / Processador AMD vídeo dedicado
christian.ricard comentou no arquivo de RIF Rodrigo Isa Fernanda em: Sony
- 1 comentário
-
- 1
-
-
- sony
- pcg-61611x
- (mais 4)
-
+- 60 segundos, não estou conseguindo editar. Ai fica erro no painel piscando vermelho e depois desliga totalmente.
-
Estou com igual a esse que não estou achando o defeito... ele desliga depois de +- 30 segundos mesmo com carga na saída e bateria boa. Imaginei ser sensor de temperatura mas não encontrei. Obg.
-
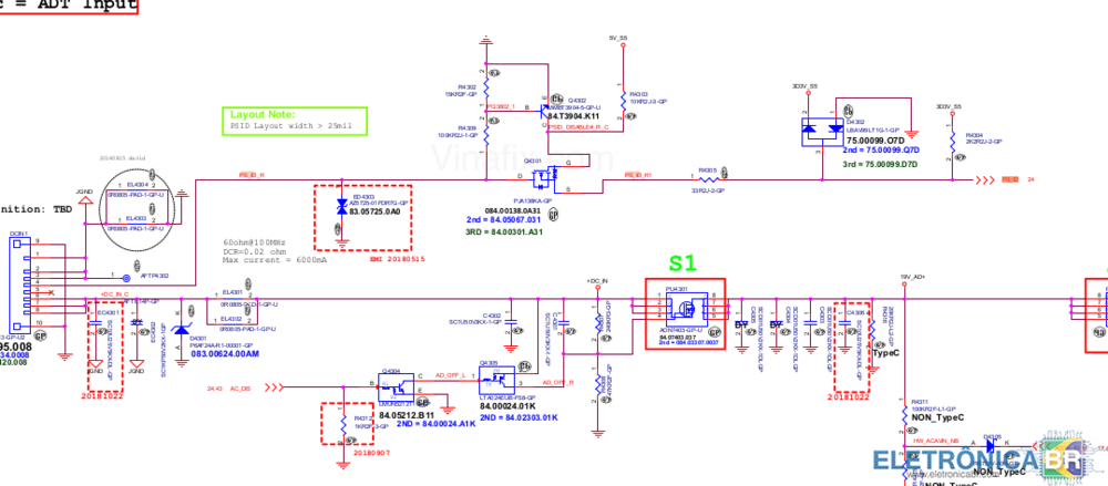
Boa tarde a todos, estou com uma certa dificuldade em analisar a parte do PS_ID desse notebook Dell. Defeito: Não reconhece carregador e não carrega bateria. Testes efetuados: Troca de carregador, troca de Dc Jack, testes via carregador Type C ( Com esse funcionou tudo normal ). Medindo o Pino 4 que é o PS_ID_R, tenho 3,2v, seguindo ele tenho até onde vira PS_ID tb tenho 3,2v, medindo o Pino 36 do SIO tb tenho os mesmo 3,2v. Minha pergunta é, estão corretas essas medições? Pode ser o charger ( ISL9538 ) já que via Type C ele carrega normal a bateria. Obrigado a todos.
- 3 respostas
-
- dell não reconhece carregador
- dell
- (mais 9)
-
Obrigado pelo retorno @Roberto275803, fiz o teste que citou, o cooler continua ligado direto, agora ele perde o controle de rotação tb ficando sempre no max. Obs.: Testei com outro cooler agora tb, mesmo defeito. A Linha de 5v que vc diz seria a do Pino 1? Obg. Obg.
-
Bom dia @Rods, obg pelo retorno e desculpe a demora. Medi sim, todos os componentes ok, por precaução troquei o Q6523. Medindo no pino 1 do Q6523 usando o multímetro, tenho a seguinte situação. Quando ligo a maquina sem dar start ela tem 0v cooler disparado. Quando dou o start essa tensão vai a 0.8v e cai pra 0.095v e assim permanece até p cooler começar a trabalhar, assim que ele começa a funcionar vai a 1v e aumentando conforme a rotação aumenta. Muito obg. Abraços e boa semana.
-
 dúvida Acer A515-54-587L - DA0ZAWMB8G0 Rev. G - Cooler acelerado mesmo desligado
christian.ricard postou um tópico em Notebook's
Bom dia a todos, estou com esse Acer que liga normal, funciona tudo normal, mas o cooler fica ligado direto mesmo só na bateria e com a maquina "desligada". Alguém poderia me ajudar nessa análise? Regravei a Bios e troquei o SIO ( programável ). R25372 está com 10k, ok. Abraços a todos e muito Obrigado. -
Dell Latitude 5280 / Placa CDM60 La-E071P / Não reconhece carregador
christian.ricard respondeu o tópico de christian.ricard em Notebook's
Em contato com o proprietário resolvemos isolar o conector comum e deixei somente o Type-c. Vou aguardar e mudar para resolvido. Muito obg.- 3 respostas
-
- dell
- dell latitude
- (mais 11)
-
Dell Latitude 5280 / Placa CDM60 La-E071P / Não reconhece carregador
christian.ricard respondeu o tópico de christian.ricard em Notebook's
Bom dia, acredito que tenha afetado o SIO mesmo, todos os componentes estão ok, troquei por segurança mas permanece o erro de não carregar/identificar o pino central. Agradeço pela atenção. Abraços e obg.- 3 respostas
-
- dell
- dell latitude
- (mais 11)
-
 resolvido Dell Latitude 5280 / Placa CDM60 La-E071P / Não reconhece carregador
christian.ricard postou um tópico em Notebook's
Boa tarde a todos, estou com esse notebook que chegou com o cliente relatando que não consegue instalar sistema por não reconhecer SSD, regravei a bios e está tudo ok essa parte. Porém percebi que não reconhece a fonte, testes com a Type C e está normal, somente na fonte de pino largo aparece esse defeito. Analisando a placa encontrei do lado contrario o PD4 torrado, ele é um PESD5V0U2BT, efetuei a troca porém continua sem reconhecer a fonte. Alguém poderia me ajudar nessa analise? Essa placa usa esquema similar. Analisando o entorno do pd4, pq2 e pq3 eu tenho os 3.3v alw e 5v alw. O 3.3v alw vai pro MEC5105, será que chegou a afetar esse cara? Muito obg. Encontrei aqui no forum.- 3 respostas
-
- dell
- dell latitude
- (mais 11)
-
Dell Inspiron N5010 / DG15 48.4HH01.011 / Liga e desliga
christian.ricard respondeu o tópico de christian.ricard em Notebook's
Infelizmente aqui parece mais grave. OBg Top muito obg, vou deixar ela de lado aqui e na segunda volto a pegar. Bom final de semana. Obg. -
Dell Inspiron N5010 / DG15 48.4HH01.011 / Liga e desliga
christian.ricard respondeu o tópico de christian.ricard em Notebook's
Aqui de volta, os 3 terminais do D5401 estão em 0v. Seguindo esse sinal ( LCDVDD_EN )me leva até a pagina 55no RN5502 que tb está zerado tanto no pino 2 quanto no 7. Rastreando ainda tenho os pads do R2002 tb zerados, esse sinal saí direto do PCH_LCDVDD_EN. Se alguém tiver as 2 bios dessa placa versão UMA na certeza de funcionamento seria interessante. Abraços e muito obg. -
Placa de Vídeo RX580-8GB 2048SP / Cooler disparado sem vídeo!!
christian.ricard respondeu o tópico de yatm em Placas de Vídeo
Obrigado pelo arquivo, mas aqui não deu certo... tenho a mesma placa do amigo, liga sem video e cooler disparado. Abraços e obg. -
Dell Inspiron N5010 / DG15 48.4HH01.011 / Liga e desliga
christian.ricard respondeu o tópico de christian.ricard em Notebook's
Bom dia, obg pelo retorno, vou fazer essas medições, se não me engano não tenho essas tensões.. o arquivo de bios eu regravei com clean sim... vc tem algum de confiança seu por ai? Obg.
SOBRE O ELETRÔNICABR
Técnico sem o EletrônicaBR não é um técnico completo! Leia Mais...
