Pesquisar na Comunidade
Mostrando resultados para as tags ''gh51m''.
Foram encontrados 29 registros
-
Acer AN517-52 - GH51M LA-K861P Rev: 1B - Não Liga
universoimpressoras2017 postou um tópico em Notebook's
Olá amigo estou precisando de ajuda de vocês primeiramente recebi essa maquina com defeito não liga, placa sem nenhum alimentação de 19v somente na entrada no mosfet PQB3 mais não passava fiz analise e PUB1 ci charge estava com problema feito a substituição e restabeleceu a tensão de 19v porém agora temos outro defeito não tenho tensão de 5v na PJ502 e nem 3v na PJ302 sem curto na placa, fiz algumas medições pwm 3 e 5v sendo alimentado normal i/o também recebe tensão de entrada de 3.3v na LB1 então esta sendo alimentado como não achei o esquema da rev1b usei a da rev1a para referencia. -
 em análise Acer Nitro 5 AN515-55-53E5 / Compal GH51M LA-K861P Rev 1b / não liga
kauan soares postou um tópico em Notebook's
- o cliente relatou que foi fazer a troca da tela que ele havia comprado no mercado livre, porem assim que foi ligar o mesmo disse que houve uma faísca e o computador não ligou mais, botei a placa na bancada - fiz a analise na placa temos somente a voltagem de +19V_VIN primary passando ate o c.i charge pub1 que libera tensão de (+6V_CHG_REGN) (5,24v no LX_CHG) (PCB18 ACDET 2,69) - na bobina de 5v esta dando 24.1ohms e na bobina de 3v esta dando 2.8ohms outra observação no PQB3 era para chavear os +19V_VIN para +19V_P1 porem está chegando os +19V_VIN e aparece 2.60 no gate e source e fica variando -
 devolvido Acer Nitro AN515-55 / MB: GH51M LA-K861P Rev: 1B / Sem sinal de vídeo
crodrigop postou um tópico em Notebook's
Saudações senhores! O notebook em questão ficava sem vídeo durante o uso, e ao reiniciar o equipamento o vídeo voltava, coloquei para estressar no AIDA64 para testar e o problema ocorreu, porém, agora não dá mais vídeo hora nenhuma, nem reiniciando, analisando a placa, todas as tensões estão presentes, exceto a +NVVDD1, pois a trilha está em curto em relação ao GND, injetei 2,3V na trilha para ver se algum componente aquece e nada, há um consumo, mas a única coisa que aquece é o UV1 (GPU), minha dúvida é: A GPU está condenada ou há mais alguma coisa que eu possa testar? -
 dúvida ACER NITRO 5 - GH51M LA-K861P rev. 1B - Não Liga
Alexandre fonseca Brito postou um tópico em Notebook's
Estou com um notebook Acer Nitro 5 AN515-55 que apresenta o seguinte problema: o LED azul acende e há tentativa de inicialização, mas o equipamento não liga completamente. Já verifiquei as tensões +19VB e VCC, que estão presentes. Observei que o CI PWM (PUZ1) aquece um pouco, embora não a ponto de causar queimaduras ao toque — infelizmente, meu termômetro está inoperante, então não consigo medir a temperatura exata. Diante disso, gostaria de saber: o ideal seria substituir o CI PWM (ainda não tenho um disponível para testes), ou existe a possibilidade de algum outro componente estar provocando esse aquecimento anormal na PWM? -
 boardview Acer Predator PH315-53-71HN GH51M LA-K862P
FDONATO postou um tópico em Gerenciador de arquivos
Acer Predator PH315-53-71HN GH51M LA-K862P Visualizar Arquivo Acer Predator PH315-53-71HN GH51M LA-K862P Uploader FDONATO Enviado 07-08-2022 Categoria ACER -
 esquema Acer Predator PH315-53-71HN GH51M LA-K862P esquema
FDONATO postou um tópico em Gerenciador de arquivos
Visualizar Arquivo Acer Predator PH315-53-71HN GH51M LA-K862P esquema Acer Predator PH315-53-71HN GH51M LA-K862P Uploader FDONATO Enviado 07-08-2022 Categoria ACER -
 bios Acer Predator PH315-53-71HN GH51M LA-K862P bios + ec
FDONATO postou um tópico em Gerenciador de arquivos
Acer Predator PH315-53-71HN GH51M LA-K862P bios + ec Visualizar Arquivo Sempre faça backup antes de gravar a bios... Acer Predator PH315-53-71HN GH51M LA-K862P BIOS GH53M Uploader FDONATO Enviado 07-08-2022 Categoria ACER -
-
 resolvido Acer Nitro 5 AN515-55-53E5 / GH51M LA-K861P / Troca de chipset
Cesert postou um tópico em Casos resolvidos - Notebooks
Pessoal seguinte, esse notebook não ligava nada e já passou por algumas assistências ate chegar na minha mão onde eu detectei que o defeito principal dele era o chipset SRJAU em curto, mas o pessoal mexeu na BIOS, mexeram no CI de charger. Enfim pedimos um chipset novo, o chipset chegou, fiz a troca e felizmente o notebook voltou a vida, deu imagem normalmente, mas ainda ele apresenta alguns problemas, o principal problema é a velocidade do processador, o clock dele fica travado em 0.79GHz e não tem jeito dele funcionar na velocidade normal, outro problema é a bateria que não esta querendo carregar. Lembrando que a BIOS dele foi mexida e o cliente não tem certeza que ela é a original dele, na duvida eu baixei a BIOS disponível pra essa placa aqui no fórum mas sem sucesso, apresenta o mesmo problema. Outro detalhe é que esse notebook não tem o pino de identificação de fonte como tem os Dell e mesmo assim estou a fonte original dele de 9 amperes, então acredito que não seja esse o problema. Minha duvida é a seguinte, como foi trocado chipset por um novo, tem que fazer algum procedimento na BIOS pra liberar a velocidade do processador? Ou poderia ser algum outro problema? Quem puder ajudar agradeço. -
 boardview Acer Nitro 5 AN515-55 / AN517-52 - Compal GH51M LA-K861P Rev 1A - BoardView + Esquema
Samuel Baldessar postou um tópico em Gerenciador de arquivos
Acer Nitro 5 AN515-55 / AN517-52 - Compal GH51M LA-K861P Rev 1A - BoardView + Esquema Visualizar Arquivo Acer Nitro 5 AN515-55-53E5 Compal GH51M LA-K861P Rev 1A BoardView + Esquema Uploader Samuel Baldessar Enviado 28/05/2024 Categoria ACER -
 boardview Acer Nitro 5 AN515-55 / AN517-52 - Compal GH51M LA-K861P Rev 1A - BoardView + Esquema
Samuel Baldessar postou um arquivo em ACER
-
 devolvido Acer Nitro 5 AN517-52-75WH | GH51M LA-K861P rev. 1B | Imagem com chiado na tela e no áudio
anthony.p postou um tópico em Notebook's
Boa tarde, eu já fiz alguns teste nesse notebook Acer nitro 5. Testei outra fonte, testei trocar a memória, testei ligar com o mínimo de coisas necessárias para ligar. Ele sempre liga porém ocorre o ruído saindo pelos alto-falantes e essa tela chiado, mas vezes com uma frequência bem grande, outras vezes chega estabilizar sem o chiado. acabei achando que poderia ser o vídeo dedicado do notebook dando pau, então retirei as bobinas que alimentam a placa gráfica para ver se conseguia desabilita-la (PLW1, PLV2 e PLV3), porém da mesma for se manteve os sintomas, conectando ao hdmi também não gera vídeo para o monitor. acho que as informações que tenho até agora é isso, caso tenham alguma ideia e seja necessário teste, estou a disposição. IMG_5377[1].MOV -
 resolvido Acer Nitro 5 AN515 - GH51M LA-K861P - Não liga
prcalemao postou um tópico em Casos resolvidos - Notebooks
Boa tarde, chegou esse notebook onde o mesmo não liga, não encontrei outro tensão a não ser 19v em alguns pontos, nas PL301 / PL501 3v/5vAlwp não tem tensão mas vi que o CI PU301 esta sendo alimentado, não encontrei curto na placa..... somente achei baixa a resistência nas PLZ1,2,3,4 apenas 2,4Ohms , quem puder dar uma ajuda na analise dessa placa fico grato e quem sabe desvendar esse mistério... acabei de subir o esquema e a Board View -
 esquema Esquema Acer Nitro 5 AN515 Compal GH51M LA-K861P Rev 1A
prcalemao postou um tópico em Gerenciador de arquivos
Esquema Acer Nitro 5 AN515 Compal GH51M LA-K861P Rev 1A Visualizar Arquivo Seque esquema do Acer Nitro 5 AN515 Compal GH51M LA-K861P Rev 1A, juntamente com Board View Uploader prcalemao Enviado 07/02/2023 Categoria ACER -
 bios Acer Nitro 5 AN515 mb: gh51m la-k861p re: 1a
Igor postou um tópico em Pedidos de esquemas ou bios de notebooks.
Preciso dessa bios. Obrigado! -
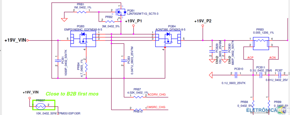
Prezados colegas, estou com um ACER NITRO 5 na minha bancada, chegou relatado pelo cliente que nao liga. Estava funcionando normal foi ao banheiro, voltou estava desligado mortinho. Nem Led de bateria ou carregador conectado acende. Com a placa cujo modelo é a GH51M-K861B com processador i7 10gen e GTX 1650, aferi as medições com a fonte conectada na placa, e de acorodo com o esquema abaixo, a unica tensão presente é a +19V_VIN. Ela está presente até o pino 5 do mosfet de alta PQB3. Dali pra frente nos pinos 1, 2, 3 não tenho mais tensão criada +19V_P1 e P2... todas as outras tensões estão zeradas na placa. O único suposto curto que localizei na placa foi na linha da CPU, mas por ser uma linha apresenta uma resistencia BAIXA de 2.5, nao sei se era um curto ou nao. Pra testar, injetei 1v de tensão com corrente de 1A a partir ali do PRB3, ela apresentou consumo de 1v e a corrente também consumiu ao máximo setado. Verifiquei que a única parte da placa que aquece é o processador. Minhas dúvidas são: 1 - esse aquecimento do processador ao injetar essa tensao significa que o processador morreu ou está em curto?? Caso esteja em curto, teria que partir pra um rebaling pra testar, certo? 2 - Se o processador não morreu, o problema de não gerar a tensão +19V_P1 e dali pra frente, pode ser defeito nesse MOSFET? Ainda não retirei ou substitui nenhum componente da placa, primeiramente compartilho aqui minhas duvidas antes de sair trocando componente ou ficar jogando calor na placa sem necessitade ou efeito. Pra quem puder me ajudar com alguma orientação ou dica, agradeço de coração. abraços
-
 esquema Acer Nitro 5 AN517 Compal GH51M LA-K861P Rev 1A
Francisco Junior Silva postou um tópico em Gerenciador de arquivos
Acer Nitro 5 AN517 Compal GH51M LA-K861P Rev 1A Visualizar Arquivo Acer Nitro 5 AN517 Compal GH51M LA-K861P Rev 1A Uploader Francisco Junior Silva Enviado 12/10/2023 Categoria ACER -
 esquema Acer Nitro 5 AN517 Compal GH51M LA-K861P Rev 1A
Francisco Junior Silva postou um arquivo em ACER
-
* Olá pessoal, estou com esse equipamento faz alguns dias aqui na assistência e não consegui progredir em nada, pois tenho muitas dúvidas em relação ao funcionamento do circuito que envolve a saída HDMI. * O equipamento funciona perfeitamente com a tela do Notebook, tanto no vídeo integrado quanto o vídeo dedicado ( GTX 1650 ), mas ao conectar um monitor externo no HDMI não apresenta nenhum sinal. * Já formatei a máquina, instalei drivers de vídeo diferentes, regravei a bios da PCH e do SIO, até arrisquei a regravar a bios da GPU, mas não houve nenhuma mudança. * Efetuei uma inspeção visual no conector HDMI e aparentemente está tudo ok. * Não encontrei nenhuma oxidação na placa e nenhuma trilha rompida. * Sem o cabo conectado tem as seguintes tensões: - Pino 15 = 5v - Pino 18 = 5v * Ao conectar o cabo surge tensão no pino 19 ( 5v ) UVH1 ( tensões de alimentação ) Pinos 1 e 13 = 3.3v Pinos 19 e 41 = 1.1v Pino 25 = 1.1v Pinos 15 e 46 = 1.1v Pinos 26, 32 e 38 = 1.1v Pino 43 = 1.8v Pino 7 = 0v ( tenho dúvida se deveria ter tensão nesse pino ) Se algum colega tiver alguma dica ficarei grato, pois terei que entregar esse equipamento amanhã para o cliente.
-
Acer nitro 5 placa gh51m LA-k861p rev.1B Não Liga
slashbeto17 postou um tópico em Casos resolvidos - Notebooks
Olá Amigos Estou com este nitro 5 nao consigo ver o modelo dele por isso não coloquei no título O mesmo não liga O que acontece quando injeto tensão na fonte assimétrica no resistor de entrada logo do lado do Jack injetando apenas de 2v a 3v tenho um consumo mto alto chega a 5.3 mas nada aquece estou somente com a placa na bancada sem nada conectado -
 em análise Acer AN515-55 - GH51M LA-K861p Rev 1B - Totalmente morto
papaleos postou um tópico em Notebook's
estou com esse notebook que não da nenhum sinal de vida fazendo as medições vi que o shunt de entrada passa os 20v mas não tem a tensão de +5VALWP. olhando a sequencia de start vi que a tensão de 3vlp é a primeira a aparecer e não tem resumindo. não tem curto na linha de 3v e 5v não tem curto no 3vlp nem na alimentação do sio os pwm de 3v e 5v estão com 20v na entrada e ja troquei o pwm de 3v porque o 3vlp tem origem desse pwm e mesmo assim não aparece a tensão. -
Notebook chegou na assistência cliente informou que um colega de trabalho foi realizar a colocação de mais um Nvme e deixou cair um parafuso com a placa encaixada com a bateria e saiu faísca, após isso o equipamento não ligou mais, vi até um tópico anterior que o menino não se atentou as linhas do equipamento e acabou perdendo o mesmo, fiz uma análise sequencial nas bobinas e encontro somente logo no inicio no mosfet de alta o PQB3 nos pinos 1, 2, 3 encontrei os 19v da linha da alta com mais 25v no pino 4 que faz o mosfet entrar em condução, coloquei a fonte assimétrica e não há nenhum consumo, nem mesmo quando aperto o power button, ainda não fiz o teste dos 3v do power button, realizei o teste aqui agora do PQB4, todos os pinos dele estão alimentados com 19v o pino 4 que está com a alimentação de 25v que é onde faz com que ele entre em condução, dúvida como faço pra tentar ligar ele sem o teclado? por não apresentar nenhuma tensão nas outras bobinas pode ser que seja algo no circuito de alta? ou a primeira opção seria o botão?
SOBRE O ELETRÔNICABR
Técnico sem o EletrônicaBR não é um técnico completo! Leia Mais...
