Search the Community
Showing results for tags 'laranja'.
-
 dica Notebook Dell I15-5560-A50B pisca LED 6 branco e 2 vezes laranja
Gui Tomé posted a topic in Leitura Obrigatória
Notebook Dell I15-5560-A50B I7 COM A LUZ PISCANDO 6 VEZES BRANCA E 2 VEZES LARANJA, PRECISO DO ARQUIVO DA BIOS PARA PLACA LA-D871P. -
Bom dia/Boa tarde/Boa noite! Estou com um Micro PC DELL Optiplex 7010, modelo da placa mãe: motherboard d13_mff_luxor_low (em foto também) que não está ligando, a unica coisa que liga é o LED do power quando pressionado mas assim que solta o botão ja desliga. E a placa não chega a apresentar nenhum sinal de inicialização ou elevação de temperatura, ja troquei a fonte de energia, troquei memorias/ processador e regravei a BIOS e mesmo assim sem resposta. Se alguém possui algum esquema para ver as tensões ou ja passou por algo parecido agradeço a ajuda se possível Vídeo do WhatsApp de 2025-11-01 à(s) 11.10.56_c73a39cb.mp4
-
Dell OptiPlex não liga e a fonte desarma ao plugar. Não tenho anotado o modelo da placa mãe mas veio com processador i3 de 9a geração. Defeito 1 Como a fonte desarma, já é indicativo de curto. Retirei o processador, liguei de novo e continuou desarmando, o que é um bom sinal pois pode indicar que o processador ainda está ok. Encontrei baixa resistência entre gnd e resistor shunt (menos de 1 Ohm). Na fonte de bancada, programei para 3V e 1A e liguei o pc com ela. Conectei e a fonte indicou curto, consumindo quase 1A e o mosfet ao lado da DC Jack fritou. Retirei o mosfet e continuou com baixa resistência entre shunt e gnd. Testei o mosfet, estava bom então ressoldei. Com uma ponteira de multímetro, injetei tensão de 3V direto no shunt. Dessa vez um capacitor smd um pouco mais afastado do dcjack aqueceu muito. Retirei da placa e confirmei o curto. Substituí, o curto sumiu e voltou a ligar. Defeito 2 Depois disso, o botão power ficava piscando 2 ambar / pausa / 7 ambar e o pc não dava video. O site da Dell indica ser erro de LCD ou Bios. Para não sair gravando Bios pois tem um CI de 16 terminais, verifiquei as memórias e percebi que o erro acontecia apenas em um slot e, no outro slot, o pc ligava e ficava com led branco aceso. Depois disso, retirei o processador, limpei por baixo com álcool isopropílico e resolveu!
-
O televisor chegou na minha oficina com LED laranja aceso, não aceita comando nem um, voltagens da saida de fonte normais, reguladores de tensão da placa mãe normais ! Suspeito que seja dados da Flash corrompidos, porem não sei se eles podem ser regravados via pendrive como os demais televisores ! peço ajuda !
-
 resolvido Placa acer 4349-2839 DA0ZQRMB60 Rev-C não carrega, só led laranja piscando
samwelsennen posted a topic in Treinamento Eletrônica
Fiz a troca do pq23 que estava em curto e mesmo assim ainda não liga, alguém já pegou esse problema? PQ44 E PQ42 estão dando curto no gate, já removi e troquei, porém quando coloca na placa permanece novamente o curto. -
Ola amigos , estou com esta impressora Bematech MP-4200 TH apresentado o seguinte sintoma: ao ligar acendo o led verte e após alguns segundos o led de status começa piscar na cor laranja.. ja tenteio seguinte : troca sensor de papel / troca da cabeça térmica / troca do motor e nada resolve. mas quando ou puxo um pouco de papel manualmente ela funciona normalmente na mesmo hora e fica funcionando perfeitamente ate eu desligar MP-4200-TH.mp4
- 11 replies
-
- impressora
- bematech
-
(and 3 more)
Tagged with:
-
Olá, peguei esse note dell inspiron 3515 para trocar a tela que estava quebrada. Note ligando normalmente, apenas a tela quebrada (abriram muito ráipido e trincou a tela). Desmontei o note, removi a bateria, desconectei a tela para pegar o código exato e fiz o pedido da tela. Note ficou 3 dias desligado na bancada, sem bateria. Quando chegou a tela nova, montei ele mas ele não gera imagem. Led do power fica piscando 3 ambar 1 branco. Segundo o service manual, é pilha da cmos. Mas não acho a maldita pilha nessa placa mae. Não existe nenhuma CR2032 nele. Já olhei na placa lateral (que tem as USBs adicionais), mas também não tem pilha ali. Já voltei a tela original, e o defeito permanece. Já deixei de um dia pro outro tudo conectado, e o carregador na tomada, pra ver se era algo que se recarregasse. Não adiantou. Se tiro a memória, o erro muda, acusando falta de RAM como deveria ser. Me parece que a placa está ok. Como resolver isso?
-
 em análise SAMSUNG Np 300e5c placa Scala 3 1517 Rev 1.0 ba41 01978a hst led verde e laranja piscando
slashbeto17 posted a topic in Notebook's
Olá amigos Estou com este note samsung que chegou para nós com senha de bios tentei resetar a mesma mas sem sucesso baixei uns 4 arquivos de bios não daqui do fórum (Nao tenho créditos infelizmente) e todos que gravei o led fica piscando verde e laranja todas que baixei tem 8mb já a que estava com senha fiz backup e so tem 1mb peço a ajuda de todos por gentileza -
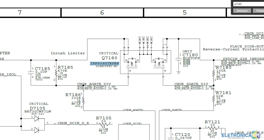
 devolvido Mac a1398 - 820-00426-A - luz laranja mesmo sem bateria
lucaspolli posted a topic in Notebook's
senhores, esse mac deu entrada sem ligar, ascendia a luz verde, depois laranja, nos testes identifiquei que ascende a laranja mesmo sem a bateria, analisando a placa, ela já foi bastante mexida, esta faltando o Q7180, porem no esquema aparece como sendo um componente só, e na placa existe 2 pads para mosfet, alguem sabe dizer algum compativel? encontrei tb o U2800 estourado, com um furo no meio -
 dúvida RX 470 4GB xfx - liga com tela azul ou laranja
Aurélio Henrique posted a topic in Video Cards
boa tarde pessoal, entrou pra mi aqui uma rx 470 4gb da xfx que a princípio estava sem vcore e vram, pwm tinha alimentação e enable, substitui e voltou a ter as tensões e subiu imagem, no stress ela deu tela preta e travou o pc, escrevi as 2 bios dela já que o dono fez isso antes de me enviar e ela funcionou por quase 1 hora no stress, mas depois deu tela azul e travou o pc, reiniciei e no stress deu uma tela parecida com laranja, alguma dica de alguém que já pegou algo parecido? -
 dúvida positivo premium xs7010 6-1-w5s20-d03 não liga, acende led laranja
johnnie23walker posted a topic in Notebook's
Bom dia pessoal. Estou com essa placa que ao colocar o carregador acende o led laranja, mas ao pressionar o power acende o led verde, mas não da consumo na fonte e nem gira o cooler. Me ajudem por favor- 13 replies
-
- positivo
- 6-71-w5s20-d03
-
(and 8 more)
Tagged with:
-
 dúvida Xbox 360. Corona V4. Liga, sem imagem. Run laranja vermelho?
Luiz Mainart posted a topic in Vídeo Games
Olá. Estou com o defeito de o console ligar, mas não aparece imagem e o chip não acende a luz e não faz barulho. O chip é o run laranja. Soldei os pontos novamente e testei de novo e o problema continua. Ainda não troquei nada, mas comprei um chip run vermelho 1.1. Acho que o chip está queimado. O chip vermelho vai funcionar igual o chip laranja sem problemas? -
 resolvido Tv CCE estile d4201 não sai do led laranja (resolvido)
Eletrônica do Vizinho posted a topic in Casos resolvidos - TVs
Quero postar uma dica matadora para os colegas de bancada... A solução da Tv Cce Estile D4201 com o defeito de não sair do led laranja: troquei o capacitor 470uf x 16v e coloquei um de 470uf x 25v e foi resolvido. Mas também esse defeito pode ser os reguladores da placa principal ou a eeprom. Fica a dica!- 4 replies
-
- 1
-
-
- tv cce estile d4201
- solução
-
(and 3 more)
Tagged with:
-
 em análise Gateway NB56R LA7912P Rev 1.0 Piscando Leds Azul e Laranja
F.Andrade posted a topic in Notebook's
Boa tarde a todos, Estou com duas maquinas na bancada com quase o mesmo problema. Primeira é um Gateway NB56B placa LA7912P e um Acer E1-471 com a mesma placa. O Gateway os Leds Azul e Laranja ficam piscando e após um tempo ele desliga, já verifiquei as voltagens e ele esta carregando, troquei os mosfets PQ9 PQ10 (estava aquecendo) e PQ11 (estava aquecendo). No Acer ele carrega normalmente por 30 min depois ele corta o carregador. Desligo a maquina por +/- 15 min dai ele volta a carregar. Os mosfets do charger estão normais. A REV das placas é a 1.0 porem não encontrei. Apenas a 2.0 -
 em análise Positivo Premium - H24ZC Rev2.0 - só pisca a luz do Power laranja e não liga
hobby Cnc posted a topic in Notebook's
Boa tarde estou com esse notebook na bancada ele só pisca a luz do Power laranja em ao liga não dá vídeo já fiz os procedimentos padrao regravei a bios troquei memória e processador e nada adiantou alguma dica aí não achei nenhum curto por enquanto,noteu que as tensões 5v e 3v3 ficam oscilando como se a placa estivesse em um loop -
 em análise CCE Stile D37 Led Laranja - não liga
GameMax posted a topic in TVs de PLASMA, LCD, LED e CRT
Bom pessoal estou com esta tv com o famoso led laranja e travada não liga, mas neste caso as tensões da fonte todas normais acionei a mesma sem a principal e acendeu a tela e liberou as tensões normalmente, tensões nos reguladores da principal também tudo normal inclusive os mais problemáticos de 3,3v e 1,8v, ja foi feita também a gravação da memória e a troca da mesma com arquivo arquivo aqui do fórum, todos os testes feito com o teclado lateral desconectado pois as chaves com alguma fuga também podem causar este defeito, processador aquece mesmo com a tv travada no led laranja e ja fiz um ME no mesmo e nada. Pode ser o processador o causador deste problemas alguém ja pegou caso assim neste modelo? -
 resolvido Positivo sim+2050 / MB 6-71-M74S0-D06A.GP / pisca o verde 3x e fica laranja
sameshimao posted a topic in Casos resolvidos - Notebooks
Bom dia galera, estou com esse note na bancada, não consegui achar nada se alguem puder me dar uma dica, agradeço desde já.. aperto o power ele acende o led verde por 3x e depois fica laranja tenho 19v da fonte, 5v, 3,3v ao acionar tenho 1,8v, 1,2v não sobe a voltagem de 1,05v, e 0,98 do processador já fiz teste de curto, está tudo certo troquei os fets dessa linha de 1,05 e nada se alguem tiver uma dica agradeço muito obrigado a todos desde já!! -
 devolvido HP Elitebook 8440 la-4902p Não liga e pisca led laranja
Emanoel_2.0 posted a topic in Notebook's
Ola pessoal, estou com esse notebook na bancada com seguinte sintomas: assim que eu plugo o carregador, ele acende um led azul e laranja (em curto espaço de tempo) depois disso, ao pressionar o power, ele pisca o led laranja (como se a bateria tivesse fraca) primeira coisa que fui ver, foi medir a linha B+, mas a mesma estava ausente, ao verificar a entrada, me deparei com o mosfet pq101, aonde o mesmo tem os 19v no seu source, 19V no gate, mas 0v no dreno. por ser um canal P ele estaria em corte, ao analisar o circuito do gate do pq101, identifiquei que existia o pq1007, um mosfet canal n duplo, onde cada sinal acionaria seus gate e assim conduzisse para o terra, acionando um divisor resistivo no pq101 para o mesmo saturar, esses dois sinais, apenas um esta presente, sendo um sinal chamado de; VCC1_PWRGD (Presente) e o outro sinal chamado de; ADP_EN (Ausente) ao analisar, vi que esse sinal sai direto da Sio, então verifiquei os sinais da sio e suas tensões, encontrei o sinal AC_AP_PRESS e as tensões 3vl do mesmo. se eu força a passada dos 19v, continua com mesmo sintomas! fiz alguns procedimentos a seguir: verifiquei o cristal de 32k y7 da sio e o mesmo está ok verifiquei o cristal de 32k da pch e tbm ok regravei a bios Estou desconfiado da Sio, como não tenho outra aqui pra trocar, terei que comprar, mas antes de comprar, quero pedir ajuda ao pessoal aqui do fórum, pois posso estar deixando algo passar! -
 devolvido Acer E1-572-6 | V5WE2 LA-9532P | Não liga com fonte, apenas com bateria.
Carlos Alberto Klafke Filho posted a topic in Notebook's
Boa noite pessoas! - Observação: Bateria não carrega, pisca LED azul e laranja Tenho na bancada um Acer E1-572-6, placa mãe LA-9532P que apresenta os sintomas descritos no título. Fazendo uma análise rápida, verifiquei que o PD302 recebe tensão VIN no pino 3 e B+ no pino 2. Quando conectado na bateria ou na bateria e na fonte, no pino 3, que alimenta o PWM PU301, tenho a tensão B+, quando conectado apenas na fonte, esse diodo recebe 18,9v na entrada e apenas 0,8v na saída. Minha dúvida é meio obvia, mas antes de sair trocando gostaria de saber dos companheiros se esse comportamento é normal ou pode ser influenciado por outro componente com defeito. Obrigado a todos e boa noite. -
 devolvido controle ps4 JDM-011 só fica com a luz laranja oscilando normal mas a bateria nao carrega toda!
CarlosSLVR posted a topic in Vídeo Games
Olá a todos, estou com esse controle de ps4 que só fica com a luz laranja oscilando aparentando que esta carregando a bateria normalmente porem ele só carrega a bateria até uns 3,4v e fica parado alí e nao carrega a bateria no maximo que tem que carregar! A luz laranja nunca para de oscilar, ela sempre fica no ciclo de carregando acendendo e aos poucos apagando normal! Ja troquei a bateria, verifiquei os componentes na placa do controle e nao tem nenhum capacitor em curto e nem diodos! Poderia ser algum transistor ou mosfet na area do circuito de carga!? No restante o controle funciona normal conecta no ps4 tanto pelo sem fio quanto pelo cabo usb, o cliente disse que carregava o controle com carregador de celular!! Tentei carregar a bateria do controle pelo ps4 com o cabo usb mas mesmo assim nao adiantou, eu pego o multimetro e faço a mediçao da bateria conectada no controle quando ele esta carregando tanto no ps4 pelo cabo usb quanto pelo carregador de celular e nunca sai de 3.4v! Ja resetei o controle tambem sem sucesso! -
 dúvida Dell Optiplex 755 - pwb dr841rev a00 - Led laranja
ribeirodanilo93 posted a topic in Motherboards, PCs, All in One & Cia
Boa noite amigos ! Estou com essa board aqui na minha bancada, o mesmo liga porém com o led do power laranja. Apenas ao conectar o cabo da fonte ela já disparada direto e liga. Fiz uma verificação inicial tenho a tensão de standby 5v e a tensão de reset está dando 4.15v. Já testei com outra fonte e ocorre a mesma coisa. Sem memórias a placa não bipa, já testei outro processador, verifiquei o p4 de alimentação do processador em princípio não há curto no vcore. Não achei o esquema nem a bios desta placa, se alguém tiver os arquivos ou sugestões de testes, agradeço. -
 dúvida Controle playstation 4 acende o led laranja e apaga rapidamente
gus_hex99 posted a topic in Vídeo Games
Boa tarde estou com um Dualshock 4 que o led laranja quando conectado no usb do computador acende e apaga rapidamente. Quando desconectei a bateria e liguei no usb ela acendeu normal. -
 devolvido Dell Inspiron 3477 AIO IPKBL-PS Rev A00 - Led pisca power pisca laranja
qualytecAT posted a topic in Notebook's
Bom dia! To com esse Desktop AIO DELL Inspiron 3477, ele não liga fica com o led power piscando, pisca 2 laranja e 1 laranja. Algum dos colegas poderia me ajudar? obrigado. -
 devolvido Dell Inspiron 15 5566 - LA-D871P - pisca 6x branco e 2x laranja e não liga
Gilson Macedo posted a topic in Notebook's
Não há consumo, após apertar o start apenas mexe na fonte assimétrica. Estou com carregador original e com ele também a placa não liga. Notei que PCH_RSMRST# tem 3,3v antes de ligar a placa, bem como SIO_PWRBTN# tem também 3,3v. Suspeito de bios, mas no fórum não tem bios para I7. Tenho tensões de 1v e de 1.8v, então desnecessário dizer que tenho 3 e 5. Sem vídeo dedicado. No site da Dell tem um arquivo que após descompactado só tem 9 megas, então não dá certo nessa placa que tem bios de 16 Megas. -
 devolvido Sony vaio pcg41213x - placa mbx 237 rev 1.2 desligando e fica com luz laranja no power piscando lento!
CarlosSLVR posted a topic in Notebook's
Olá, notebook sony vaio modelo pcg41213x placa v032_mp_10l_hdi_mb mbx 237 rev 1.2 liga normal começa a carregar sistema (win10 64bits) mas desliga sozinho e fica com uma luz lajanja piscando lento no botao power e nao responde mais ao botao de ligar! Tem que desligar tudo, bateria e carregador pra ligar e aí o processo se repete!! O defeito nao tem um tempo fixo pra ocorrer, as vezes o defeito se apresenta rapido tipo no momento em que liga depois de uns 30 segundos e as vezes demora uns 5 minutos! Ele estava bem sujo por dentro e principalmente no cooler e dissipador! Ja fiz uma limpeza geral e troquei a pasta termica (MX4) mas mesmo assim o problema persiste!! Limpei todos os conectores e cabos flats tambem!! Tem veze em que o backlight da tela tambem fica se apagando intermitente, verifiquei e limpei o conector da tela e nao resolvel!! Desconfio que seja um problema de bga processador ou chip de video! a quem puder ajudar, obrigado desde ja pela atençao!
SOBRE O ELETRÔNICABR
Técnico sem o EletrônicaBR não é um técnico completo! Leia Mais...
