Ir para conteúdo
  • Cadastre-se
  • Posts Por Dia

    0.01
  • Posts

    8
  • Registrado em

  • Última visita

  • Créditos EBR

    0 [ Doar ]

Informação Pessoal

  • Localidade
    BOGOTA/CUNDINAMARCA/COLOMBIA

Últimos Visitantes

341 visualizações

Conquistas de angelc83

Candango

Candango (2/14)

  • Dedicado Rare
  • Primeira postagem Rare
  • Reagindo bem Rare
  • Um ano de EBR
  • Um mês depois

Escudos Recentes

0

Joinhas

  1. verifica las secuencia de encendido,al parecr una fuente despues de los 12 vols se esta apagando
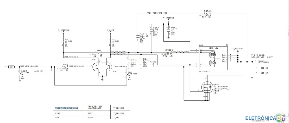
  2. Descripción del caso: Llega consola Xbox One FAT con su fuente original apagada. Prueba inicial con fuente improvisada de Xbox 360 FAT + adaptador para Xbox One: enciendio unos segundos y luego no volvio a hacerlo. Cambie capacitores en fuente original: 3× 2200 µF 16 V y 1× 1500 µF 16 V reemplazado por 1500 µF 20 V (autorizado en grupo técnico). Fuente original probada fuera de la consola y activa correctamente los 12 V. Probadas también otras fuentes → problema no está en la PSU. Mediciones realizadas: Standby correctos: V_5P0STBY = 5.1 V, V_1P1STBY = 1.1 V, V_1P8STBY = 1.8 V, V_3P3STBY = 3.28 V. SMC_RST_N presente (≈3 V). PWRSW_N = 3.25 V en reposo, cae a 0.075 V al presionar. PSU_V12P0_EN = 0 V (no habilita 12 V). VREG_V5P0_DUAL_SEL0 = 0 V (no habilita V_5P0DUAL). U4B3, U4B4 y Q6N1 probados fuera de placa, en buen estado; en placa no cumplen condiciones de gate-source para conducir. No hay corto en V_5P0DUAL ni en PSU_V12P0_EN. NAND: voltaje de 1.8 V presente en líneas principales, resistencia ≈10 kΩ. Conclusión provisional: El SMC recibe sus tres alimentaciones en standby (3.3 V, 1.8 V, 1.1 V) y reconoce el botón de encendido, pero no libera las señales VREG_V5P0_DUAL_SEL0 ni PSU_V12P0_EN para activar los 5 V/12 V principales. Posibles causas:
  3. fuente llega a mi local para revisión, por lo cual desarmo y veo corto evidente en u801 el cual no conozco y no se nomenclatura para buscar dataseet,tambie r99 con indicios de corto pero no conosco tampoco su valor
  4. buena tarde saludo quisiera saber si alguien con el esquema de esta placa de sony V050 MBX-239 1P-0112201-8014
  5. angelc83

    apresentação Cesar Vargas - Bogota - Colombia

    1. ¿Cómo Se Enteró De Eletrônicabr? Por Cristian Barraguiota Infosquad 2. ¿Cuál Es Su Nivel Técnico? (Aficionado, Estudiante, Técnico, Ingeniero, Emprendedor) Soy Aficionado Con Un Curso Basico De Electronica 3. ¿Qué Habilidades Relacionadas Con La Electrónica/Informática Tiene O Pretende Adquirir? Quiero Aprender Temas De Mantenimiento Y Reparacion Mejorar Cada Dia Hacerca De Laptops Y Consolas De Video Juegos 4. Cuéntanos Un Poco Sobre Ti. Cualquier Cosa Soy Una Persona Con Deseo De Aprender De Elctronica Digital Temas De Laptos Y Consolas Tengo Un Local En Bogota Colombia Con Conocimientos Basicos
  6. 1.1. ¿cómo se enteró de eletrônicabr? Por cristian barraguiota infosquad 2. ¿cuál es su nivel técnico? (Aficionado, estudiante, técnico, ingeniero, emprendedor)soy aficionado con un curso basico de electronica 3. ¿qué habilidades relacionadas con la electrónica/informática tiene o pretende adquirir? Quiero aprender temas basicos y mejorar cada dia hacerca de laptops y consolas de video juegos 4.4. Cuéntanos un poco sobre ti. Cualquier Cosa soy una persona con deseo de aprender de elctronica digital temas de laptos y consolas tengo un local en bogota colombia con conocimientos basicos
  7. angelc83

    apresentação Angel

    1.1. ¿Cómo se enteró de EletrônicaBR? POR CRISTIAN BARRAGUIOTA INFOSQUAD 2. ¿Cuál es su nivel técnico? (aficionado, estudiante, técnico, ingeniero, emprendedor)SOY AFICIONADO CON UN CURSO BASICO DE ELECTRONICA 3. ¿Qué habilidades relacionadas con la electrónica/informática tiene o pretende adquirir? QUIERO APRENDER TEMAS BASICOS Y MEJORAR CADA DIA HACERCA DE LAPTOPS Y CONSOLAS DE VIDEO JUEGOS 4.4. Cuéntanos un poco sobre ti. Cualquier cosa SOY UNA PERSONA CON DESEO DE APRENDER DE ELCTRONICA DIGITAL TEMAS DE LAPTOS Y CONSOLAS TENGO UN LOCAL EN BOGOTA COLOMBIA CON CONOCIMIENTOS BASICOS

SOBRE O ELETRÔNICABR

EletrônicaBR é o melhor fórum técnico online, temos o maior e mais atualizado acervo de Esquemas, Bios e Firmwares da internet. Através de nosso sistema de créditos, usuários participativos têm acesso totalmente gratuito. Os melhores técnicos do mundo estão aqui!
Técnico sem o EletrônicaBR não é um técnico completo! Leia Mais...
×
×
  • Criar Novo...