Pesquisar na Comunidade
Mostrando resultados para as tags ''71r-a14ie4-t820''.
Foram encontrados 30 registros
-
 devolvido positivo sim placa 71r-a14ie4-t820 imagem escura
marcomance postou um tópico em Notebook's
bom dia pessoal estou com esta placa na bancada com a imagem escura ao fundo. já troquei a tela o flet sem resultado . no monitor externo imagem normal. baixei o esquema pra verificar a voltagem das pinagens como segue foto a baixo do esquema. as voltagens que encontrei foram. pino 1=19 2=3,30 3=19 4=3,30 5=0 6-3,30 7=0 8=0 9=1,40 10=0 11=0,89 12=3,30 13=1,80 14=0 15=0 16=3,30 17=1,32 18=3,30 19=0,98 20=0 21=0 22=0 23=1,80 24=0 25=0 26=1,50 27=0 28=3,30 29=0 30=0 essas as voltagens encontradas. por favor poderiam me dar uma ajuda se falta alguma voltagem? -
 dúvida Notebook Positivo Master N10i 71R-A14IE4-T820 V2.0 Liga e Desliga Não Para Infinitamente
Iris Junior postou um tópico em Notebook's
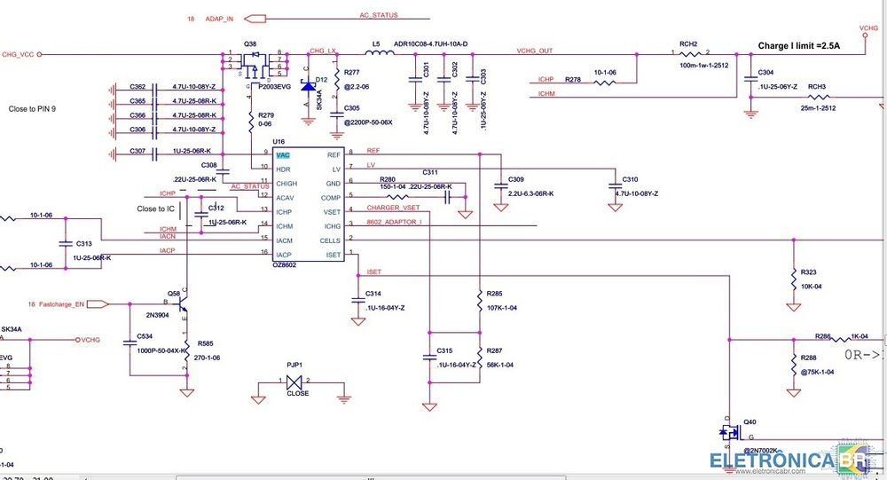
Estou com essa pla que liga e desliga sem parar infinitamente e não da video nem no monitor externo, testando tensões encontrei uma tensão na bobina L5 de 1.2V, mas acho que essa tensão é de 3.3V, me tirem essa duvida? OBS: quando coloquei o dedo na região perto da bobina a pla se desligou!!! Regiao onde coloquei o dedo!!! Q38 Interligado a Bobina!!! -
 em análise positivo unique - 71R-A14IE4-T820 - Não liga
Luiz Sergio de Lima Junior postou um tópico em Notebook's
fiz um teste no CI Charger U16 8602GN deu tensoes que me parece normal, ele costuma da bastante problema, mas observei que tem um transistor ao lado do conector de bateria que esta em curto da ate pra ouvir ele gritar -
 resolvido Positivo Unique N4100 DC 71R-A14IE4-T820 so liga bateria
kurte postou um tópico em Casos resolvidos - Notebooks
Notebook positivo UNIque N4100 DC, entrou aqui na oficina nao ligando com carregado piscando led vermelho, com a bateria liga normal. foi constatado curto no transistor Q39. Foi substituido e voltou a funcionar normalmente. Segue fotos para visualização: #Editado# -
alguem tem o esquema eletrico dessa placa mae
-
 dúvida Positivo Unique 71R-A14IE4-T820 tela branca
Keki Vinicius postou um tópico em Notebook's
Bom dia/boa tarde/boa noite amigos, sei que esse tópico já foi criado por outros amigos aqui mas não vi muita solução no caso deles, tenho algumas duvidas que gostaria de perguntar a vocês, estou com esse notebook citado a cima no titulo que apresenta tela branca ao ligar, no monitor externo funciona normal, já testei flex e o display, estão ok, fiz os testes nos pinos do encaixe do flex na placa e os seguintes pinos não apresenta a voltagem correta, vi aqui no fórum alguém que postou uma imagem com as devidas tensões que deveria ter em cada pino, testei e os pinos 19 que deveria tem 10,3v esta em 0v e o 26 que deveria ter 2,48 também está em 0v, minha duvida é, daria certo achar um ponto na placa que tenha essas voltagem e fazer um jumper ou eu tenho que substituir o componente que não deixar chegar essas voltagens corretamente? -
 resolvido Positivo D525 Placa 71R-A14IE4-T820 Liga sem Vídeo e reinicia
christian.ricard postou um tópico em Casos resolvidos - Notebooks
Boa tarde a todos, estou com essa famosa placa e achei alguns componentes queimados, R57, R58, R59, R60, R61, analisando o esquema fiquei na dúvida da função dele e valores. Abaixo coloquei a tela do esquema. Agradeço pela ajuda. Abraços.- 11 respostas
-
- 71r-a14ie4-t820
- nao da video
- (mais 8)
-
Boa tarde estou com esse notebook, o mesmo liga e não da vídeo e fica reiniciando continuamente após uns 30 segundos +/- Ao verificar o mesmo vi que que na tensão +3.3V esta dando apenas 2.1V , ele apresenta as tensões 3.3VA e 3.3VS normal , 5V tbm normal sou meio leigo ainda na leitura de esquema e gostaria de saber se essa tensão de 3.3V e gerada pelo PWN mesmo e se pode ser mesmo na geração dela que esta o problema ou se pdoe ser outro componente que pode ta interferindo diretamente nessa tensão. na fonte de bancada ela não apresenta nenhum consumo (curto) ao injetar a tensão no conector, ao pressionar o botão power a mesma começa a subir a corrente porem trava em 150mA , e após alguns segundos reinicia e fica nesse loop.
-
 resolvido Positivo unique placa 71R-A14IE4-T820 A14IEXX DDR3 não liga
Castelhano postou um tópico em Casos resolvidos - Notebooks
Placa Positivo unique modelo 71R-A14IE4-T820 A14IEXX DDR3 não liga Pessoal estou com essa placa ela não liga, achei um curto na linha do u23, porem na placa não estou localizando o componente Q70. Alguém já teve esse problema. -
 devolvido Notebook Positivo Sim+ 490DC Placa 71R-A14IE4-T820 A14IEXX DDR3 MB V2.0 Liga e alguns minutos depois desliga.
Intelsystech postou um tópico em Notebook's
Olá pessoal! Estou com esse notebook na bancada que liga e alguns minutos depois desliga. Ele apresenta as tensões de 3,3v e 5v. Ele não apresenta curto quando ligado na fonte assimétrica. Observei que a PN U3 começa a esquentar junto com a bobina L8 L9 e o notebook desliga. Com a fonte injetei 5v e 500mA na trilha de + 5v não encontrei nenhum curto. O mesmo processo fiz na de 3,3v e nada. Preciso de ajuda pois estou cursando a área e não tem muito experiencia ainda. -
 em análise POSITIVO Unique 71r-a14ie4-t820 tela mal sintonizada
paoknt postou um tópico em Notebook's
Notebook apresenta esta tela apos um tempo ligado. na tela externa também. alguém já passou por isso? -
 resolvido Notebook Positivo unique 71R-A14IE4-T820 Liga e trava na tela da positivo
Lucas Miller postou um tópico em Casos resolvidos - Notebooks
Galera boa tarde, estou com esse notebook e tenho 90% que é a Bios q tenho q regravar, porem não acho essa Bios em lugar nenhum, só precisava de um joinha (nem sei se pode fazer isso aqui rsrsrsrsrs) pra eu baixar essa BIOS e ser feliz rsrssr alguem me ajuda? -
 em análise Positivo sim + - 71r-a14ie4-t820 rev 2.0 - não liga
Motta Álvaro postou um tópico em Notebook's
Essa placa tem 9v no botão power e nao liga pq no gate do mosfet de baixa do pwm primário, ele fica com 5v, chaveando o mosfet de baixa e zerando a linha, impedindo de gerar a tensao primária de 5v. já testei os mosfets e estão bons nessa saída de 5v do OZ815LN. Não tem curto na linha. já trokei o capacitor c414 e o c704 e nada mudou. Abri o jumper jp5 e a situação permanece. Tenho a alimentacao do oz 815 no pino 2, tenho a tensao de 5v do regulador no pino 16, tenho a habilitação de 3v no pino 1. Alg ajuda?- 27 respostas
-
- positivo
- 71r-a14ie4-t820
-
(mais 1)
Tags:
-
 resolvido Positivo Unique N4100 DC - 71R-A14IE4-T820 Não Liga com carregador, só na bateria
kurte postou um tópico em Casos resolvidos - Notebooks
Entrou esse notebook aqui na oficina so ligando com a bateria sozinha, se plugasse o carregador o led vermelho ficava piscando e não ligava, foi substituido o transistor Q39, equipamento voltou a funcionar normalmente Segue fotos Se a dica foi util não esqueçam do joinha -
 dica Positivo - 71R-A14IE4-T820 - liga e fica sem brilho na tela,
leandro santos postou um tópico em Notebook's
Bom dia amigos tinha aqui um notebook positivo liga e fica sem brilho na tela,soluçao do problema é a troca do transistor e o resisto que esta marcado na placa mae. Placa mae:71R-A14IE4-T820 Notebook:Sim+ 600- 1 resposta
-
- positivo
- 71r-a14ie4-t820
- (mais 5)
-
 devolvido positivo Unique n4100dc 71r-a14ie4-t820 - liga e desliga
Antonio vm postou um tópico em Notebook's
Ola pessoal estou este positivo, apos troca o HD. apresentou o seguinte defeito liga pisca o led azul do power, e o cooler só da uma girada rápida como se fosse um arranque. só regravei bios e troquei o CI de bios. desde ja obrigado amigos. -
Visualizar Arquivo BIOS SIM+ 71R-A14IE4-T820 Oi pessoal, estou upando aqui o arquivo BIOS do notebook Positivo Sim+ modelo PN 71R-A14IE4-T820. Como deu um trabalho para encontrar, achei que seria útil compartilhar. Uploader cleo Enviado 24-07-2017 Categoria Positivo
-
 em análise Positivo Sim + - 71r-A14IE4-t820 - Totalmente morta
papaleos postou um tópico em Notebook's
boa tarde pessoal esse note chegou na bancada todo morto não acende nem pisca nenhum led. fui aferir as tensoes e logo de cara vi que no resistor rch1 chega os 19v bobina l8l7 não tem os 5v u21 pino 1 e 2 estão zerados e vout enves dos 3.3v esta com 5.96v sendo assim logo troquei os componentes mais problematicos trocado o u21 trocado u16 trocado u19 as bobinas não apresentam curto.- 2 respostas
-
- positivo
- 71r-a14ie4-t820
- (mais 2)
-
 resolvido Positivo Sim - 71r-a14ie4-t820 - Liga Sem imagem
Formação Grátis postou um tópico em Casos resolvidos - Notebooks
Ola amigos. Estou com um notebook Positivo sim placa placa 71r-a1a4ie4-t820 que liga porem sem imagem. Testei a tela e o cabo em outra placa parecida com mesmo encaixe de flex e deu imagem. (descartei a tela.) As vezes aparece o logo do windows no fundo com auxilio de uma laterna. Segue medições dos pinos do lcd: 1=18,20 2=0 3=18,07 4=0 5=0 6=3,30 7=0 8=0 9=1,46 10=0 11=0,97 12=3,30 13=1,77 14=0 15=0,11 16=3,29 17=1,40 18=3,29 19=1,01 20=0,0 21=0,11 22=0 23=1,77 24=0 25=0 26=0 27=0 28=3,31 29=0 30=0 estou com o esquema aqui do forum mesmo. fiz um jump para ver se a voltagem do 2 e 4 voltava, ela apareceu mas não deu imagem. conforme a foto (obs: ja tirei o jump). a placa apresenta vídeo externo. -
 resolvido Positivo SIM + - 71R-A14IE4-T820 - Sem os 5va
XkawagataX postou um tópico em Casos resolvidos - Notebooks
Estou com esse notebook na bancada sem os 5va, Já substitui os capacitores dessa linha, já troquei os mosfets q54, q53, u19 e d24, mesmo assim não gerou os 5v, porém se eu abro o jumper JP5 e injeto 5v na entrada do U21(APL1084) responsável pelos 3.3v e coloco o carregador a placa liga normal e apresenta imagem. Não encontrei curto em nenhum dos componentes substituídos(troquei por desencargo de consciência). Gostaria do auxilio dos colegas para que eu possa identificar o que está errado nesse circuito. O U19 foi substituído por outro novo e as tensões de alimentação estão ok. Esquema: -
 dúvida Notebook Positivo - Unique - 71r-a14ie4-t820 - liga mas não tem tela
Ricardo Carvalho Rocha postou um tópico em Notebook's
Bom dia amigos; Tenho esse notebook, ele liga mas não tem tela, ja troquei a bios não revolvi lembrando que esta presente os 3,3 volts . Modelo da placa 71r-a14ie4-t820 Me ajudem por favor eu tenho o esquema do aparelho. -
 devolvido POSITIVO SIM + 71R-A14IE4-T820 - Liga o backlight da tela mas não dá imagem
XkawagataX postou um tópico em Notebook's
Boa Tarde. Estou com esse notebook aqui na bancada com o seguinte problema: Ele estava com o cabo flat quebrado, mexendo nele a imagem da tela alterava. Então abri todo o cabo flat e fui refazendo os cabos que encontrei quebrado e enquanto fazia as soldas ia testando a imagem com o notebook ligado (fiz isso umas 6x, conectando e desconectando o cabo para verificar quais trilhas estavam quebradas) e quando terminei de ressoldar todas as vias que encontrei quebrada a tela ascende mas não gera imagem. Testei as tensões do q15 e verifiquei o video no monitor externo e está normal. Também já testei com outro cabo e outra tela que estão funcionando e acontece a mesma coisa. Obs: Este é o esquema que estou utilizando: https://eletronicabr.com/files/file/9503-esquema_schematic_shuttle-_71r-a14ie4-t820_-_a14iexx_ddr3_v20_3356-eletronicabrcompdf- 34 respostas
-
- positivo
- 71r-a14ie4-t820
- (mais 4)
-
 devolvido Notebook Positivo placa 71R-A14IE4-T820 A14IEXX DDR3 V2.0 tela escura
crazyfrog postou um tópico em Notebook's
Dae galera peguei esse Note aqui (71R-A14IE4-T820 - A14IEXX DDR3 V2.0) estava sem o BAck Light No pino 10 do lvds( com a tela conectada) tinha 0v e o correto deveria ser ~ 3v! ou tinha um curto na linha do Back Light ou algum mosfet não estava chaveando corretamente Bom o q14 não estava saturando e levando a corrente ao terra(0v) pois para habilitar o BACK_LIGHT ( BL_ON) o Q14 precisa estar saturado e o Q16 em estado de corte, como estava com muita pressa simplesmente removi o Q16 pra deixar os 3v que vem do R173 entrar livremente no pino 10 do LVDS lembrando que esses 3,3V vão ser habilitado depois que o notebook estiver ligado, não se deve confundir o 3,3v com o "+3.3VA" esse ultímo sempre estrá habilitado na placa mãe Link do esquema: https://eletronicabr.com/files/file/9503-esquema_schematic_shuttle-_71r-a14ie4-t820_-_a14iexx_ddr3_v20_3356-eletronicabrcompdf -
 esquema Positivo sim 71r-a14ie4-t820 - a14iexx ddr3 v2.0/ nao reconhece HD
luciana336 postou um tópico em Pedidos de esquemas ou bios de notebooks.
Boa noite colegas,estou com essa placa na bancada que nao reconhece HD.- 2 respostas
-
- positivo
- 71r-a14ie4-t820
- (mais 4)
-
 dúvida Positivo sim 71r-a14ie4-t820 - a14iexx ddr3 v2.0/ nao reconhece HD
luciana336 postou um tópico em Motherboards, PCs, All in One & Cia
Boa noite pessoal,estou com essa placa na bancada Positivo sim 71r-a14ie4-t820 - a14iexx ddr3 v2.0,que nao reconhece o HD . na pagina 13 do esquema elétrico medi as tensões de 5v nos pg8 e pg9 do CN6. Bobina B44 ,chega os 5+v,capacitores : C518,C499,C500 E C501 todos trocados e tem tensao de 5v,mas a placa nao reconhece o HD. alguém ja pegou casos assim? poderia me me passar mais informações da cerca desse defeito?- 2 respostas
-
- positivo
- 71r-a14ie4-t820
- (mais 4)
SOBRE O ELETRÔNICABR
Técnico sem o EletrônicaBR não é um técnico completo! Leia Mais...
