Pesquisar na Comunidade
Mostrando resultados para as tags ''indutor''.
Foram encontrados 15 registros
-
 em análise Dell latitude 3490 (3590) p89g - cal50/dal10 LA-F116P - indutor aberto.
Andre2025 postou um tópico em Notebook's
Vim até aqui pois preciso do esquema elétrico caso alguém possa disponibilizar agradeço. Até agora não iniciei testes. Mas o indutor é um 1210. Comprei esse note para consertar não possuo fonte, memórias nem ssd. Já sabia que estava defeituoso logo quando abri verifiquei o indutor SMD (próximo do conector fan) (é o componente PLI11) estourado totalmente queimado com sua integridade física comprometida. Preciso do esquema elétrico para inicialmente verificar outros componentes próximos a ele, e, após verificado e sanado, caso necessário, outros problemas prosseguir para a substituição do indutor citado.- 1 resposta
-
- indutorqueimado/aberto
- esquemaelétrico
- (mais 18)
-
 resolvido Dúvida para encontrar valor de Indutor
Eduardo cavalcanti dos reis postou um tópico em Identificação e Equivalência de Componentes
Estou analisando a placa fonte de um climatizador da Eletrolux e descobri que esse indutor não está passando a tensão, e queria uma ajuda para descobrir qual seria o valor dela e se tem algum equivalente que eu posso colocar. Sei que ele usa um sistema de cores semelhante ao dos resistores, mas acho que sou meio daltônico e não consigo descobrir se essas listras são vermelhas ou marrons kkk. Qualquer ajuda é muito bem vinda. -
 dúvida Valor Indutor de saida TARAMPS 30KW
Eng.Flavio postou um tópico em Eletrônica Automotiva
Gostaria de saber qual o valor do indutor de filtro de saida do tamps 30kw -
Bom dia, alguém pode indicar um multímetro, com custo-benefício, para fazer a leitura de capacitores e indutores? Me confundo bastante com a leitura dos códigos de capacitores, o multimetro com essa função deve ajudar bastante.
-
 dúvida Indutor SMD - Input Amplificador Marshall MG15CFX
Andrelft_sp postou um tópico em Eletrônica em Geral
Srs, Bom dia Tenho um amplificador Marshall MG15CFX e a entrada do amplificador parou de funcionar, após abrir verifiquei que um Indutor L4 está aberto, não consigo encontrar de maneira nenhuma o diagrama desse amplificado para identificar e fazer a troca. Há algum modo de identificar através do L8 que está no circuito ou qual seria um que eu poderia substituir para colocar o amplificador para funcionar novamente? Alguem poderia me ajudar? Nesse modulo há apenas o jack mono e 2 indutores e mais nada. -
Retirar o indutor de potência voltaria a funcionar notebook, sou novo nessa área de manutenção e estou com duvida também não tenho peça de reposição
-
 dúvida SSD Vuccan 250GB - Indutor SMD
Eanes Sabino postou um tópico em Identificação e Equivalência de Componentes
Caros, boa tarde. Chegou até mim um HD SSD da VUCCAN que um amigo me deu, pois alegou que o mesmo estava "travando". Nesse final de semana fui de curioso, abri um HD SSD pela primeira vez e analisando os circuitos DC-DC, fui direto nas bobinas e notei que uma delas está aberta. A dúvida é: Existe alguma especificação para esse indutor (se ele é universal para estes HDs, ou se tem algum modelo e marcas específicos. Outra dúvida: alguém sabe de algum fornecedor e se vale a pena trocar? Ou se vale a pena comprar um HD sucata para remover componentes? (Algumas pessoas vendem em torno de R$20 um HD danificado desse). Esse HD está valendo hoje (01/03/2023) em torno de R$ 120 reais. Um abraço e obrigado! -
 dúvida SHARP LC-60LE632B indutor chiando.
Evandro Romão postou um tópico em TVs de PLASMA, LCD, LED e CRT
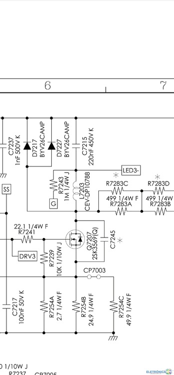
Boa tarde meus amigos . Estou cim una tv sharp 60 polegada onde a indutor está chiando (L7203) da placa fonte DPS-165HP-2A. Gostaria de saber onde encontro o código de pesquisa ou placa que tenha o mesmo pra substituição ou se consigo reparar esse indutor . De acordo com esquema da placa. Tenho o código mas ao pesquisar pelo mesmo datasheet não tenho resultado pra saber o valores . Código CEV-DP10788. Conforme a foto em anexo.- 4 respostas
-
- 1
-
-
- sharp
- lc-60le632b
-
(mais 2)
Tags:
-
 dúvida Que tipo de indutor é esse?
christian.lima postou um tópico em Identificação e Equivalência de Componentes
-
HCB4532-Series Visualizar Arquivo Datasheet indutor HCB4532-Series em PDF Uploader L.Carlos Enviado 16/03/2024 Categoria Eletrônica
-
 dúvida Bobina - Reposição
Gabriel Moreno postou um tópico em Identificação e Equivalência de Componentes
Oi pessoal, boa tarde. Eu não conheço muito de eletrônica, mas sei um pouco sobre capacitores e soldagem. Basicamente, o suficiente para trocar capacitores de minhas placas antigas. Eu tô reformando uma plaquinha de vídeo com mais de 20 anos, e quero trocar uma bobina dela, se possível. Isso porque a bobina estava meio torta, com os terminais esquisitos. Eu posso dar um jeito, mas não vai ficar muito bom. Você saberiam me dizer, pelas fotos, qual é a especificação dessa bobina? Eu até achei uma com 5 voltas, como a minha, mas queria ter uma ideia da especificação técnica, para que eu consiga fazer uma pesquisa mais completa. E também pra aprender um pouco. Acredito que um pouco mais ou um pouco menos de indutância não vá fazer tanta diferença, mas não sei. Muito obrigado. -
 dúvida Lenovo ideapad 3 15ALC6 82MF, indutor da entrada de carregamento estourou
Henry g postou um tópico em Identificação e Equivalência de Componentes
Preciso do esquema eletrico dessa placa para saber a referencia do indutor da entrada, para que eu possa fazer a substituição do indutor estourado, alguém pode me enviar esse arquivo por favor, segue a foto do indutor estourado -
 dúvida Soyo Rx 580 2048 sp, trilha do indutor rompida/ausente
Gabrielhwki postou um tópico em Placas de Vídeo
Pessoal, queria saber se isso aqui ainda tem salvação, esse indutor se soltou da placa, eu tive que usar acetona pra remover o excesso de cola, ao que parece ja tinham feito um reparo nesse mesmo indutor, e funcionou bem até por uns 2 anos, é a primeira vez que eu abro essa placa, comprei ela no aliexpress, queria saber se tem como eu resoldar ele aqui já que as trilhas sairam junto, tem como eu fazer um jumper ai, se sim onde -
-
 dúvida Indutor LX1 - hcb2012kf-221t30_0805
Léo Simonelli postou um tópico em Eletrônica em Geral
Estou com um acer nitro LA-E911P Que o indutor LX1 Rompeu a trilha. Queria saber se tem como fazer jumper em algum lugar ou alguma forma para recuperar ele
SOBRE O ELETRÔNICABR
Técnico sem o EletrônicaBR não é um técnico completo! Leia Mais...
