Ir para conteúdo
  • Cadastre-se

Todas Atividades

Atualizada automaticamente

  1. Recentes
  2. 0 downloads

    Acabei de testar e verificar se funciona. Totalmente livre de virus. Instalação super fácil. depois de instalar o programa, ao abrir vai dar o id da instalação e pedir o código de ativação, só abrir o keygen, digitar o código fornecido (aqui eu não consegui copiar e colar), e gerar o código de ativação. E pronto, tá ativado e pronto pra usar. Ainda vou ver como configurar, mas tem vários tutoriais o youtube disso.
  3. Visualizar Arquivo Instalador ScanMaster ELM-v2.1 (Keygen Incluso) Acabei de testar e verificar se funciona. Totalmente livre de virus. Instalação super fácil. depois de instalar o programa, ao abrir vai dar o id da instalação e pedir o código de ativação, só abrir o keygen, digitar o código fornecido (aqui eu não consegui copiar e colar), e gerar o código de ativação. E pronto, tá ativado e pronto pra usar. Ainda vou ver como configurar, mas tem vários tutoriais o youtube disso. Uploader Antonio Melo - Toca do Chevette Enviado 08/02/2026 Categoria Injeção Eletrônica  
  4. com o icone do logo , ja tentei com e sem , ai abre uma telinha para registrar
  5. Lenovo IdeaPad L3-15IML05 LCFC GS55C NM-C951 Visualizar Arquivo Esquema elettrico. Uploader cesarecesar Enviado 08/02/2026 Categoria Eletrônica  
  6. Thyagob

    tutorial Simplo 2022

    Boa tarde povo! Preciso do keygen para o simplo 2022! Se tiverem vai me salvar
  7. Esse e massa, ele tem no sergi strelec, ja usei pra tirar senhas de computador e nunca falhou
  8. @NINJA Adaptações Voce ta abrindo o programa com ou sem o logo?
  9. Hoje
  10. como faz a ativaçao , nao estou conseguindo , fiz igual a foto mais quando vou abrir ele pede outivaçao , vou mandar as fotos
  11. não estou conseguindo instalar gravador de epron pelo cd EPZ2010 esta dando erro não esta aceitando não aceita X64 windows 10 queria baixar o driver que esta no forum pra tentar
  12. Bom dia. To a procura dessa bios, mas ainda nao tenho credito para fazer download. Espero conseguir. Grato.
  13. devolvido ao cliente pois não consegui baixar o arquivo.
  14. essa dica é muito boa e me ajudou ontem na instalação do Simplo 2023-1. acabei tendo problema por ter tentado instalar antes o 2023-2 e aí zerar os registros no regedit e apagar todos os arquivos resolveu tudo, e ficou funcionando legal.
  15. Eu preciso de uma bios atulizada para Placa mãe BMBA320-G3HGU-M2 para rodar rysen de 5ª geração. A versão que tenho aqui é 5.17 25/07/2023, a fabricante garante que essa placa suporta rysen de 5 ª geração , más não coloca a bios atualizada para download.
  16. Essa caixa está com um chiado muito forte nas saídas, já constatei que o chiado vem antes da saída de som. Utilizando um seguidor de áudio, verifiquei os pinos 7 e 8 do IC U2 (DU262) e não encontrei chiado algum, agora nos pinos 13 e 14 já achei o chiado, ao meu ver esse IC está danificado, visto que o dono usou ela com o volume máximo, mas não posso afirmar com toda a certeza. Alguém pode dar uma opinião?
  17. Remover Senhas do PC sem formatar Visualizar Arquivo esse programa remove senhas do computador sem precisar formatar a maquina . Uploader NINJA Adaptações Enviado 07/02/2026 Categoria Windows  
  18. 0 downloads

    esse programa remove senhas do computador sem precisar formatar a maquina .
  19. Visualizar Arquivo adwcleaner O AdwCleaner é uma ferramenta gratuita de segurança, atualmente de propriedade da Malwarebytes, especializada em identificar e remover programas indesejados que poluem o computador e os navegadores. Principais Funções: Remoção de Adware: Elimina programas que exibem anúncios invasivos (pop-ups). Limpeza de Hijackers: Remove softwares que "sequestram" seu navegador, alterando a página inicial ou o buscador padrão sem permissão. Eliminação de PUPs: Detecta "Programas Potencialmente Indesejados", como barras de ferramentas (toolbars) inúteis que acompanham instaladores de outros softwares. Portabilidade: O software é portátil, o que significa que não precisa de instalação; você pode executá-lo diretamente de um pendrive Uploader NINJA Adaptações Enviado 07/02/2026 Categoria Windows  
  20. NINJA Adaptações

    soft adwcleaner

    0 downloads

    O AdwCleaner é uma ferramenta gratuita de segurança, atualmente de propriedade da Malwarebytes, especializada em identificar e remover programas indesejados que poluem o computador e os navegadores. Principais Funções: Remoção de Adware: Elimina programas que exibem anúncios invasivos (pop-ups). Limpeza de Hijackers: Remove softwares que "sequestram" seu navegador, alterando a página inicial ou o buscador padrão sem permissão. Eliminação de PUPs: Detecta "Programas Potencialmente Indesejados", como barras de ferramentas (toolbars) inúteis que acompanham instaladores de outros softwares. Portabilidade: O software é portátil, o que significa que não precisa de instalação; você pode executá-lo diretamente de um pendrive
  21. 0 downloads

    Principais Novidades da Versão 6.0: Conversão GPT/MBR Aprimorada: Passou a suportar a conversão de discos GPT com mais de 4 partições para o estilo MBR. Clonagem de Sistema Híbrida: Introduziu a capacidade de clonar discos de sistema entre diferentes estilos de partição (MBR para GPT e vice-versa), garantindo que o sistema permanecesse inicializável no destino. Melhoria no Windows PE: O criador de mídia inicializável passou a integrar automaticamente os drivers de hardware do sistema atual ao criar o disco de recuperação. Funcionalidades do Software: O programa é amplamente utilizado para: Gerenciamento de Partições: Redimensionar, mover, mesclar, dividir, criar, excluir e formatar partições sem perda de dados. Migração e Cópia: Migrar o sistema operacional de um HDD para um SSD e clonar discos inteiros. Ferramentas Adicionais: Reconstrução de MBR, verificação de erros no disco (superfície), alinhamento de partição 4K para SSDs e criação de dispositivos "Windows To Go".
  22. Visualizar Arquivo AOMEI Partition Assistant Pro Edition 6.0. Principais Novidades da Versão 6.0: Conversão GPT/MBR Aprimorada: Passou a suportar a conversão de discos GPT com mais de 4 partições para o estilo MBR. Clonagem de Sistema Híbrida: Introduziu a capacidade de clonar discos de sistema entre diferentes estilos de partição (MBR para GPT e vice-versa), garantindo que o sistema permanecesse inicializável no destino. Melhoria no Windows PE: O criador de mídia inicializável passou a integrar automaticamente os drivers de hardware do sistema atual ao criar o disco de recuperação. Funcionalidades do Software: O programa é amplamente utilizado para: Gerenciamento de Partições: Redimensionar, mover, mesclar, dividir, criar, excluir e formatar partições sem perda de dados. Migração e Cópia: Migrar o sistema operacional de um HDD para um SSD e clonar discos inteiros. Ferramentas Adicionais: Reconstrução de MBR, verificação de erros no disco (superfície), alinhamento de partição 4K para SSDs e criação de dispositivos "Windows To Go". Uploader NINJA Adaptações Enviado 07/02/2026 Categoria Windows  
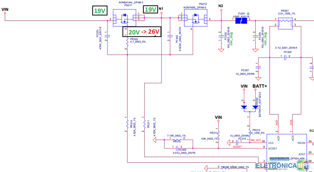
  23. Ah, também tentei fornecer as tensões com uma fonte de bancada e reguladores mas o sintoma é o mesmo, então acredito que não seja a fonte.
  24. Jhones

    apresentação Cristiano - Contagem - MG

    @Crizao Augustos seja bem vindo! Segue alguns links que podem ajudar: Manual do Usuário Dúvidas frequentes Sistema de Créditos do EBR Preciso de um arquivo e não tenho créditos Como fazer downloads no fórum? Conheça agora os segredos!!!
  1. Mais Resultados

SOBRE O ELETRÔNICABR

EletrônicaBR é o melhor fórum técnico online, temos o maior e mais atualizado acervo de Esquemas, Bios e Firmwares da internet. Através de nosso sistema de créditos, usuários participativos têm acesso totalmente gratuito. Os melhores técnicos do mundo estão aqui!
Técnico sem o EletrônicaBR não é um técnico completo! Leia Mais...
×
×
  • Criar Novo...