JohnTzu
Membros-
Posts Por Dia
0.01 -
Posts
31 -
Registrado em
-
Última visita
-
Créditos EBR
12 [ Doar ]
Tipo de Conteúdo
Fórum
Downloads
Blogs
Galeria
Assinaturas
Calendário
Tudo que JohnTzu publicou
-
 em análise ASUS TUF GAMING B450M-PRO S / Liga sem video, led vga aceso
JohnTzu postou um tópico em Motherboards, PCs, All in One & Cia
Fala pessoal, estou com essa placa na bancada (versão chinesa/AliExpress) e não sei mais oque faço. A placa liga, passa pelos LEDs de CPU e DRAM, mas trava no LED VGA (Branco) e não dá vídeo de jeito nenhum. Já testei com um athlon 3000G e um ryzen 5, na onboard e nos dois slot PCIe com diferentes gpus e com diferentes monitores e cabos HDMI/DP. Fiz a gravação da bios pelo pendrive (função flashback), testei algumas versões mas sintoma é o mesmo Placa não aparenta nenhuma avaria perceptível, socket parece estar limpo e sem obstruções. Tensões também parecem estarem ok: 1v SOC, 1.05V e 1.8V no PCH, no pino A11 do slot pci (PERST) tem 3.3V. Alguém já pegou um defeito parecido e poderia me dar uma luz? Ainda não tenho um osciloscópio e nesse reparo está fazendo falta... Qualquer ajuda é bem vinda. -
 devolvido samsung np550xda placa nb2772_pcb_mb_v11 identificaçao de componente
JohnTzu respondeu o tópico de Marcelo Leal Lemos em Notebook's
Primeira coisa que faço nesses modelos é injetar tensão e ver se o processador esquenta, infelizmente grande parte já é condenado nessa etapa... É desanimador como os notebooks estão descartáveis hoje em dia -
Evga Geforce GTX 650 Faltando o Q503
JohnTzu respondeu o tópico de Emanoel_2.0 em Identificação e Equivalência de Componentes
@Emanoel_2.0 Infelizmente também não consegui nenhuma informação a respeito com esse código que está nele. Ainda estou com a placa mas não possuo aquele aparelho que ajuda na identificação de smd. Sugiro que peça ajuda aos amigos do fórum, alguém provavelmente saberá esclarecer seu problema -
 em análise Asrock N68-GS4 FX R2.0 - Liga sem vídeo
JohnTzu respondeu o tópico de JohnTzu em Motherboards, PCs, All in One & Cia
Obrigado pela colaboração, agora estou quase certo de que é o processador mesmo. Não vejo como a placa mãe ainda possa ser a responsável, então o jeito é aguardar vir uma compatível e testa-lo. -
 em análise Asrock N68-GS4 FX R2.0 - Liga sem vídeo
JohnTzu postou um tópico em Motherboards, PCs, All in One & Cia
Olá a todos. Essa placa me chegou com um FX-4300 e com um curto no Vcore. Após localizar o componente em curto (um mosfet de alta) e substitui-lo por um equivalente o curto sumiu, porém a placa passou a ligar sozinha e sem vídeo. Já verifiquei as tensões de Vcore (0,9V), memórias (1,5V) e pilha (3V), não achei uma bios para este modelo e nem tenho um osciloscópio para verificar se está havendo comunicação com ela, então decidi por um processador compatível que tinha aqui, um Athlon II x3, subiu vídeo. Com isso experimentei atualizar a bios via instant Flash, a placa parou de ligar sozinha, porém o FX 4300 continua sem vídeo. Minha dúvida seria se é possível que este defeito não esteja sendo causado pelo processador, mesmo a placa funcionando normalmente com o outro processador. Claro que o ideal seria testa-lo em uma outra placa, mas no momento eu não tenho nenhuma disponível. Ainda pode ser Bios? Será o mosfet substituído (um FDMS7698, o original era um P0903BK)? Será capacitores? Me ajudem com vossa experiência, pois o cliente alega que o processador estava funcionando, então gostaria de saber oque mais posso testar antes de condenar este processador. Agradeço desde já. PS: O processador esquenta normalmente, já troquei as memórias e a fonte por outras que eu sei estarem funcionando. Também verifiquei se com uma gpu externa apresentaria vídeo, sem sucesso. E por último a placa aparenta estar com um problema de rede que não sei se está relacionado ao problema principal. -
@vado Vivendo e aprendendo, muito obrigado pelo esclarecimento. Nunca tinha injetado tensão numa placa com a fonte atx (sou iniciante na área) e não sabia do resistor para limitar a corrente e nem sobre alimentar a placa sem um PWM. No entanto este notebook é de uso pessoal, então não estou prejudicando ninguém com minhas trapalhadas . -Não cheguei a fazer o jumper, usei somente os 3.3 da fonte atx -Não retirei pr28, -Sobre a fonte de bancada estou providenciando, pretendo montar uma baseado em um projeto que vi aqui no forúm
-
De todo modo vou ter que dar uma pausa neste equipamento, pois terei de importar o charger e os mosfets... Gostaria da sugestão dos colegas com experiência em modelos semelhantes da LG quanto a outros componentes que costumam dar defeito nesta linha, assim me prevenindo de pagar múltiplos fretes e atrasar mais o reparo caso apareçam mais defeitos após este.
-
Atualização: consegui improvisar uma fonte atx e injetar os 3v como foi solicitado. Ao fazer isso imediatamente surgiu fumaça na parte oposta da placa, procurei algum componente chamuscado mas não encontrei nenhum. Continuei então injetando 3v no mesmo ponto para verificar se essa tensão estava indo para o gate de pq7 mas, assim como em pr6, tinha 0v já em pr28. Conferi mais uma vez os componentes na linha do gate de pq7 e então retirei pq7 afim de isolar o possível curto, mas ainda não tinha tensão em pr28. Desconfiando então que o curto estava em PU1 retirei-o para injetar os 3V no pino 9 mas após remove-lo e plugar o carregador subiu fumaça novamente, desta vez verifiquei que em PQ8 e 9 surgiram bolhas. Fiz algo de errado que pode ter ocasionado a queima destes mosfets? Ou isso só indica que eram eles que estavam em curto e matando a tensão de ACIN PG?
-
@vado Como eu disse no começo do tópico estou sem minha fonte no momento, então não posso realizar esse teste agora.
-
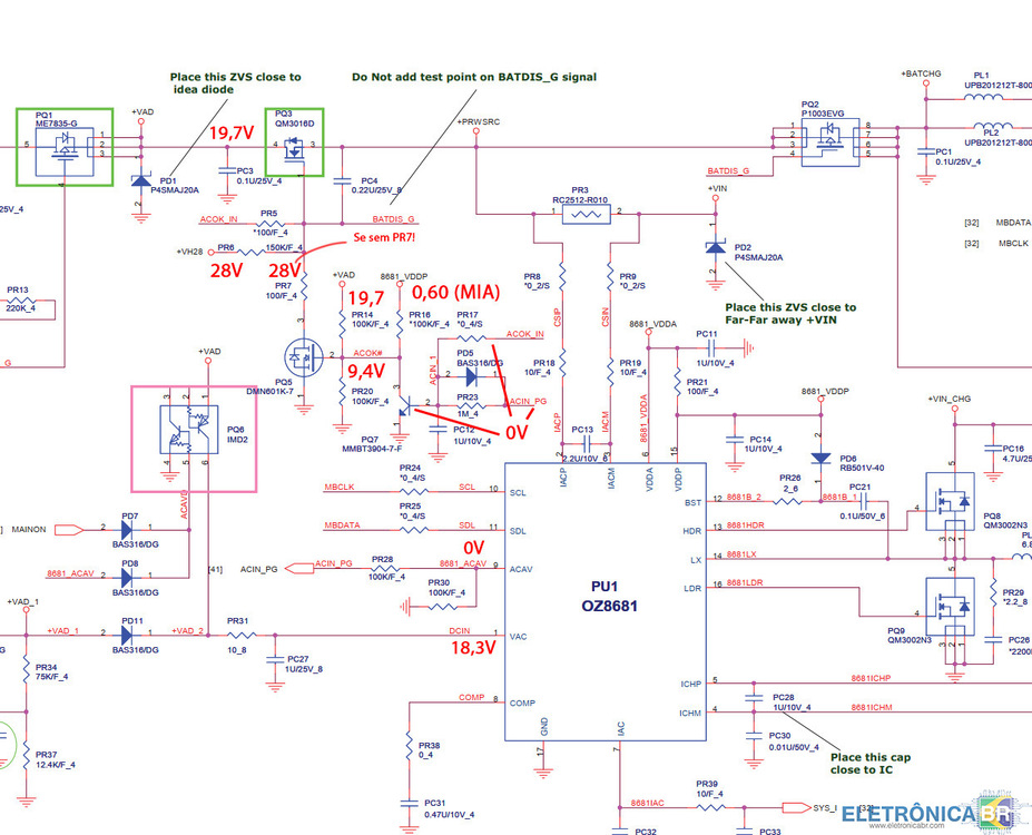
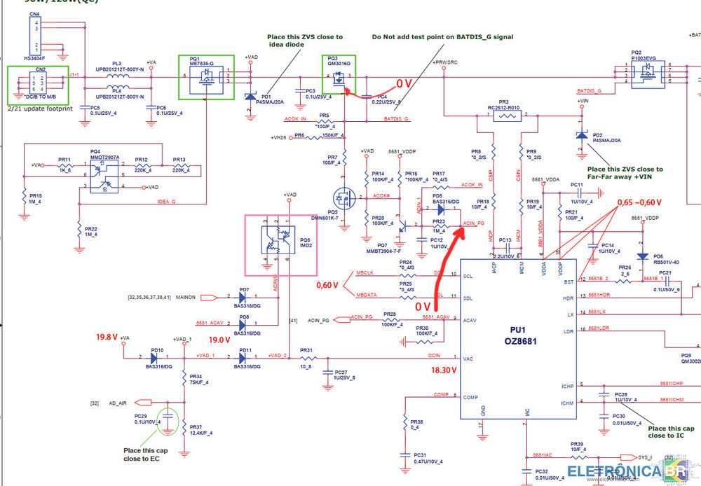
@vado Desculpe a demora, aí estão as tensões. Marquei como "Mia" os componentes que não estão presentes na placa (o modelo não é exatamente o do esquema).
-
Finalizei os testes e encontrei diferenças entre os dois charges, o primeiro estava em curto no pad 12 e 15 e com 0v nos pinos 6,12 e 15, já o segundo não existe esse curto, mas tenho 0,66v nos pinos 12 e 15, e 0,40v no pino 6 (com e sem pc11 e 14). PC11 também está bipando em ambos os lados, porém o capacitor está ok. PC14 bipa de um lado e tem 100 de resistência do outro
-
Correto, me confundi. PC14 aparenta estar ok (bipa de um lado e marca aproximadamente 500 do outro), já PD6 bipa nos dois lados e se retirado do circuito conduz de um lado (180 resistencia) e não para o outro. Tudo indica para PU1, vou retira-lo e por o outro e refazer estes testes, caso dê o mesmo resultado já irei fazer o pedido de alguns para reposição
-
@Leonildo Infelizmente o único compatível que eu achei aqui está apresentando o mesmo sintoma, teria que encomendar da china. Retirei pc11 e 14 e a tensão não apareceu, mas agora não tenho mais os 0,60v nos pinos 6 e 12. Agora que há VIN tenho 3,3v em SCL e SDL. Examinando a linha de VDDP encontrei continuidade entre o pino 15 e 12 (BST), retirei o diodo PD5 mas continua bipando, retirei o PU1 e o curto some. Essa linha deveria ter continuidade?
-
@Well7487 Bom dia, obrigado pela contribuição. Segue os testes: PQ7: 1: Bipa 2: 800 3: 1550 Pino 9 PU2: infinito Retirei pr28 mas a tensão não se alterou, retirei também pr30 sem sucesso.
-
@master7 @Emanoel_2.0 Por enquanto estou sem a fonte de bancada para poder injetar tensão. Estava removendo um por um os componentes em contato direto com ACIN, cheguei a trocar o PU1, mas até agora nenhuma alteração. Se for mesmo um curto após PQ3 será bem difícil de achar sem a fonte... Você acha que tem algum problema usar ele sem o pr7 por enquanto? Como disse ele ainda possui outro defeito relacionado (acho eu) ao PU2.
-
Vou prosseguir sem o pr7 por enquanto. O segundo problema que havia mencionado é o seguinte: O notebook não liga, tem a luz indicando charger acesa, tenho os 3v alimentando a bios e o I/O e também no botão power, porém não é gerado as tensões de 3 e 5VALWS em PU2. Verificando as entrips vi que surge 1.2V no pino 1 e 6 após pressionado o power, e um pouco depois desaparece. Outras tensões que tenho em PU2: VIN:19,7V EN:2,5 VREG 3 E 5: OK REF: 2V
-
@Jakers Binder Cometi um equivoco, esqueci que havia removido o pr7 que você pediu, quando o pus de volta a tensão após pr6 volta a 0. Pelo o que eu entendi do que o master explicou a pq5 para estar em corte e a assim a tensão chegar no gate de pq3 é preciso que pq7 chaveie a tensão de VAD para o ground, e pq7 precisa de uma tensão positiva no gate para chavear, esta vem do sinal ACIN PG do PU2 (me corrija se eu estiver errado). Logo é mais provável que o charger esteja realmente com defeito, já que estenão gera esse sinal no pino respectivo, oque acha?
-
Ao retirar o pq2 subiu o gate no pq3. Substitui-o e o VIN voltou! Muito obrigado pela ajuda, já estava condendo o charger por não ter nem o ACIN, nem cogitaria que seria o pq2, já que ele não tinha nenhuma tensão no dreno e então para mim não estava ligado ao defeito. Agora voltei ao defeito original que é não estar sendo gerado as tensões de 3 e 5vs5, caso eu não consiga resolver eu abrirei outro topico. @Jakers Binder @master7 Mais uma vez, muito obrigado pela ajuda
-
@Leonildo Boa noite. Retirei o pr6 e a resistência está de acordo com a do esquema. Desconfio que a tensão em VAC esteja muito baixa em 18,3V, se for o caso o PQ6 pode estar influenciando essa tensão? (busquei o datasheet dele mas não compreendi muito bem qual é o papel deste componente). Aqui está um tópico de alguém com um sintoma e modelo semelhante: Grato pela atenção.
-
@Jakers Binder Esqueci de mencionar +VH28, perdão. Ele está presente e o resistor está com o valor de acordo com o esquema, mas esses 28 não estão indo para o gate de pq3 (tenho continuidade entre o resistor e o pino do gate).
-
Olá galera, sou bastante leigo nessa área então me desculpem se for algo muito óbvio, mas preciso da vossa ajuda nessa placa pois estou meio perdido. Estou com essa placa (DA0LG2MBD0) na bancada que não está apresentando VIN. Verifiquei que não há tensão no gate de PQ3, que deveria ser liberada pelo PU1 (ACIN_PG), mas que possue 0v nesse sinal. Medindo a alimentação de PU1 encontro 18,30v, oque creio que deveria ser 19v, mas não estou certo disso. Acabei trocando esse charger por um idêntico de uma sucata, mas não houve nenhuma alteração nas tensões encontradas. Oque mais pode estar impedindo de ACIN_PG ser gerado? Pode ser que os dois PU1 que testei estejam danificados, mas como eu só tenho uma sucata compatível essa será minha ultima hipótese. E também estou sem minha fonte de bancada, oque está dificultando muito esse reparo. Abaixo deixo o esquema com as tensões que encontrei, se alguém puder me ajudar agradeço desde já.
-
 dúvida Gigabyte B150M D3H - Como medir curto na linha do processador?
JohnTzu respondeu o tópico de JohnTzu em Motherboards, PCs, All in One & Cia
@Gilson Macedo Era exatamente isso que estava procurando, lhe agradeço imensamente. Desculpem-me se não fui claro suficiente sobre o defeito, vocês foram de grande ajuda. -
 dúvida Gigabyte B150M D3H - Como medir curto na linha do processador?
JohnTzu respondeu o tópico de JohnTzu em Motherboards, PCs, All in One & Cia
@curtolo Sim, veio sem. Peguei de um suposto técnico de informática que o cliente abandonou, então acho improvável ser só os pinos. Vou providenciar o processador e retornarei com os resultados. Obrigado pela sua ajuda e paciência -
 dúvida Gigabyte B150M D3H - Como medir curto na linha do processador?
JohnTzu respondeu o tópico de JohnTzu em Motherboards, PCs, All in One & Cia
@Gilson Macedo O antigo dono da placa só pode me dizer vagamente que "o processador esquenta mas não liga". Como não tenho certeza se é verídico essa informação eu pretendia testar a placa sem o processador para me prevenir que ela não possa queima-lo, mas não sei se esse "teste" existe ou como posso realiza-lo. -
 dúvida Gigabyte B150M D3H - Como medir curto na linha do processador?
JohnTzu respondeu o tópico de JohnTzu em Motherboards, PCs, All in One & Cia
@curtolo Irei providenciar o processador com um amigo e testar a placa. Meu medo seria de haver alguma tensão indevida indo para o processador que pudesse queima-lo, e esperava descartar essa hipótese com alguma medição para me prevenir. Sou bem leigo nessa área e não sei muito bem oque na placa mãe pode ocasionar a queima da cpu, mas é bom saber que não há curto na linha do processador. Muito obrigado pela ajuda!
SOBRE O ELETRÔNICABR
Técnico sem o EletrônicaBR não é um técnico completo! Leia Mais...
