edilson righes
Membros-
Posts Por Dia
0.02 -
Posts
37 -
Registrado em
-
Última visita
-
Créditos EBR
30 [ Doar ]
Tipo de Conteúdo
Fórum
Downloads
Blogs
Galeria
Assinaturas
Calendário
Tudo que edilson righes publicou
-
Fonte de Bancada/Yaxun YX305D
edilson righes respondeu o tópico de charles8038 em Fontes & No-Breakes
Já revisei toda a placa, troquei os dois amp op, troquei os potenciômetros e não resolveu, por isso perguntei se ele tinha conseguido resolver. -
 devolvido Dell Inspiron 15 serie 500 - placa BAL60 LA-D871P - Não liga
edilson righes respondeu o tópico de legacy em Notebook's
-
Fonte de Bancada/Yaxun YX305D
edilson righes respondeu o tópico de charles8038 em Fontes & No-Breakes
@charles8038 vc conseguiu resolver? estou com o mesmo problema -
 bios Dell Inspiron 15-5566 Bal60 LA-D871P Rev 1.0 (A00) - I3 Sem Grafico 3.3v
edilson righes comentou no arquivo de Xumbox em: DELL
-
 esquema Fonte yaxun YX305D tensão de saída baixa
edilson righes respondeu o tópico de edilson righes em Pedidos de esquemas para Fontes e Nobreaks
A minha é a YX 305D não é o mesmo esquema. -
 esquema Fonte yaxun YX305D tensão de saída baixa
edilson righes respondeu o tópico de edilson righes em Pedidos de esquemas para Fontes e Nobreaks
Já testei os potenciômetros estão ok, mas vou colocar novos só pra descargo, os capacitores já medi estão ok. -
Fonte yaxun YX305D tensão não passa de 5v
edilson righes respondeu o tópico de edilson righes em Fontes & No-Breakes
Não aparece essas opções para mim, nada a gente consegue fazer nessa página, pede uma esquema não consegue fazer download. -
 dúvida Fonte yaxun YX305D tensão não passa de 5v
edilson righes postou um tópico em Fontes & No-Breakes
Bom dia pessoal, estou com uma fonte Yaxun YX305D que a tensão de saída não passa dos 5v, já testei diodos, resistores, relés, potenciômetro, transistores e troquei os dois LM358 e continua a mesma coisa, ela não aciona os relés para aumentar a tensão que vem do transformador, alguém pode me dar umas dicas? -
 dúvida Yaxun - YX-305D - Tensão de saída baixa e não ajusta.
edilson righes respondeu o tópico de dck em Fontes & No-Breakes
Olá, estou com uma com o mesmo defeito, vc conseguiu resolver?? -
 esquema Fonte yaxun YX305D tensão de saída baixa
edilson righes postou um tópico em Pedidos de esquemas para Fontes e Nobreaks
Olá, alguém pode me dar umas dicas ou conseguir o esquema dessa fonte, ele não passa de 5v, já testei vários componentes, troquei os dois amplificadores operacionais, testei potenciômetro e nada. O que eu notei é que ela não aciona os relés para mudar a tensão que vem do transformador. -
Nobreak NHS Laser Prime Senoidal 3000(PRPWM(9R2)) Não Liga
edilson righes respondeu o tópico de edilson righes em Fontes & No-Breakes
-
Nobreak NHS Laser Prime Senoidal 3000(PRPWM(9R2)) Não Liga
edilson righes respondeu o tópico de edilson righes em Fontes & No-Breakes
Analisei todos os componentes que vc mencionou estão ok, vc consegue a parte do esquema onde aparece a parte dos resistores R21 ao R25 pois tem algum curto referente a essa parte do circuito pois tem uma trilha que aquece e sai um foguinho quando aperto o botao. -
Nobreak NHS Laser Prime Senoidal 3000(PRPWM(9R2)) Não Liga
edilson righes respondeu o tópico de edilson righes em Fontes & No-Breakes
coloquei o jumper e não ligou, do diodo 30 tinha que ter 12v tem 3,6v quando aperto o botao, no regulador RG2 tá entrando 3,6v e saindo 2,55v. -
Boa tarde pessoal, estou com um nobreak da NHS que não liga, já testei todos os mosfets, fusiveis, diodos, ao apertar o botão do power ele pisca o display e faz um chiadinho na placa, alguem tem alguma dica por onde posso começar? Abaixo a foto da placa.
-
Bom dia, estou com esse nobreak que não liga, ao apertar o botão do power ele pisca o display e da um chiadinho mas não liga, alguém tem o esquema ou alguma dica do possível defeito?
-
 em análise Placa DB41-01011A Ar Samsung Inverter Modelo AR12MVSPBGMXAZ Erro Sensor OTP
edilson righes respondeu o tópico de barcelos32 em Eletrodomésticos
boa tarde, manda foto para eu ver os componentes que explodiram- 14 respostas
-
- ar condicionado
- ar samsung
- (mais 10)
-
Boa tarde, consegui sim, no meu caso era o TOP, tinha trocado duas vezes e apresentava o mesmo defeito, quando troquei a terceira vez aí funcionou, comprei um lote com 10 TOP falsificado.
- 14 respostas
-
- 1
-
-
- ar condicionado
- ar samsung
- (mais 10)
-
 dica SD2000.1D aquecendo os reguladores
edilson righes postou um tópico em Eletrônica Automotiva
Olá pessoal, estou com um soundigital SD2000.1D aquecendo os reguladores 7815 e 7912, aí começa a cortar o som, já analisei as duas linhas e não encontrei nada. Alguém já pegou algo parecido?- 1 resposta
-
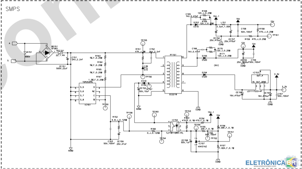
Bom dia. estou com uma placa igual, mas o defeito é o seguinte: quando alimenta ela dá um pulso nas saídas da fonte e para, quando desligo a alimentação dela depois de uns segundos ela dá outro pulso nas saídas da fonte. Parece que não está tendo chaveamento para ter variação de fluxo no transformador. já troquei o CI do chaveamento é não resolveu. segue o esquema da fonte.
- 14 respostas
-
- ar condicionado
- ar samsung
- (mais 10)
-
Bom dia pessoal! Alguém já pegou um carregador AL 1115 de bateria de parafusadeira Bosch para reparo? Estou com um que queimou troquei alguns componentes que estavam estourados ele voltou a ligar mas não carrega a bateria. consegui o esquema elétrico do primário da fonte, já quebrei a cabeça e não consegui descobrir porque não tem tensão para carregar a bateria. achei alguma coisa em um site Russo mas nada sobre esse problema.
- 2 respostas
-
- 1
-
-
- carregador
- bosch
-
(mais 1)
Tags:
-
 em análise No break NHS / Compact Plus III EXT / placa COMPXT (AC_1R3) / Não carrega as baterias
edilson righes respondeu o tópico de labtes em Fontes & No-Breakes
Obrigado pela dica, tinha abandonado ele, mas vou olhar. -
NHS / Compact Plus III / Mini(ac_3)
edilson righes respondeu o tópico de edilson righes em Fontes & No-Breakes
bom dia. Alguém pode me ajudar com esse problema? -
NHS / Compact Plus III / Mini(ac_3)
edilson righes respondeu o tópico de edilson righes em Fontes & No-Breakes
Retirei o processador continua com o mesmo sintoma, na rede a tensão no regulador quando aperto o botão power a tensão na entrada dele chega no máximo 6,2v e os leds do painel piscam juntos com intervalo de uns 2 segundos, se eu conectar as baterias os leds ficam acesos aí a tensão no regulador quando aperto o power chega os 12v e saí os 5v. Retirei o processador continua com o mesmo sintoma, na rede a tensão no regulador quando aperto o botão power a tensão na entrada dele chega no máximo 6,2v e os leds do painel piscam juntos com intervalo de uns 2 segundos, se eu conectar as baterias os leds ficam acesos aí a tensão no regulador quando aperto o power chega os 12v e saí os 5v.
SOBRE O ELETRÔNICABR
Técnico sem o EletrônicaBR não é um técnico completo! Leia Mais...
