Pesquisar na Comunidade
Mostrando resultados para as tags ''w2400''.
Foram encontrados 5 registros
-
 em análise Itautec A7520 - 6-71-W2400-D03-GP - Não da imagem, cooler desliga.
Marcos_2210 postou um tópico em Notebook's
Olá senhores. Comprei um notebook no estado: ao pressionar o botão o cooler gira e para após 3s. Porém as luzes continuam acesas, não sobe imagem, CPU esquenta muito a ponto de não tocar o dedo no dissipador! GPU morno, leitor de DVD funciona, LED do Wi-fi aceso. Testes de tensões: Bobina (Próximo Super I/O) - 3,3V Bobina (Próximo Bateria da BIOS) 5,2V Bobina ao lado CPU- 0,8v Bobina ao lado CPU 1,1V Bobina ao lado charger - 0V Bobina ao lado RAM DDR3 - 1,5V Bobina próximo Chipset - 1,2V Nao testei os cristais, pois o meu osciloscópio é de 20Mhz apenas. -
 dica Itautec A7520 placa 6 -71- w2400 - gp Liga e já desliga
JFV postou um tópico em Casos resolvidos - Notebooks
Venho trazer essa dica pra os amigos aqui , peguei umas 4 placas com esse sintoma e resolvi todas as 4 com essa solução por isso estou ponto como dica Placa liga e desliga rapidamente ao aperta power o led vai pra azul e volta pra laranja , o culpado nos meus 4 casos foi o C610 que está marcado na foto a baixo Obs: essa placa tem ela na cor Azul e Verde ela e Amd processador colado , deixem comentários caso a dica sirva pra vcs abraço a todos -
 devolvido Itautec Infoway A7420 - W2400 DO3 - Não Gera tensão 5V
Wolf postou um tópico em Notebook's
Fala pessoal, estou com este Note aqui que não gera os 5V. Tensão de 3V tem normal depois da bobina, chega na Bios mas no I/O chega 2,7V em vez de 3,3V.Já troquei o PWM mas nada feito. Já testei os mosfets da linha de 5V e não tem curto, tambem não tem curto na linha. Alguma dica ? -
 em análise Itautec A7520 - 6 71 W2400 D03 Gp - não liga
lucell eletronic postou um tópico em Notebook's
Boa tarde amigos estou com este notebook que não liga fazendo a análise encontrei o pq50 em curto era o Mosfet 4435sc substitui pelo Mosfet p2003evg Mas não gera as tensões primária apartir do PR 153 a tensão cai para 5v alguma dica não encontrei curto até o momento o ci pu10 recebi a tensão dos 19v -
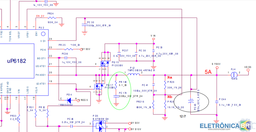
 em análise Itautec Infoway A7520 - 6 -71-W2400 - D03 GP - dúvida sobre tensão secundária.
Rafael Balota Gomes postou um tópico em Notebook's
Boa tarde amigos. Estou com esta placa do itautec que ligava e não apresentava imagem, regravei a BIOS e voltou sem problemas. Porém na análise para encontrar o defeito, ela possuía 3.3V sempre presente na PL1 e não apresentava 5V na PL2 (pois ela é secundária) e no esquema a tensão de 3v é VD D3 e 5v é VD D5. No esquema está o mesmo nome sem nenhum sufixo "s" para informar que ela é secundária, não deveria ser VD D5s? ou 5VS? como eu saberia que esta tensão só é despertada após a placa startar (no esquema não possui a sequência de start). Seria a critério de estudos, pois fiquei um tempão medindo as linhas de 5v para ver se existia algum curto, e no fim não havia problema. Obrigado.
SOBRE O ELETRÔNICABR
Técnico sem o EletrônicaBR não é um técnico completo! Leia Mais...
