Pesquisar na Comunidade
Mostrando resultados para as tags ''fritando''.
Foram encontrados 10 registros
-
acer e1-532-2-br423 placa la9532p nao liga fritando pu401
Marcelo Leal Lemos postou um tópico em Notebook's
bom dia amigos, estou com este aparelho da acer modelo acer e1-532-2-br423 com placa la9532p que esta fritando pu401 que deveria fornecer 3.3v allways, a alimentaçao de 19v esta correta, chega normal nele com consumo na fonte simetrica de 0.04a enquanto o pu401 permanece esquentando, nao tem curto na saida, a fonte secundaria que parte dele no pino 5 esta correta, com 3.2v ja troquei o chip sem resultados satisfatorios, se alguem aqui ja passou por um defeito similar por favor comente sua experiencia pra ajudar a solucionar, obrigado.- 7 respostas
-
- acer
- e1-532-2-br423
- (mais 5)
-
 em análise Intelbras I532 | placa S21II1 | Super IO fritando
CorreaGuti98 postou um tópico em Notebook's
Estou com este notebook que chegou sem ligar e o SIO fritando de quente. O que está nele é o it8512e JXA mas ao comprar no Aliexpress veio o EXA...isto pode causar problema? -
 devolvido SamsungRV411 placa ba41-01435a não liga. consumo alto processador fritando
Antonio vm postou um tópico em Notebook's
Ola amigos estou com este placa de outra assistencia veio sem o nectokin o estado atual dela quando coloco na fonte consumo de 0.435mha e o processador esquenta muito, sem ele consumo fica em 0.026mha ja testei varios processador e nada ja verifiquei curto em volta dele todo e nada alguem ja passou por isso desde ja obrigado- 8 respostas
-
- samsungrv411
- placa
- (mais 6)
-
 dúvida Positivo premium s5950 / A14HV02 / Super-io Fritando
Bozo44 postou um tópico em Notebook's
Boa noite galera, e o seguinte estou com um positivo em qual a placa mãe e a A14HV02 ele simples parou do nada Análise visual, ao ligar na tomada, em poucos segundos o super io Ite 8518E ferve. o capacito c262, tem 3,3,v ligado a linha VSTBY porem o c243 só apresentar 0.7, este que está ligado diretamente a linha VCC do componente. fiz os teste no pwm primário encontrei os seguintes valores Terminal 2 ( VIN) 19v terminal 16 (VDDP) 5v Terminal 13 ( BST1) 4,9v terminal 18 ( BST2) 9,9v Eu gostaria de sabe como faço pra testa o super io, para tirar a dúvida antes de comprar um novo. -
Chegou notebook dell 14z 5423 ele liga o led do power ao conectar carregador mas so fica piscando a luz branca. Notei que esse ci 51225 fi29i az7t esta aquecendo muito, alguém teria uma luz ai?
-
 devolvido Note Samsung mod RV411 Fritando o conector DC jack
aramosp postou um tópico em Notebook's
O note deu entrada com a base inferior próximo ao dc jack derretida, e plug da fonte também derretido. -
 devolvido Acer e5-511 mb z5wall la-b211p - Nao liga ci PU401 fritando
DEULER postou um tópico em Notebook's
ola estou com esse acer que nao liga. e ao colocar o cabo do carregador o ci PU401 esquenta de fritar o dedo alguma dica? achei as vs etava querendo tirar ele fora. mas se n der certo acho q n consigo trocar. To achando q outra coisa ta causando esse aquecimento [/img] -
 dúvida Inversora de solda Brax- 140 - Mosfet fritando
douglasf123 postou um tópico em Eletrônica em Geral
Olá pessoal! Estou com a placa de uma Brax 140 na bancada. De início, era só IGBTs em curto. Após a troca dos IGBTs, observei que o MOSFET que alimenta o mini-transformador tinha carbonizado as trilhas e estava em curto. O componente está com a descrição raspada e não sei qual é o correto. Coloquei um IRFD014 no lugar para testar e, mesmo sendo de 2A, ele esquentou. Estou acreditando que o mini-transformador está ruim, porém não tem descrição também. Alguém pode me ajudar com os componentes e o esquema dessa parte da placa? -
 dúvida Acer A515-54 - Placa DA0ZAWMB8G0 Rev: G - Vcore fritando
lucaspolli postou um tópico em Notebook's
Senhores estou com essa plaquinha, ela liga gera imagem, porem depois de um tempo, cerca de dois minutos, as bobinas do vcore começa a fritar (PL7000 e PL7001) junto com os fets, a ponto de queimar o dedo e ela desliga, mesmo sem a tela tem um consumo de 1,1A , alguém tem alguma dica? -
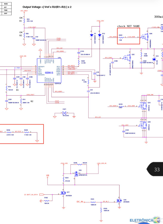
boa tarde amigo, estou com esta placa ao alimentar ja consume 0,185mah o correto seria 0,020mah e o Ci pwm TPS51427A esta fritando, retirei ele e medi todos os PADs e o pino 2 esta em curto devo injetar tensão ali
- 1 resposta
-
- sony
- sve141r11x
-
(mais 4)
Tags:
SOBRE O ELETRÔNICABR
Técnico sem o EletrônicaBR não é um técnico completo! Leia Mais...
