Pesquisar na Comunidade
Mostrando resultados para as tags ''pl51f4000ag''.
Foram encontrados 12 registros
-
 devolvido TV Samsung PL51F4000AG Queimou com raio
PontoCel postou um tópico em TVs de PLASMA, LCD, LED e CRT
Pessoal preciso saber qual é o código do componente (cb801s) da placa fonte da tv samsung pl51f.- 3 respostas
-
- samsung
- pl51f4000ag
-
(mais 2)
Tags:
-
 dúvida AutoGen TV PL51F4500AG e 4000AG
IsraelCosta postou um tópico em TVs de PLASMA, LCD, LED e CRT
Prezados, Sou novo aqui e peço desculpas caso já exista este tópico especifico sobre o tema (na pesquisa não encontrei). Peço a gentileza dos amigos no sentido de explicar qual o procedimento correto para efetuar o teste autogen nas TVs Plasma de um desses modelos: PL51F4500AG ou PL51F4000AG. Preciso testar duas TVs aqui porém não encontrei o procedimento em lugar algum. Desde já agradeço a atenção de todos.- 3 respostas
-
- pl51f4500ag
- pl51f4000ag
- (mais 3)
-
Olá a todos. Peguei uma tv Samsung PL51F4000AG que não ligava. Quando abri o aparelho vi que tinham vários componentes torrados, entre eles o ci Sqt7011k. Nas minhas pesquisas vi que o substituto para o mesmo seria o Strw6053s, porém o mesmo não funcionou então troquei pelo Strw6053n e a tv funcionou normalmente.
-
- ci sqt 7011k
- sqt7011k
- (mais 5)
-
 em análise tv plasma samsung PL51F4000AG com defeito na imagem
eletmoraes postou um tópico em TVs de PLASMA, LCD, LED e CRT
no início, a imagem tinha linhas coloridas na imagem, depois que a placa principal foi substituída, a imagem retornou , mas agora ela tem uma faixa pontilhada cinza na tela, como mostra a imagem anexada. -
 resolvido TV Samsung PL51f4000ag Com imagem azulada e entradas hdmi não funcionam
Dionatha Alves postou um tópico em Casos resolvidos - TVs
Olá pessoal, chegou essa tv samsung plasma pl51f4000ag para analise, ela esta com imagem azulada depende da cena o azul toma conta da tela, as vezes a imagem fica normal 100 limpa, outro detalhe é que as 2 entradas hdmi não funcionam, o curioso é que se plugar o cabo hdmi na entrada 2 a tv nem liga, e se plugar com a tv ligada não reconhece tbm. Tensões VA: 58v, VS:208V, 15v, 5.2 e 5.2STB todas presentes e perfeitas, pouco tempo atrás peguei uma parecida com essa porem de 43" com imagem borrada rosada. Se os amigos tiver alguma dica do que pode ser esse tal problema da tela azulada vai ajudar muito.- 23 respostas
-
- 1
-
-
- samsung
- pl51f4000ag
- (mais 5)
-
 devolvido tv samsung pl51f4000ag liga e desliga aparecendo logo da samsung
CarlosSLVR postou um tópico em TVs de PLASMA, LCD, LED e CRT
Olá a todos, esta tv pl51f4000ag esta reiniciando em loop aparece o logo da samsung e reinicia repetindo o processo sem parar!! Ja efetuei o auto gen colocando resistor de 1k na fonte e fechando os pontos 3 e 4 na placa principal e funcionou normal o auto gen sem ficar desligando, achei que poderia ser um problema na nand da tv e comprei uma nand gravada para este modelo pl51f4000ag no mercado livre mas com a nand que me venderam a tv nem liga, ela nem executa o auto gen! Eu voltei a nand original dela e ela voltou a ligar com os mesmos problemas e o auto gen tambem voltou a funcionar normal! Relatei isso ao vendedor do da nand e ele me disse que poderia ser um problema no ic2001 que controla a tela que eu teria que regravar ele! Mas se este ci estivesse ruim a tv nem executaria o auto gen!? Não é isso mesmo? Preciso da opiniao dos colegas! Obrigado!- 8 respostas
-
- samsung
- pl51f4000ag
-
(mais 4)
Tags:
-
 dúvida TV Plasma Samsung PL51F4000AG é possível usar a tela da PL51F45000AG?
IsraelCosta postou um tópico em TVs de PLASMA, LCD, LED e CRT
Prezados, Alguem saberia me dizer se é possível usar a tela da tv de plasma Samsung modelo PL51F4500AG na PL51F4000AG? -
 esquema TV Sansung Plasma PL51F4000AG
Jorge Palma postou um tópico em Pedidos de arquivos para receptores de TV.
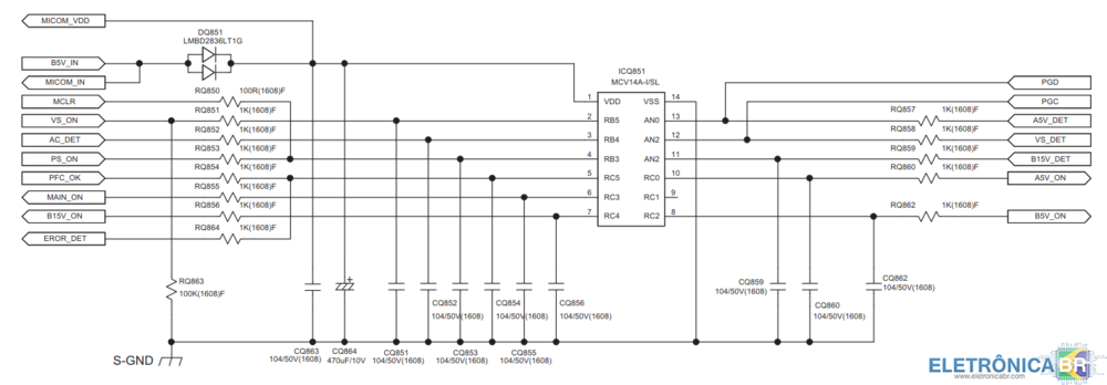
Bom dia Pessoal, estou reparando a placa fonte de BN44-00678A e preciso do esquema para identificação do ICB801S, pois o mesmo se desintegrou. Agradeço a todos -
 resolvido TV Plasma Pl51f4000ag - Defeito na Fonte Bn44-00599a - Tensões VA e VS
Ricelli postou um tópico em Casos resolvidos - TVs
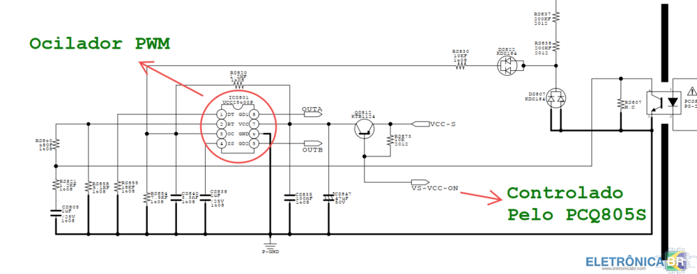
Olá a todos estou abrindo esse tópico para pedir a ajuda de vocês, peguei essa TV de plasma e na primeira vez identifiquei 2 transistores mosfets (mdf9n50) em curto no circuito conversor halfbridge, fiz a troca por outros e funcionou perfeitamente, porém não me atentei que estava aquecendo muito e após uns 50 dias deu defeito novamente nos mesmo mosfets porém, o local onde fica os componentes ficou preto meio carbonizado devido à temperatura. Na segunda tentativa de reparo coloquei outro par de mosfet "compatível" (fqp18n50) e liguei com toda confiança sem lampada em série e simplesmente queimou na hora e acabou danificando 1 resistor de 22ohm e outro de 10k + o diodo que fica no gate dos mosfets, fiz a troca desses componentes e coloquei outro par de mosfet do mesmo modelo fqp18n50 só que dessa vez usei lâmpada em série e queimou novamente de forma instantânea porém não danificou nenhum outro componente devido à lâmpada. Na última tentativa troquei o ci ocilador pwm (ucc25600) e coloquei + 2 mosfets mdf13n50, dessa vez não queimou nenhum componente porém a fonte esta armando proteção, libera as tensões de VA e VS e em menos de 1 segundo desarma, para tirar a dúvida coloquei o ci ocilador pwm antigo e o resultado foi o mesmo. Fazendo uma análise pela fonte do secundário não achei nenhum tipo de curto ou componente aparentemente danificado. Olhando pelo esquema o ci da fonte secundaria (MCV14A) Desliga o circuito halfbridge cortando a alimentação do ci ocilador pwm pelo fotoacoplador PCQ805S. Agorá tenho minhas dúvidas será que para funcionar precisa ser exatamente o mesmo mosfet mdf9n50? Ou pode ser algum outro defeito que não estou percebendo, não tenho osciloscópio para fazer uma análise mais profunda, preciso muito de ajuda, já não sei mais como prosseguir nessa fonte. Como a fonte não tem esquema estou usando os esquemas da BN44-00508B e BN44-00329A são os mais próximos.- 11 respostas
-
- plasma
- pl51f4000ag
- (mais 4)
-
-
PL43F4000AG dados Nand Visualizar Arquivo Dados da memoria nand da samsung plasma PL43F4000AG e PL51F4000AG Uploader luktec21 Enviado 07-07-2017 Categoria Samsung
-
 dúvida TV samsung PL51F4000AG com defeito de imagem reduzida do lado esquerdo
Mario1270 postou um tópico em TVs de PLASMA, LCD, LED e CRT
Ola amigos e a primeira vez que peço ajuda de vcs, troquei a placa principal deste tv e a imagem ficou reduzida do lado esquerdo, alguém já pegou este defeito?- 5 respostas
-
- samsung
- pl51f4000ag
- (mais 5)
SOBRE O ELETRÔNICABR
Técnico sem o EletrônicaBR não é um técnico completo! Leia Mais...
