Ir para conteúdo
View in the app

A better way to browse. Learn more.

EletrônicaBR.com

A full-screen app on your home screen with push notifications, badges and more.

To install this app on iOS and iPadOS
  1. Tap the Share icon in Safari
  2. Scroll the menu and tap Add to Home Screen.
  3. Tap Add in the top-right corner.
To install this app on Android
  1. Tap the 3-dot menu (⋮) in the top-right corner of the browser.
  2. Tap Add to Home screen or Install app.
  3. Confirm by tapping Install.

sony vaio VPCEE23EB / DA0NE7MB6D0 REV: D / não liga

Featured Replies

Postado

boa noite pessoal estou este note em bancada, na fonte de bancada não apresente consumo, tinha os 3.4v na PL20 mas não tinha os 5v na PL19, digo tinha porque no PU8 tinha alguns pads bem feios tipo oxidado ou mofado limpei com álcool e fiz uma ressolda de leve agora sumiu a tensão da PL20 tbm e sumiu os 3v do pino 1 da bios que eu tinha antes de soldar será que ferrei o PWM na solda ? não faz muito sentido mas parou essas tensões que eu tinha depois de mexer ali, ele esta recebendo o 19v do VIN normal e tem 3v no pino 5 e tenho 5v no pino 32 alguma dica @Jakers Binder@Saul B. Britto@Paulo Noce@curtolo@Liipe ☺@FLAVIOTECH@HFES ?

abraço a todos!

estou usando esse esquema:

 

Editado: por cristi

  • Respostas 215
  • Visualizações 8,8k
  • Criado
  • Última resposta

Principais posts deste tópico

Most Popular Posts

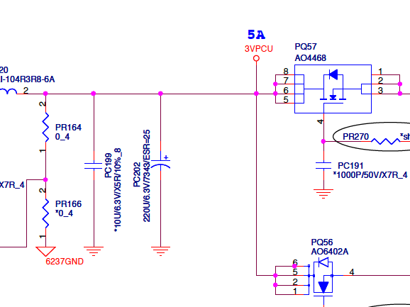
  • @cristi Opa...  boa tarde meu amigo... Fiquei meio atarefado hoje. A tensão que alimenta o SIO é a mesma que passa pela PL20, ou seja, 3VPCU. Olhe na imagem abaixo: Precisando

  • @cristi Era pra remover e um de cada vez e verificar se o curto some... Mas vc pode fazer o seguinte... Os outros componentes que vc tinha tirado, vc pode por de volta. Retire os c

  • @Paulo Noce ok amigo não vou alimentar ainda então vou procurar nas sucatas se não achar ja compro na segunda mesmo o SIO ok amigo muito obrigado pela atenção comigo to muito feliz não só por ter enco

Imagens Postadas

Postado
  • Autor
3 minutos atrás, Paulo Noce disse:

@cristi Boa noite,

 

Primeira passo e retirar o pwm que mexeu, limpar e recolocar novamente.

@Paulo Noceobrigado pelo retorno! sério ? poxa mas nem toquei nele só mesmo fluxo e um calorzinho e ficou bem limpa a solda retirou toda impureza que tinha.

Editado: por cristi

Postado
  • Autor
Agora, Paulo Noce disse:

@cristi pois é mas deu algum problema. Retire e re-faça a solda. 

@Paulo Noce ok viu que postei que tenho ainda algumas tensões !

Postado
  • Autor
4 minutos atrás, FLAVIOTECH disse:

@cristi olá amigo. No PU8 você só ter os 3.3V em stand-by na PL20 já os 5V na PL19 só quando a placa receber o start ok.

@FLAVIOTECH poxa então estava certo antes? dei uma ressoldada boa no PWM mas não de em nada desconfio que ele tenha dado pau quando mexi da primeira vez o que acham?

Postado
5 minutos atrás, cristi disse:

@FLAVIOTECH poxa então estava certo antes? dei uma ressoldada boa no PWM mas não de em nada desconfio que ele tenha dado pau quando mexi da primeira vez o que acham?

 

@cristi cara acho difícil ter acontecido isso viu. Teria que ter aquecido bastante para isso acontecer. Faz um reset na CMOS.

Postado
  • Autor
2 horas atrás, FLAVIOTECH disse:

 

@cristi cara acho difícil ter acontecido isso viu. Teria que ter aquecido bastante para isso acontecer. Faz um reset na CMOS.

@FLAVIOTECHCerto amigo deixei sem a bateria 2032 hj amanhã vou testar, será interessante eu regravar a bios? Usei a estação em 450 graus mas pouco tempo em cima do chip só prq deixar o estanho bem limpo mesmo clarinho, esqueci de mencionar que não tenho as tensões nos pinos 16 e 32 que são de onde sai as tensões das PL

Editado: por cristi

Postado

Dependendo da forma como ressoldou pode até piorar. Concordo com Paulo Noce: faça uma ressolda bem feita removendo o componente e recolocando.

Postado
  • Autor

@Jakers Binder veja se ajuda esta é a placa !

IMG_2544.JPG

IMG_2545.JPG

IMG_2546.JPG

IMG_2547.JPG

IMG_2548.JPG

Editado: por cristi

Postado
  • Autor
9 horas atrás, Saul B. Britto disse:

Dependendo da forma como ressoldou pode até piorar. Concordo com Paulo Noce: faça uma ressolda bem feita removendo o componente e recolocando.

@Saul B. Britto ok amigo farei isso pra teste, mas não tinha retirado o componente só aqueci e limpei, mas vou tira-lo e por de novo @FLAVIOTECH não adiantou retirar a 2032!

Postado
  • Autor
7 minutos atrás, FLAVIOTECH disse:

@cristi amigo pinos do PU8 para verificação de tensão ok. Pino 6 VIN - Pino 7 LDO - pino 4 EN_LDO - Pino 19 VDD veja primeiro estes.

@FLAVIOTECH

pino 6 19v

pino 7 5v

pino  4 5.93

pino  19 5v

Postado
  • Autor

@FLAVIOTECH amigo nos pinos 16 e 32 que alimentam as PL 19 e 20 de 5 e 3v não tem voltagem mas tem no pino 17 5v BST1 este pino entra no pino 16 mas passa antes por um resistor e um capacitor depois sobe para um mosfet e este alimente a PL 19 no resistor PR 278 tem os mesmo 5v no capacitor PC203 tbm tem só de um lado do outra não tem tensão deveria ter? e no mosfet PQ58 tem os 19v no dreno o PQ 53 de baixa não tem tensão no D nem no S.

o estranho é não ter a tensão nos pinos que alimentam as PL no PU8 desconfio do componente será?

Editado: por cristi

Postado
  • Autor

@Saul B. Britto@Paulo Noce

13 horas atrás, Saul B. Britto disse:

Dependendo da forma como ressoldou pode até piorar. Concordo com Paulo Noce: faça uma ressolda bem feita removendo o componente e recolocando.

feito o que pediu ! na mesma como pode ver nas postagens!

Postado
28 minutos atrás, cristi disse:

@FLAVIOTECH amigo nos pinos 16 e 32 que alimentam as PL 19 e 20 de 5 e 3v não tem voltagem mas tem no pino 17 5v BST1 este pino entra no pino 16 mas passa antes por um resistor e um capacitor depois sobe para um mosfet e este alimente a PL 19 no resistor PR 278 tem os mesmo 5v no capacitor PC203 tbm tem só de um lado do outra não tem tensão deveria ter? e no mosfet PQ58 tem os 19v no dreno o PQ 53 de baixa não tem tensão no D nem no S.

o estranho é não ter a tensão nos pinos que alimentam as PL no PU8 desconfio do componente será?

 

@cristi amigo nestes pinos só vai ter tensão quando o PWM gerar o pulso em forma de ondas viu. O amigo não pode verificar tensão ai com a placa em stand-by ok. Agora com a placa startada ai sim o amigo pode conferir tensões em todos os pinos do PU8. Nele vai ter tensões de stand-by e tensões suspend.

Postado
40 minutos atrás, cristi disse:

@FLAVIOTECH

pino 6 19v

pino 7 5v

pino  4 5.93

pino  19 5v

 

@cristi achei essa tensão alta. Deveria ser a mesma do pino 7. As outras tensões estão ok. Verifica o PD29 e os Resistores PR282 e PR283. Se tiver normal o defeito pode está antes do PU8. Ai passaremos para o CI de Charger.

Postado
  • Autor
1 hora atrás, FLAVIOTECH disse:

 

@cristi achei essa tensão alta. Deveria ser a mesma do pino 7. As outras tensões estão ok. Verifica o PD29 e os Resistores PR282 e PR283. Se tiver normal o defeito pode está antes do PU8. Ai passaremos para o CI de Charger.

 

1 hora atrás, FLAVIOTECH disse:

 

@cristi amigo nestes pinos só vai ter tensão quando o PWM gerar o pulso em forma de ondas viu. O amigo não pode verificar tensão ai com a placa em stand-by ok. Agora com a placa startada ai sim o amigo pode conferir tensões em todos os pinos do PU8. Nele vai ter tensões de stand-by e tensões suspend.

@FLAVIOTECH ok entendi só me referi a isso prq antes dava 3v na PL em stand-by mas concordo com o amigo.

Postado
  • Autor
1 hora atrás, FLAVIOTECH disse:

 

@cristi achei essa tensão alta. Deveria ser a mesma do pino 7. As outras tensões estão ok. Verifica o PD29 e os Resistores PR282 e PR283. Se tiver normal o defeito pode está antes do PU8. Ai passaremos para o CI de Charger.

@FLAVIOTECH com faço a medição amigo deste componentes no multímetro digital? medi da seguinte forma escala de diodo (BIPE) no PR282 não apresenta nada fica morto mesmo invertendo as pontas do multímetro já no PR283 ele apresenta 1.230 mas se inverto as pontas tbm não mede nada e no PD29 apresenta 684 invertendo as pontas tbm não apresenta nada será o PR282 ferrado?

medindo com a placa alimentada aparece 19v dos dois lados do PD29, PR282 5.69v de um lado e 17.8v do outro lado PR283 5.69v de um lado e 0v do outro lado

@Jakers Binder@Paulo Noce@Saul B. Brittocaso entre no fórum pode me ajudar a como medir? obrigado

"devo tentar atualizar a bios"

Editado: por cristi

Postado
  • Autor
1 hora atrás, FLAVIOTECH disse:

 

@cristi achei essa tensão alta. Deveria ser a mesma do pino 7. As outras tensões estão ok. Verifica o PD29 e os Resistores PR282 e PR283. Se tiver normal o defeito pode está antes do PU8. Ai passaremos para o CI de Charger.

@FLAVIOTECH medi de novo o pino 4 deu 5.69v

Editado: por cristi

Postado

@cristi

Verificou se não há curto nas PL19 e PL20 ?

Teste fora da placa os mosfet de alta (PQ54 e PQ58) e mosfet de baixa (PQ53 e PQ55).

Postado
  • Autor
3 minutos atrás, Jakers Binder disse:

@cristi

Verificou se não há curto nas PL19 e PL20 ?

@Jakers Bindercerto amigo pode me orientar como testo curto nas PL ?

Participe agora da conversa!

Você pode postar agora e se cadastrar mais tarde. Se você tiver uma conta, faça login para postar com sua conta.

Visitante
Responder

Account

Navigation

Pesquisar

Pesquisar

Configure browser push notifications

Chrome (Android)
  1. Tap the lock icon next to the address bar.
  2. Tap Permissions → Notifications.
  3. Adjust your preference.
Chrome (Desktop)
  1. Click the padlock icon in the address bar.
  2. Select Site settings.
  3. Find Notifications and adjust your preference.