Ir para conteúdo
View in the app

A better way to browse. Learn more.

EletrônicaBR.com

A full-screen app on your home screen with push notifications, badges and more.

To install this app on iOS and iPadOS
  1. Tap the Share icon in Safari
  2. Scroll the menu and tap Add to Home Screen.
  3. Tap Add in the top-right corner.
To install this app on Android
  1. Tap the 3-dot menu (⋮) in the top-right corner of the browser.
  2. Tap Add to Home screen or Install app.
  3. Confirm by tapping Install.

philco 14m2/ 6-71-w54k0-d02a / não liga

Featured Replies

Postado

essa placa esta me tirando o sono

ela tem pwm uP6182 que é compatível com o tps51125

essa placa não habilita a fonte de 5v

já abri o jumper pj9, não temos curto em nenhum dos lados

vendo EN1 não tem sinal para habilitar essa fonte de 5v

EN2 habilita normal a fonte de 3,3v

pr48 após ligada esta sendo jogada ao GND e ela esta ok com 130k ohm

tenho normalmente o Vreg5 no pino 17

o pwm já foi trocado.

o que estou sem saber é se eu tivesse problema nas entrip ela não estaria gerando a en3 tambem 

image.pngimage.png

 

esquema

@Gilson Macedo, @edward linux, @CJ, @K0rTy, @FLAVIOTECH, @Hélio, @Paulo Noce podem me dar uma força ai?

Editado: por wjinformatica

Postado

@wjinformatica deixe o título dessa forma:

 

Philco 14m2 - 6-71-w54k0-d02a - Não Liga

 

Se não tem EN1 a fonte não vai habilitar.

Postado
  • Autor
2 minutos atrás, CJ disse:

@wjinformatica deixe o título dessa forma:

 

Philco 14m2 - 6-71-w54k0-d02a - Não Liga

 

Se não tem EN1 a fonte não vai habilitar.

eu não tenho EN1 e não to entendendo o porque, pois ela vem da mesma que a en2 ou estou enganado? pois en2 eu tenho

Editado: por wjinformatica

Postado
  • Autor
Agora, Eletronica Informatica disse:

PODE SER TRILHA ROMPIDA...

já foi jogado e dai não ativa elas 

as duas ficam zeradas

Postado

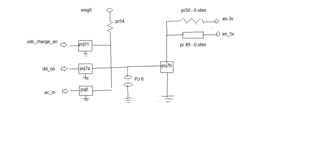
@wjinformatica veja no esquema EN1 e EN2 vem do PQ7B . Verifica a trilha do dreno do PQ7B até o PWM.

Postado
  • Autor
21 minutos atrás, CJ disse:

@wjinformatica veja no esquema EN1 e EN2 vem do PQ7B . Verifica a trilha do dreno do PQ7B até o PWM.

retirei o pq7 e voltou a liberar as entrips

troquei e coloquei outro no lugar e não libera

Postado
  • Autor
9 minutos atrás, edward linux disse:

Olá amigo ...verifica o PQ7B  por duvida check o sinal vreg5

vreg no pq7 eu tenho 

Postado

- Verifique, se este sinal, surge somente após o start. Seria uma possibilidade.

- Faça medições :

- pino 2 - Vfb1 - retorno de 5 V.

- pino 3 - Vref = 2 V.

- pino 5 - Vfb2 - retorno de 3 V.

- pino 13 - En_all.

Editado: por regisfatef
acrescentar ponto de medição.

Postado
  • Autor
25 minutos atrás, CJ disse:

@wjinformatica sem o PQ7B gera as tensões de 3 e 5 volts?

esta gerando as tensões de 3 e 5v como pode isso? já troquei o pq 7 e o mesmo acontece ele tranca as entrips

Postado
  • Autor
28 minutos atrás, regisfatef disse:

- Verifique, se este sinal, surge somente após o start. Seria uma possibilidade.

- Faça medições :

- pino 2 - Vfb1 - retorno de 5 V.

- pino 3 - Vref = 2 V.

- pino 5 - Vfb2 - retorno de 3 V.

- pino 13 - En_all.

não tenho como verificar se ele surge após o start pois ela não liga.

pino 13 tenho a habilitação do integrado. e sem o pq7 estou tendo as entrips e assim fontes de 3 e 5 habilitadas

Postado

@wjinformatica de acordo com a sequencia de start, (pagina 81) elas surgem antes de pressionar o botão power.

 

Verifica a tensão DD_ON no pino 2 do PQ7 .

Postado

- Conforme o desenho do circuito ;

- Pode estar com o circuito de en_3V aberto até o chip, ou o pr 50 de 0 ohm, está aberto.

- Análise : PQ7b está atuado, portanto, aterrando, os dois sinais, como teste, foi forçado os dois sinais, e o sinal da fonte de 3 V aterrou, e parou a saída de tensão de 3 Valw.

- o ponto PJ6, parece ser um ponte de teste, para fechar e testar a comutação de pq7b.

- Tem de verificar os sinais de entrada, em pq51, pq7a e pq6.

- Se achar válido, faça os testes.

des philco 14m2_en_3V_en_5V.png

Editado: por regisfatef
erro de escrita

Postado
  • Autor
55 minutos atrás, CJ disse:

@wjinformatica de acordo com a sequencia de start, (pagina 81) elas surgem antes de pressionar o botão power.

 

Verifica a tensão DD_ON no pino 2 do PQ7 .

sem sinal DD_on no pino 2 do pq7

Postado
  • Autor
44 minutos atrás, regisfatef disse:

- Conforme o desenho do circuito ;

- Pode estar com o circuito de en_3V aberto até o chip, ou o pr 50 de 0 ohm, está aberto.

- Análise : PQ7b está atuado, portanto, aterrando, os dois sinais, como teste, foi forçado os dois sinais, e o sinal da fonte de 3 V aterrou, e parou a saída de tensão de 3 Valw.

- o ponto PJ6, parece ser um ponte de teste, para fechar e testar a comutação de pq7b.

- Tem de verificar os sinais de entrada, em pq51, pq7a e pq6.

- Se achar válido, faça os testes.

des philco 14m2_en_3V_en_5V.png

3v tem mesmo com o pq7 na placa não estou tendo 5v com pq7 na placa.

pr50 esta ok

pq7 foi trocado

Postado

- Sim, no meu entender o chip gera as tensões de sinal en_3v e en_5v. Mas ficam aterradas inicialmente por pq7b.

- Mas existe uma interrupção, entre pr50 e o chip, pois com pq7b atuado, a fonte de + 3 Valw, tambem deveria estar sem tensão.

- Segunda análise, está chegando sinal, para que o pq7b fique atuado. Tem de verificar inicialmene o dd_on, como o colega citou.

Postado
  • Autor
1 minuto atrás, wjinformatica disse:

pino 107 do sio zerado e não tem r113 não achei no esquema tambem

achei ele e não tem na placa apenas os pad dele

Postado

@wjinformatica como pela sequencia de start a primeira tensão a ser liberada pelo SIO é o DD_ON e ela não esta sendo liberada, eu regravaria a bios.

Postado

- wj, voce tambem pode medir os sinais, de entrada, em pq 51 e pq6. Para tirar uma duvida.

- se puder, tambem verifique pr 54, que fica no gate de pq7b, se chega a tensão de Vreg5.

Editado: por regisfatef
nova medição.

Participe agora da conversa!

Você pode postar agora e se cadastrar mais tarde. Se você tiver uma conta, faça login para postar com sua conta.

Visitante
Responder

Conteúdo Similar

Account

Navigation

Pesquisar

Pesquisar

Configure browser push notifications

Chrome (Android)
  1. Tap the lock icon next to the address bar.
  2. Tap Permissions → Notifications.
  3. Adjust your preference.
Chrome (Desktop)
  1. Click the padlock icon in the address bar.
  2. Select Site settings.
  3. Find Notifications and adjust your preference.