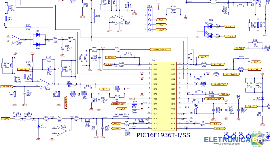
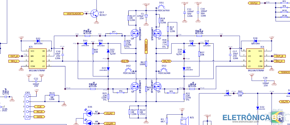
em análise Nobreak SMS STATION II uST1200bi -Placa PCIV031341 - Não liga
Avalie este tópico:
-
Conteúdo Similar
-
 resolvido SMS STATION II uST1200Bi - PCIV009540 - Resistores queimados,
Iniciado por Alan - Rdois Tecnologia da Informação em
- 3 respostas
- 300 visualizações
-
 esquema nobreak sms station 2 1200/1400 pciv 025441
Iniciado por claudio cortez em
- 0 respostas
- 68 visualizações
-
 em análise Nobreak SMS Station II uST1400Bi PCIV031341 não carrega as baterias
Iniciado por Ian Taylor De Jesus Andrade em
- sms
- station ii
- (mais 6)
- 7 respostas
- 435 visualizações
-
 dúvida Placa nobreak SMS net station mst1200s [PCIV008900] não carrega baterias
Iniciado por Éderson Silvestre em
- 6 respostas
- 834 visualizações
-
- 0 respostas
- 43 visualizações
-
SOBRE O ELETRÔNICABR
Técnico sem o EletrônicaBR não é um técnico completo! Leia Mais...

Posts em destaque
Participe agora da conversa!
Você pode postar agora e se cadastrar mais tarde. Se você tiver uma conta, faça login para postar com sua conta.