Pesquisar na Comunidade
Mostrando resultados para as tags ''4739''.
Foram encontrados 24 registros
-
 esquema Esquema e boardview Notebook Acer Aspire 4739
James Walker postou um tópico em Gerenciador de arquivos
Esquema e boardview Notebook Acer Aspire 4739 Visualizar Arquivo Esquema eletrico e boadview Acer Aspire 4739. Placa Mãe da0zqhmb6c0-rev-c Uploader James Walker Enviado 19-03-2022 Categoria Esquemas elétricos -
Bom dia pessoal. seguinte, estou com o notebook acer Aspire 4739. modelo da placa mãe DAOZQHMB6CO. ele está com o seguinte defeito, liga e desliga. luz de power fica azul e apaga. fica nesse looping infinito. placa mão possui 2 bios, ja regravei ambas mas não resolveu. todas as tenões presente na placa a principio. 3,3v 5v, 19v tensoes nas bobinas ok. display não acende fica totalmente apagado. se algum colega ja pegou algum casso parecido ou tem alguma dica para tentar resolver isso ja ajuda.
-
 devolvido acer aspire 4739 mb-DAOZQHMB6CO liga gira cooler
marciochaves postou um tópico em Notebook's
Boa tarde estou com duas maquinas iguais no modelo e defeito, as duas quando aperto o power acende um led azul gira o cooler e fica nesse loop visualmente não tem componente danificado e nem super aquecendo,. regravei a bios deu um deles mas não mudou nada. -
acer 4739 Z SEM HDMI Visualizar Arquivo TESTADO E FUNCIONANDO Uploader estrelainfo Enviado 12-04-2021 Categoria ACER
-
 em análise Acer Aspire 4739 - MB: DA0ZQHMB6C0 Rev. C - Não liga após curto no flat do LCD
Zas Tras Informática postou um tópico em Notebook's
Olá Pessoal me chegou um Acer Aspire 4739 com falso contato no cabo flat do LCD e no momento de fazer os testes (mexendo na tampa do LCD) fez-se um estalo e desligou daí não ligou mais, desenergizando a placa e retornando a alimentação consigo encontrar as primárias, mas ao tentar ligar as mesmas somem, não tenho muita experiência em análise então se puder contar com vocês seria muito bom. Desde já agradeço. -
 dúvida Aspire 4739 daozqhmb6co liga, funciona porem a luz do backlight da tela nao acende.
Madson Ketson postou um tópico em Notebook's
estou com esse notebook em questao e tenho a imagem ao fundo da acer, porem o backlight da tela não acende. verifiquei que o pino 38,39,40 tem os 19 e o pino 36 tem o enable de 3v minha duvida é o pino 35 da tela que está zerado. ele acende com nivel alto mas esse nivel alto é 3v tambem? porque esse pino é o pwm enable essa é minha tela https://datasheetspdf.com/parts/M140NWR2-R2.pdf?id=905035 se for somente 3v mesmo para ativar eu posso jampear e ativar o pino 35 com um 3v da placa mesmo? -
Boa noite estou com um notebook asus as4739 com problema de desligamentos funciona uns 20 minutos depois apaga cooler em perfeito estado tudo bem limpo pasta térmica de prata nova e continua desligando alguém tem ideia do q seja ?
-
 dúvida Acer Aspire 4739 -HM55 - chipset esquenta e desliga
Francis Zornitta postou um tópico em Notebook's
Buenas pessoal, bom o chipset do notebook esquenta demais e desliga em 10 minutos Já fiz reflow para testar e nada, as tensões de 3,3volts estão com 4 volts a de 5 com 5,5v deve ser isso, o pwm tem um capacitor que fica em curto, já retirei e retirei o pwm e o curto sumiu Alguma ajuda? -
 bios Acer Aspire 4739 (Bios duvidosa) Placa mãe: DA0ZQHMB6C0 REV: C
James Walker postou um tópico em Gerenciador de arquivos
Acer Aspire 4739 (Bios duvidosa) Placa mãe: DA0ZQHMB6C0 REV: C Visualizar Arquivo Irei deixar postado aqui as BIOS que veio de um notebook mexido por outra assistência. Essas BIOS podem ou nao ser funcionais. Estou postando para um colega da comunidade dar uma olhada e me dar uma opinião se são certas ou não. Uploader James Walker Enviado 19-03-2022 Categoria ACER -
 devolvido Acer Aspire 4739 - DA0ZQHMB6C0 REV: C - Não Liga
James Walker postou um tópico em Notebook's
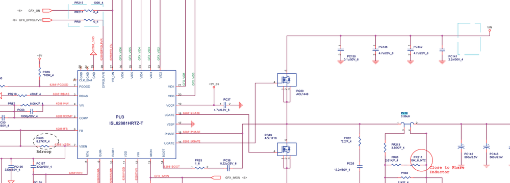
Boa tarde pessoal! Estou com um Acer Aspire 4739 para analise que chegou completamente em curto. Os mosfets PQ27, PQ13 estavam em curto. Resumindo troquei o PQ27, PQ29. PQ11 e PQ13 (Linha de 3V apenas para garantir) e PQ11 e PQ13 (Linha de 5V onde estava o curto). Ao ligar na fonte assimétrica não existia consumo. A placa não apresentava tensões de 3.3V e 5V. Resolvi trocar o PWM PU5. Comportamento permaneceu o mesmo. Dei uma olhada no esquema e fiz as aferições das tensões que sempre deveriam existir antes do start conforme a imagem que deixarei anexado. -
Prezados, cá estou com mais um "tranca bancada" ? Este note entrou sem ligar, costatei problema no SIO, fiz a troca e agora ele liga e desliga. Isso ocorre em 3 segundos. Não encontrei curto nas linhas. Quando liga o consumo chega a 0,48a. Já regravei as 2 BIOS baixadas aqui. Tenho todas as tensões primarias e secundárias exceto a +VGFX_AXG na PL10. O CI PU3 ISL62881HR está alimentado corretamente só não sei qual sinal habilita ele. Os pinos 15 e 18 estão zerados O pino 13 quando ligado mede 0,5v (não sei se é o correto) Injetei 1v na PL10 e tive o consumo de 0,10a A resistência na PL10 é de 42,8 ohms Alguma dica ? Grato desde já. @Neo @FLAVIOTECH
-
 esquema Acer Aspire 4339 4739 - Quanta ZQH DA0ZQHMB6C0 Rev 1A
claudio guittar postou um tópico em Gerenciador de arquivos
Acer Aspire 4339 4739 - Quanta ZQH DA0ZQHMB6C0 Rev 1A Visualizar Arquivo Esquema elétrico no notebook Acer Aspire 4339 4739 Projeto da placa: Quanta ZQH Modelo da placa: DA0ZQHMB6C0 Rev 1A Configuração da placa: Processador Intel Arrandale + DDR3 + Vídeo dedicado PCH Ibex Peak-M Vídeo dedicado ATI-Park SIO NPCE781 Uploader claudio guittar Enviado 05-10-2017 Categoria ACER -
 boardview Acer Aspire 4339 4739 - Quanta ZQH Rev C
vlad_itj postou um tópico em Gerenciador de arquivos
Acer Aspire 4339 4739 - Quanta ZQH Rev C Visualizar Arquivo Boardview do notebook Acer Aspire 4339 4739 Projeto da placa: Quanta ZQH Configuração da placa: Processador Intel Arrandale + DDR3 + Vídeo dedicado PCH Ibex Peak-M Vídeo dedicado ATI-Park SIO NPCE781 Uploader vlad_itj Enviado 17-04-2017 Categoria ACER -
 em análise Acer Aspire 4739 - DA0ZQHMB6C0 liga e desliga
softwaredata soluções para informatica postou um tópico em Notebook's
Sintoma: Ao pressionar o power, o LED acende e em 2 segundos apaga. Testes realizados: Avaliação visual, todos periféricos desconectados, teste com fonte assimétrica e multimetro. tensões: 19V ok, 5V ok, 3V ok, 3V chegando no BIOS (esta placa tem 2 BIOS). Regravei os dois chips, mas o problema continua. -
 devolvido Acer 4739 / da0zqhmb6c0 / não liga
Jeferson Informatica postou um tópico em Notebook's
Notebook acer 4739 , placa da0zqhmb6c0, morta, so tenho 19v no jack , nao tenho 3 e 5v , 0 v nas 2 bios, e nao tenho 3.3 no botao power...nao esquenta nada e naoi apresenta curto...alguma ideia.- 7 respostas
-
- acer
- 4739da0zqhmb6c0morta
- (mais 4)
-
 dúvida Notebook Acer 4739 - placa mãe DA0ZQHMB6C0 rev. C - Não reconhece áudio ALC271X
malvesi postou um tópico em Notebook's
Boa tarde pessoal, gostaria da ajuda de vocês. entrou esse notebook Acer 4739 cujo a placa mãe é DA0ZQHMB6C0 rev. C, com o seguinte sintoma, o áudio não é reconhecido no gerenciador de dispositivos e realizei os seguintes procedimentos: -Já formatei com o windows e continua sem reconhecer. -Já formatei com o Linux ubuntu e não reconhece. -Já troquei o ci do audio ALC271x por um ci usado e novo e continua sem reconhecer. -Já fiz reflow na PCH e não reconhece. -Já fiz reflow no Super IO e não reconhece. -Fiz as seguintes medições no ALC271x: pino 1 - 3,33v pinos 2 e 3 - 3,08v pino 4 - 3,76v pino 5 - 0,00v pino 6 - 2,35v pino 7 - 0,00v pino 8 - 0,00v pino 9 - 3,33v pino 10 - 0,01v pino 11 - 3,30v pino 12 - 2,02v pino 13 - 2,32v pino 14 - 2,06v pino 15 - 2,06v pino 16 - 2,06v pino 17 - 2,06v pino 18 - 2,36v pino 19 - 2,20v pino 20 - 2,06v pino 21 - 2,06v pino 22 - 2,06v pino 23 - 2,06v pino 24 - 2,06v pino 25 - 5,03v pino 26 - 0,00v pino 27 - 2,10v pino 28 - 4,43v pino 29 - 0,01v pino 30 - 0,00v pino 31 - 0,00v pino 32 - 0,00v pino 33 - 0,00v pino 34 - 0,00v pino 35 - 0,00v pino 36 - 5,03v pino 37 - 0,00v pino 38 - 5,03v pino 39 - 5,03v pino 40 - 1,78v pino 41 - 1,78v pino 42 - 1,78v pino 43 - 0,00v pino 44 - 1,78v pino 45 - 1,78v pino 46 - 5,03v pino 47 - 0,00v pino 48 - 0,09v Qualquer ajuda ou sugestão agradeço desde já. -
 em análise Acer aspire 4739 placa mãe DAOZQHMB6CO REV:C Placa liga e desliga
slashbeto17 postou um tópico em Notebook's
Ola amigos Estou com este Acer na bancada o mesmo ao pressionar botão Power liga e em menos de 5 segundos desliga Testei processador memória Gravei 3x já as duas BIOS Sem processador tbm desliga e liga Na fonte da um consumo 0.45 processador chega a aquecer -
 dúvida ACER ASPIRE 4739
Ykaro Benayon postou um tópico em Identificação e Equivalência de Componentes
PRECISO DO ESQUEMA DESTA PLACA, ALGUEM PODERIA ME AJUDAR POR GENTILEZA? -
 devolvido Acer Aspire 4739/ DA0ZQHMB6C0 rev: c liga e desliga
nilsaooo postou um tópico em Notebook's
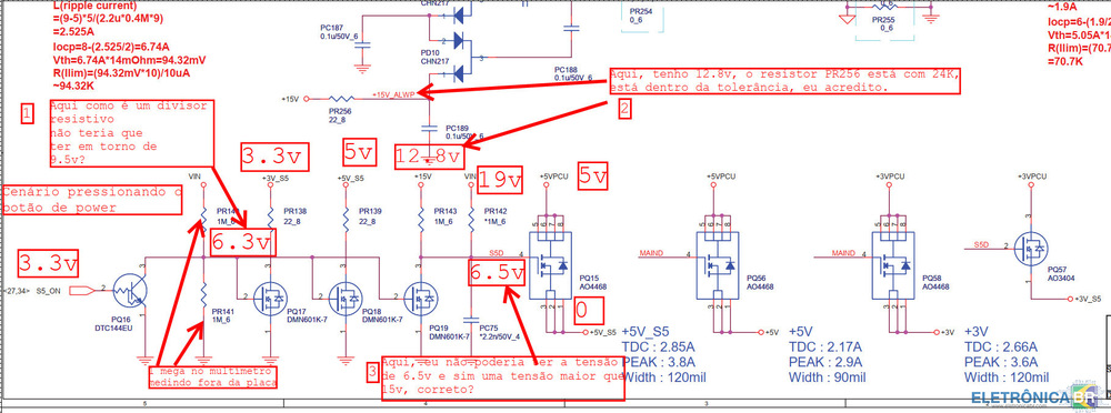
Bom dia pessoal! Estou com essa placa na bancada, ela chegou com uma forte oxidação no LED 3 e LED5, e após fazer uma limpeza, a placa chegou a dar vídeo, aparecendo a logo da Acer. Desliquei ela, e fui ajeitá-la melhor na carcaça e aí, passou a não funcionar mais. Tenho tensôes estáveis no PU5. PU5 - (PWM de 3 e 5v) - 3v e 5v (Não tenho o Pgood, pino 23, achei estranho) Bom, medindo a sequencia de power da placa, vi que a +3V_S5 chega uma tensão de 0.68v e a placa desliga. Analisando o circuito da +3V_S5, vi que no PQ17 eu tenho os 3.3V após o start, até a placa se desligar. O que estranhei foram os pontos 1, 2 e 3 comentados abaixo. Ponto 1 - Faz sentido eu ter 6.3V, mesmo as resistencias (PR140 e PR141) estando com 1M cada? Ponto 2 - Faz sentido eu ter 12.8V, mesmo a resistencia PR256 estar com 24K? Ponto 3 - Faz sentido eu ter 6.5V, onde eu teria que ter, pelo meu entendimento, mais de 15V? Obrigado galera! Fui medir -
 bios Acer Aspire 4739 (Bios duvidosa) Placa mãe: DA0ZQHMB6C0 REV: C
James Walker postou um arquivo em ACER
-
-
 esquema Acer Aspire 4339 4739 - Quanta ZQH DA0ZQHMB6C0 Rev 1A
claudio guittar postou um arquivo em ACER
-
-
 esquema Esquema e boardview Notebook Acer Aspire 4739
James Walker postou um arquivo em Esquemas elétricos
SOBRE O ELETRÔNICABR
Técnico sem o EletrônicaBR não é um técnico completo! Leia Mais...
