Pesquisar na Comunidade
Mostrando resultados para as tags ''memória.''.
Foram encontrados 11 registros
-
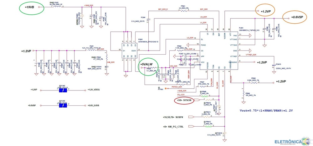
 devolvido HP 256 G8 - LA-K201P v3.0 - Liga led e desliga em seguida sem gerar tensão na memória.
raimundoleao postou um tópico em Notebook's
Bom dia pessoal, estou com esse note que chegou para a analise, ele liga ao pressionar o Power, acende o LED, sobe as tensões e em após alguns segundos desliga, quando ele liga sobe 3.3v na BIOS, mas algumas tensões nunca aparecem, por exemplo a de 1.2v da memoria, ela nunca sobe. Notei que o sinal SYSON não é gerado pelo I/O em nenhum momento. Alguma ajuda ? -
 devolvido Asus p8h61m lebr nao reconhece memória.
dadosbh postou um tópico em Motherboards, PCs, All in One & Cia
olá pessoal, esta placa está com o sintoma de ligar, e nao reconhecer as memórias...ao ligá-la ela emite um beep longo e 2 curtos, tenho 1,5v nos capacitores das memórias, testado com outros processadores e memórias sintoma permanece. socket do processador com os pinos intactos...algum colega já pegou placa com problema parecido? -
 resolvido Positivo premium ECS - ipmh61r1 - bipando memória.
AdrianoEgídio postou um tópico em Casos Resolvidos - Motherboards PCs
Olá amigos. Estou com esse problema nessa placa e eu já fiz todos os testes e as tensões estão ok, processador ok, substitui por outras memórias más o problema continua. Não dá imagem e fica emitindo três bips curtos. Atualizei a bios e nada. Alguém já pegou um problema parecido? Como posso resolver isso? Obrigado a todos. -
 devolvido Positivo Stilo XRI3150, placa 71R-H14BT4-TL50, não lê cartão de memória.
Toninho1914 postou um tópico em Notebook's
Esse notebook não lê cartão de memória. O slot está bom, sem nenhum pino quebrado. Não tem a tensão CARD_3V3. Pelo que eu entendi, essa tensão é gerada pelo CI U8 (RTL8411), mas já troquei esse CI e não resolveu. Gostaria de uma ajuda -
 resolvido GTX galaxy 1060, sem tensão memória.
gabrielnote postou um tópico em Casos Resolvidos - Placas de Vídeo
Olá a todos os colegas! Temos o Vcore, e todas as demais tensões, mas a da memória não! Não tenho curto na linha! Percebi que temos o PWM UP9511(Q) Consigo o datasheet do UP9511(P) mas desse meu não, esse PWM em questão tem apenas 8 pinos cada lado. Eu acredito ser problema nele, mas medi todos os pinos e não encontrei 3v de enable, encontrei alguns 5v, será que o enable dele tem 5v? Se eo menos eu soubesse o pino de enable, já daria para comprar o componente que só encontrei na china. O datadheet que encontrei aqui da 1060 não bate nada com minha placa. Alguém pode me dar alguma ajuda? Será que alguem tem alguma placa dessa com esse PWM para me mandar o pino do enable ? Ou até a tensão de todos os pinos? Aí, ao menos eu teria uma boa base! Desde já agradeço a todos! -
 em análise Acer Aspire 4745 - DA0ZQ1MB8D0 rev: D - Liga e desliga, sem tensão na memória.
MSInfoHelp! postou um tópico em Notebook's
Bom dia, estou com essa placa e a mesma não liga, em analise constatei curto no IO pois a PL16 estava com baixíssima resistência, removi o IO e o curto sumiu na linha de +3VPCU... porém a dúvida fica em relação a PL17 responsável pelos +1.05V que alimenta PCH... essa linha esta com 55.7 Ohms de resistência... e em escala de diodo reverso 0.058V isso esta correto? -
Pessoal, alguém consegue recompartilhar os arquivos para gravação na memória do B13 BTV, preciso dos arquivos para regravação. O meu não liga mais.
-
 dúvida Kit Xeon / X99H v1.31 / Parou de funcionar após aumentar frequência da memória.
romulofor postou um tópico em Motherboards, PCs, All in One & Cia
Alguém aqui do fórum conseguiu resolver esse problema regravando a BIOS? -
 dúvida SZMZ B75-S - não reconheçe os slots de memória.
Gleison Araujo postou um tópico em Motherboards, PCs, All in One & Cia
Olá, tenho uma placa mãe SZMZ B75-S, ela tem 4 slots de memória mas depois de um tempo passou a funcionar apenas 2 e não consigo usar o dual channel, suspeito que seja atualização de bios mas não acho uma bios para ela, se alguém tiver pode me mandar? ou dar alguma dica pois já fiz de tudo, limpei os slots, torquei processador,verifiquei o socket mas está tudo ok, se alguém puder me ajudar ficarei feliz. -
 resolvido gtx1050TI Resistores com oxidação e sem 1.5v Memória.
wander2012 postou um tópico em Casos Resolvidos - Placas de Vídeo
Boa tarde a todos. Ficaria muito gratos se algum colega pudesse informar os valores dos resistores desta placa 1050ti pois a oxidação destruiu os componentes de tal forma que não consigo fazer leitura dos valores. -
 devolvido Positivo Mobo 5000 - DA0UW3MB6D1 REV: D. - Não aceita Upgrade de memória.
wizof36 postou um tópico em Notebook's
Bom dia gente. Recebi este notebook que possui 2BG de memória DDR3 PC3 10600. Já testei com PC3L 12800. Só abre vídeo se o pente for de 2GB, se colocar um de 4BG PC3 ou PC3L, não abre vídeo nem com reza brava! Andei lendo na internet que este modelo fica limitado a 2GB. Alguém sabe me dizer se isto procede? Obrigado!
SOBRE O ELETRÔNICABR
Técnico sem o EletrônicaBR não é um técnico completo! Leia Mais...
