Pesquisar na Comunidade
Mostrando resultados para as tags ''la-e903p''.
Foram encontrados 22 registros
-
 dúvida Acer aspire 5, A515-41G - C5V08 LA-E903P- não liga
Ulisses C. postou um tópico em Notebook's
Tenho a placa mãe do referido notebook e a uso como computador pessoal, é meio que um projetinho de mini pc, ontem coloquei o Windows para suspender (hibernar) enquanto eu ia na casa de um amigo, e ao retornar, o notebook não retornou a vida, apenas dá led laranja ao apertar o botão power. Já conferi a placa visualmente, aparentemente não tem nada danificado, fiz eu teste tocando nos componente, nada esquenta, já removi tudo, ram, ssd, placa wifi, e ainda assim não deu nenhum sinal. Aparenta não ter curto, mas mesmo assim não retorna, o que vocês recomendam? -
 devolvido Acer Aspire A515-41G-1480 - C5V08 LA-E903P REV 1A - Discrete to UMA - desabilitar placa de vídeo
Oficina DoNotebook postou um tópico em Notebook's
Olá galera, gostaria de auxílio pra desabilitar a placa de vídeo do notebook. A placa não tem todas as serigrafias, o que dificulta muito a localização dos componentes. Tem esquema mas não tem boardview. O notebook as vezes dá vídeo, e quando inicia o sistema, trava ou dá tela azul e embaralha as escritas. Pra não partir pro reball queria apenas desabilitar a placa de vídeo. Só removendo as bobinas PL1403 e PL1404 não resolveu. Podem me auxiliar? Link do esquema: -
 esquema Acer Nitro 5 AN515-41 - LA-E903P REV:1.A
curtolo postou um tópico em Gerenciador de arquivos
Acer Nitro 5 AN515-41 - LA-E903P REV:1.A Visualizar Arquivo Esquema Acer Nitro 5 AN515-41 - LA-E903P REV:1.A Uploader curtolo Enviado 29-10-2019 Categoria ACER -
-
 resolvido Acer aspire E515 41G - LA-E903P 1A - ligando e desligando sozinho constantemente
Lusaropi postou um tópico em Notebook's
Tenho um Acer aspire E515 41G com a placa LA-E903P em que liga durante alguns segundos e em seguida desliga como se estivesse hibernando. O botão de Power, praticamente está sem função. Para ligar como descrito anteriormente basta pressionar qualquer tecla e verifica-se a led azul acender, o LCD ligar e em seguida tudo desligar. Se alguém tiver uma ideia do que está ocorrendo e uma dica de como resolver, assim como o esquema e puder me ceder agradeço. -
 dúvida Acer aspire E515 41G - LA-E903P - ligando e desligando
Lusaropi postou um tópico em Notebook's
Tenho um Acer aspire E515 41G com a placa LA-E903P em que liga durante alguns segundos e em seguida desliga como se estivesse hibernando. O botão de Power, praticamente está sem função. Para ligar como descrito anteriormente basta pressionar qualquer tecla e verifica-se a led azul acender, o LCD ligar e em seguida tudo desligar. Se alguém tiver uma ideia do que está ocorrendo e uma dica de como resolver, assim como o esquema e puder me ceder agradeço. -
 dúvida acer aspire A515-41G - MB C5v08 LA-E903P rev 1A - gira o cooler e para
Cassiano Onassiac postou um tópico em Notebook's
quando tento ligar o cooler gira e para, já removi a bateria , placa wifi, teclado, tela, memoria e bateria de 3v. tem tensão na PL302 =2.90 e PL401 =5v quando tenta ligar 5v some, só aparece quando tira o carregador e coloca. -
 resolvido Acer aspire A515-41G - MB C5v08 LA-E903P rev 1A - curto na placa
Sousa Ferreira postou um tópico em Casos resolvidos - Notebooks
boa noite galera. sou iniciante na area mas to aprendendo ! venho pedir a ajuda de voces com essa placa ! ao ligar a placa ela gera uma voltagem alta ( entre 90 e 129v no multimetro ) nas pl 1402 , pl 602 , pl803, pl 805 e pl 903 estou desconfiando do componente pq 804. ajuda ai galera -
 bios Acer Aspire A515-41G LA-E903P Rev:1A Bios+EC
Oficina DoNotebook postou um tópico em Gerenciador de arquivos
Acer Aspire A515-41G LA-E903P Rev:1A Bios+EC Visualizar Arquivo Bios 8mb + ec Amd a12-9720p com video dedicado rx 540 retirado de notebook funcionando Uploader Oficina DoNotebook Enviado 03-02-2021 Categoria ACER -
 resolvido acer a515-41g-13u1 placa c5v08 la-e903p nao liga
carlos noteblu postou um tópico em Casos resolvidos - Notebooks
acer a515-41g-13u1 placa c5v08 la-e903p nao esta ligando. quando conecto o carregador acende a luz que esta carregando ,chega tensão de 3 volts no botao de ligar ,mas não start a maquina. Medindo a placa vi que tem 5 volts porem não tem os 3 na bobina já troquei o pwm pra via de duvidas mas nao mudou nada Obs: ja testei com outro teclado e ate fiz a ligação direto no conector do teclado sem o teclado e mesmo assim não starta a maquina Não gravei a bios porque nao chega tensão nela Sobre essa tensão de 3 volts teria que ter mesmo sem ligar o equipamento ne.?- 10 respostas
-
- acer
- a515-41g-13u1
- (mais 4)
-
 em análise Acer A515-41G c5v08 LA-e903p não da vdeo
Nicolas Costa postou um tópico em Notebook's
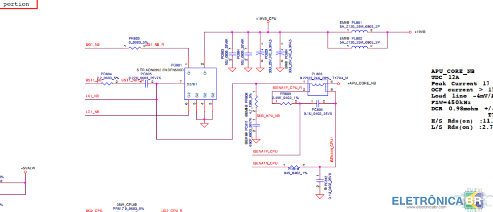
boa tarde, poderiam me dá uma força com esta placa? estou com uma placa c5v08 LA-e903p na bancada que não dá video fui procurando as tensões que alimentavam a memoria e processador/apu e não encontrei uma dessas tensões a +apu_core_nb, pela analise que fiz ela surge no PQ801 que é controlado pelo ci PU801(rt8880c) nele encontrei todas as tensões menos a 19vb_cpu ela para nos resistores antes do ci queria saber se tem alguma medição que posso fazer para encontrar o causador da falta essa tensão. -
Bios C5V08 LA-E903P Visualizar Arquivo Arquivo retirade de um notebook Acer Aspire A515-41G placa mãe: Aspire C5V08 LA-E903P. Se ajudou de um joinha. Uploader Valdecir da Silva Enviado 19-08-2021 Categoria ACER
-
 dúvida ACER A515-41G-13U1 LA-E903P / C5V08 REV 1A sem tensões
Felipe Horn postou um tópico em Notebook's
Olá Senhores! Estou com um notebook acer A515-41G sem nenhuma tensão após o ci PU301, e antes dele possui 3 capacitores smd que acusam curto. Abaixo imagem de onde tenho tensão na placa. Obs. os 6v só apareceram após remover os 3 capacitores smd que acusavam curto com o terra. Alguém pra me auxiliar não tenho acesso aos arquivos para download.- 1 resposta
-
- acer
- sem tensões primárias
- (mais 6)
-
Acer Aspire A515-41G-1480 - C5V08 LA-E903P REV 1A
master7 postou um tópico em Gerenciador de arquivos
Acer Aspire A515-41G-1480 - C5V08 LA-E903P REV 1A Visualizar Arquivo Boardview do notebook Acer Aspire A515-41G-1480 - C5V08 LA-E903P REV 1A, abre com o openboardview-8.0. Uploader master7 Enviado 03-12-2021 Categoria ACER -
Olá tudo bem ? Espero que sim. Estou com o notebook Acer Aspire A515-41G-1480 - C5V08 LA-E903P REV 1A, na assistência e ocorre que está a mais de 1 ano parado na assistência que eu estou tendo experiência recentemente. Então me colocaram para resolver essa missão como umas das primeiras experiências que ire ter. O notebook não liga de jeito algum, peguei a ordem de serviço consta que foi feita a troca de teclado + dobradiças porém o cooler funciona uns 3 segundos e depois não funciona mais. Lcd não apresenta imagem alguma. Olhe a placa e observei que tem um capacitor torrado.
-
 esquema esquema da placa mãe (C5V08/C5V09/D5PR8 - la-e903p) do notebook acer aspire 5 a515-41g,
Ulisses C. postou um tópico em Gerenciador de arquivos
esquema da placa mãe (C5V08/C5V09/D5PR8 - la-e903p) do notebook acer aspire 5 a515-41g, Visualizar Arquivo Segue o esquema da placa mãe (C5V08 C5V09 D5PR8) do notebook acer aspire 5 a515-41g, Uploader Ulisses C. Enviado 08/03/2025 Categoria All in One - Esquemas -
 esquema esquema da placa mãe (C5V08/C5V09/D5PR8 - la-e903p) do notebook acer aspire 5 a515-41g,
Ulisses C. postou um arquivo em All in One - Esquemas
-
 dúvida Acer Aspire 5, a515-41g - c5v08 LA-E903P - a ideia é usa-la como um computador
Ulisses C. postou um tópico em Notebook's
comprei a placa mãe do notebook acer aspire 5, modelo a515-41g, cujo o código dela é c5v08 la e903p, preciso ver a questão de ligar a placa e alimentação da mesma, alguém tem alguma dica? acho que eu conseguiria desenrolar a partir do esquemático, porém os que encontrei não são suficientes.... -
preciso do esquema eletrico
SOBRE O ELETRÔNICABR
Técnico sem o EletrônicaBR não é um técnico completo! Leia Mais...
