Pesquisar na Comunidade
Mostrando resultados para as tags ''t345''.
Foram encontrados 15 registros
-
 resolvido CCE T345 CL341 Não carrega a bateria
pedrorosasb postou um tópico em Casos resolvidos - Notebooks
Boa noite, pessoal, tudo bem? Estou aqui com esse CCE T345 placa CL341 e estou com certa dificuldade de identificar os porquês do CI de charge BQ735 não entregar a tensão correta para recarga da bateria. Já fiz a substituição do mesmo e dos fets de alta, baixa e do driver e mesmo assim não aparece os 8.4v que deveriam (fica em 3.2v em aberto e vai a 0.8v quando plugada a bateria). O computador liga na fonte e funciona perfeitamente mas não carrega a bateria. Alguem saberia me dizer se essa tensão de 8.4v só aparece se a bateria estiver ok? Abraço a todos. -
 devolvido CCE Ultra thin T345 - F42 MB NPB Ver: C - Não liga
CTM Informatica postou um tópico em Notebook's
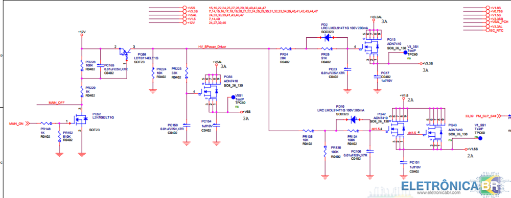
Bom dia! Pessoal preciso de uma ajuda. Feito uma análise encontrei as tensões PL3: 5v PL1: 3.3v que pelo esquema as ALs E em um determinado momento elas mudam para +5S e +3.3S, Pelo esquema elas são acionadas pelos +12v. E acredito que origem dele seja nessa parte a baixo Mas não encontro esse circuito na placa . ! No dreno do PQ52 tem 19v no PQ58 encontro 19v nos pinos 1 e 2 mas não no 3. -
 devolvido CCE WIN Ultra Thin T345 MB CL341 C Não liga depois de limpeza superficial
Thiago kbca postou um tópico em Notebook's
Fala galera, blz? Então, dei uma olhada no forum como um todo para entender como funciona e agora quero dividir com vocês um problema com esse notebook CCE WIN Ultra Thin T345. Peguei ele funcionando com a tela de "falta sistema operacional", ou seja, formataram o HD e não souberam instalar um SO novo. Daí, percebi que o note estava muito sujo, muito mesmo, como não tenho alcool isopropilico ainda, usei um pincel e retirei o excesso de poeira de toda a placa e também da ventoinha e disspador de calor. Pronto, foi o suficiente para o note não ligar mais! Antes até acendia o led de carga na cor laranja, mas após a limpeza ele acendeu na cor branca quase apagada e apagou de vez. Sou amador para essa parte de eletrônica, mas tenho um bom conhecimento de informática, então, testei HD, Memória RAM, Placa Wifi, Drive DVD e funcionam normalmente em outro dispositivo. A bateria já está viciada, não suporta carga. Acabei pesquisando sobre esse problema e achei o forum, sem saber, expliquei a situação em outro post e fui orientado a abrir um novo com toda a situação. O usuário @master7 pediu para informar as tensões nos pinos da PU3 e seguem abaixo bem como a foto da placa e do local da PU3. Os testes que reaizei até agora foram: 19v no jack normal e no Pq82 de um lado os 4 pinos dão 19v, do outro 3 dão 19v e um só que deve ser o Source (não entendo bem ainda) está dando 2.86v. E fiz os testes também na PU3 com os resutlados dos pinos abaixo: 1- 0,01v 3- 2v 6- 1,7v 8- 3,3v 11- 0v 14- 4,99v 16- 19v 17- 5v 20- 0v 23 - 0,10v Baixei o esquema elétrico dessa placa, mas, como não tenho muito conhecimento em eletrônica ainda, to apanhando um bocado para decifrar aquelas informações. Se alguem puder me ajudar a consertar essa placa e me orientar melhor, agradeço demais desde já. Peguei gosto pela área e pretendo investir mais nisso para quem sabe abrir minha própria assistência. -
 esquema CCE ULTRA THIN T345 - U45L - U25 e T546P
danielaguiar postou um tópico em Gerenciador de arquivos
Visualizar Arquivo CCE ULTRA THIN T345 - U45L - U25 e T546P CCE ULTRA THIN T345 - U45L - U25 CCE+ULTRA+THIN+T345+TOPSTAR+CL42+EVT+F42+CL341+VER+C+REV+A Uploader danielaguiar Enviado 01-06-2022 Categoria CCE -
 devolvido cce win ultra thin t345 - Cl341 - sem os 5volts.
MUNDO DIGITAL PGM postou um tópico em Notebook's
Tô com essa placa mãe que não liga tenho os 3 volts mas não tenho os 5 volts. Troquei o pwm por um funcionando que tinha aqui de um sucata mas mesmo asim não aparecer os 5 volts. Injetei tenção pra ver c tinha curto. Mas não tem. -
 em análise CCE Ultra Thin T345 - MB: PCI MB CL341 C HM 75 - não liga sem 3v e 5v
Antonio vm postou um tópico em Notebook's
Boa noite meu amigo, estou com esta placa que não esta morta consumo na fonte 0,000mah não tenho 3v e 5v ja troquei pwm 51125 5x creio que nao seja ele. PU3 PWM TPS51125 pino 1 - 0v pino 2 - 0v pino 3 - 1.9v pino 4 - 1.9v pino 5 - 0v pino 6 - 1.9v pino 7 - 0v pino 8- 3.3v pino 9 - 4.5v pino 10 - 0v pino 11 - 0v pino 12 -0v pino 13 - 3.4v pino 14 - 5v pino 15 - 0v pino 16 - 19v pino 17 - 5v pino 18 - 0v pino 19 - 0v pino 20 - 0v pino 21 - 0v pino 22- 4.5v pino 23 - 0v pino 24 - 0v -
 em análise CCE Ultra Thin T345 - MB: CL341 - Não liga
ptzdigital postou um tópico em Notebook's
Placa mãe não liga. Quando conecto a fonte, os leds piscam porém somente isso.Quem puder me ajudar, agradeço. Algumas informações : PL 17,PL4, PL10 e PL5 (em curto com terra) Tensão do botao power - 19v Sem tensões nas bobinas PL3, PL1 Sem tensão na bios (mesmo ao pressionar o botão power. -
 em análise CCE Ultra thin T345 Cl341 HN75 i3 Totalmente Morta
papaleos postou um tópico em Notebook's
boa tarde amigos essa placa nao acende nenhum led nem nada fui logo ver se tinha as tensões de 3v e 5v pl3 de 5v esta zerada e a pl1 de 3.3v esta com 2.0v como tenho sucata troquei logo o pu3 mas o problema persiste botão power tem 19v pinos do pu3 pino1 zerado pino 6 2.0v pino 8 3.3v conto com ajuda dos amigos obrigado. -
 dúvida CCE WIN Ultra Thin T345 / PCI MB CL341 C HM76 / Sem sinal de vida
MoisésDeagostini postou um tópico em Notebook's
O notebook não dar sinal de vida, não liga nada do notebook. Descubri alguns compronentes queimados. Preciso do driagrama da placa mãe PCI MB CL341 C HM76 -
 bios Ultra Thin T345 - CL341 HM75 - dual bios (u13 - u22,u21)
nbainfo postou um tópico em Gerenciador de arquivos
Ultra Thin T345 - CL341 HM75 - dual bios (u13 - u22,u21) Visualizar Arquivo Bios do Notebook Sim Ultra Thin T345 - CL341 HM75 - dual bios (u13 - u22,u21) Uploader nbainfo Enviado 17/04/2023 Categoria Positivo -
CCE Ultra Thin T345 Placa: CL341 REV C - Liga somente na bateria
lex.le postou um tópico em Notebook's
Olá colegas do fórum, estou apanhando um pouco para este notebook por ser o primeiro exemplar deste que recebo em minha assistência. Ele está com um defeito curioso no qual ele só da imagem com a bateria, com o carregador plugado ele acende o led azul de power e a tela não da imagem, as vezes ele da imagem com o carregador plugado porém se reiniciar ele não da mais imagem com o carregador no jack. Se eu ligar pela bateria e esperar dar tela e conectar o carregador ele carrega a bateria normalmente e funciona perfeitamente até desligar e apresentar o mesmo erro novamente. Penso que pode ser o CI de charger BQ24735 (PU4) no qual pelo que vi no esquema da placa é responsável pelo gerenciamento da fonte de energia do notebook sendo bateria ou adaptador ac. Esquema da placa: Datasheet do componente BQ24735 (PU4): http://www.ti.com/lit/ds/symlink/bq24735.pdf Estou meio perdido e agradeço muito quem me ajudar a prosseguir daqui. -
Boa noite pessoal essa placa chegou aqui morta, sem nenhum sinal, ela ja passou por duas assistencia e visualmente a unica coisa que achei estranho foi a bio u21 que troquei o CI e atualizei ja que a dela o meu leitor nao reconheceu. e o PQ82, porem ele ta com os 19v no Source e no Dreno e 3V no gate assim como a bobina PL11 com 3v. Achei 19v no botao power, mais nao chega voltagem na bios nem quando aperto o power. Outro ponto interessante e o sinal HV_SHDN# do reset em standy-by o pq78 tem 15v e quanto pressiono o reset ele envia 18 volts para o gate do pq82 creio que essa parte esta boa, ai fico na duvida do PU4. Alguem ja teve problema com essa placa que pode me dar uma luz?
-
-
 dica Notebook CCE Win Ultra Thin T345 - CL341 MB NPB Ver: C - Não liga
fabiano.julio postou um tópico em Notebook's
Peguei esse notebook nao ligando, ao fazer os testes basicos, percebi que a placa ligava e apresentava imagem quando a fonte estava desconectada, se plugasse a fonte, a maquina nao ligava e ficava inoperante sem LEDs indicadores. então eu achei que tivesse um problema no circuito de carga. medi todas as tensões do ci PU4 BQ735 e percebi que so nao tinha o sinal ACIN, como essa placa nao tem esquema batendo 100% fui no instinto e troquei o ci PU4 BQ735 e, pra minha surpresa nao subiu os 3v do ACIN, então eu parti para analisar o circuito do standby TPS51125 PU3, la percebi que todas as tensões estavam presentes com excessão de 3v_ALWP e 5v_ALWP das fontes de standby, medi a resistencia em varios pinos no ci TPS51125 PU3 e percebi que nao tinha nada de anormal, só nao libarava as tensões, então troquei o ci PU3 e pra minha surpresa nao mudou nada. usei o osciloscopio para monitorar as linhas de saida e, para minha surpresa havia um ripple na linna de 3v_ALWP do standby e o causador so poderia ser o capacitor de filtragem C128, capacitor de aluminio de 6.3v por 220uf feito a substituição e a placa voltou a o seu funcionamento normal! OBS: Vi aqui no forum que varios tecnicos pegaram esse defeito, os mesmos sintoma e não conseguiram resolver! vou deixar uma foto do modelo da placa, porque trabalho no ramo de eletronica para notebooks faz uns 15 anos e nunca peguei desse modelo ja peguei de outros bem parecido com esse que usamos os mesmos esquema CL42 | CL341.- 1 resposta
-
- 3
-
-
- dica tecnica dica
- notebook
- (mais 7)
SOBRE O ELETRÔNICABR
Técnico sem o EletrônicaBR não é um técnico completo! Leia Mais...
