Pesquisar na Comunidade
Mostrando resultados para as tags ''w7430''.
Foram encontrados 33 registros
-
 bios U32 ITAUTEC W7430 DA0SW9MB6E0 REV E CORE I3 2ª GER
flavio jesus postou um tópico em Gerenciador de arquivos
U32 ITAUTEC W7430 DA0SW9MB6E0 REV E CORE I3 2ª GER Visualizar Arquivo 100% testada Uploader flavio jesus Enviado 26-05-2020 Categoria Itautec -
 resolvido itautec w7430 placa da0sw9mb6e0 liga e não da video
msgrillo postou um tópico em Casos resolvidos - Notebooks
Essa maquina liga e nao da video. tem todas as tensoes principais. ja fiz um reflow no pch e nao subiu o video. ela usa o nec tokin. faz tanto tempo q nao vejo q nao lembro mais qual o sintoma do defeito dele. se for o caso tenho q substituir por 4 de 330 correto? -
 bios Pedido de BIOS BIOS W7430 INSYDE Q3I21
Matheus Mendes Araujo postou um tópico em Pedidos de esquemas ou bios de notebooks.
Modelo do Note W7430 BIOS INSYDE Q3I21 25/10/2010 Quero atualizar- 1 resposta
-
 dúvida Itautec infoway w7435 DAOSW9MB6EO REV E não dá sinal de vida.
Tiago Plays postou um tópico em Notebook's
Oi, sou novo aqui no fórum e recentemente meu Notebook deu problema o qual eu uso a placa mãe w7430 juntamente com um I5 480m e mais 4 gbs de ram Ele simplesmente desligou e não deu mais sinal de vida, não acende led nem nada, apenas faz um barulho como se fosse um estalo, tenho alguns materiais para reparo, porém não disponho da fonte assimétrica e nem da estação de ar. Dito isso queria saber se alguém tem alguma dica ou tutorial do que eu possa fazer pra analisar o erro. Seria de grande felicidade para mim conseguir consertar esse notebook, desde já agradeço. -
 em análise itautec w7430 - da0sw9mb6e0 rev e - Desligando
samueleugenio postou um tópico em Notebook's
Ola amigos tecnico, estou com notebook na bancada que esta dando pouco dor de cabeça. Ele entrou ligando e não dando video, primeiro passo troquei processador e memoria e não resolveu. Baixei uma bios aqui no forum e também não resolveu. Então verificando uns forum reparei que esse modelo da defeito no NecTokin, então removi pela estação de ar quente 450 º e limpei e coloquei estanho best. Peguei 4 capitores 330uf 26mpje ( coloquei foto em anexo) voltou a dar video, porem em menos de 5 minutos desliga mesmo na tela da bios, troquei o processador e nada. Notei que antes de desligar ele aciona o cooler mais forte e desliga e o processador esquenta. obs: Um capacitor smd é 330uf 26mpje 2- 330uf 24cqc.. 3- 330uf 26mje.. (sera isso o defeito) me ajudem não quero devolver essa maquina kkk- 2 respostas
-
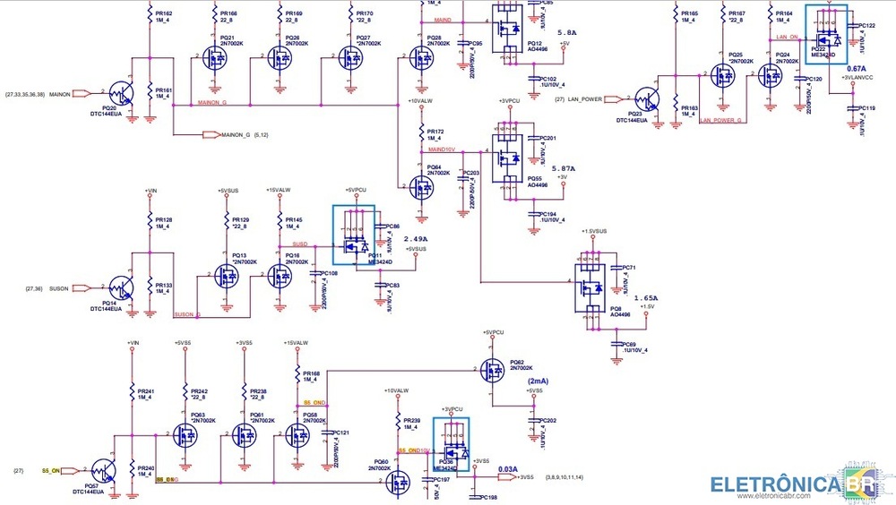
 dúvida Itautec W7435 - W7430 - com AO4496 aquecendo!
infortelbrasil postou um tópico em Notebook's
Olá, estou com este notebook Itautec W7435 que desliga constantemente, fiz todos os testes de funcionamento retirando os periféricos da placa, então constatei que este Mosfet está aquecendo bastante, as medições das voltagens no componente está na imagem, estou para comprar este, mas ainda tenho dúvida se seria ele o problema ou outro componente que o faz aquecer. Vi no fórum algo parecido em que aquecia este componente, mas ao ser trocado permaneceu a mesma coisa. Obrigado desde já. -
 resolvido Itautec W7430 Placa da0sw9mb6e0 hiberna sozinho
I N F O T E C H postou um tópico em Casos resolvidos - Notebooks
notebook liga e aparece a seguinte mensagem rapidamente e continua boot me fw update failed please try again ao entra no windows ele fica alguns segundos ligado e o cooler acelera e o note hiberna. Em modo de segurança ele não hiberna , porem cooler também acelera Ja fiz a gravação da bios troquei windows e continua tbm vi que tem alguns casos resolvido no forum dessa mesma placa e o mesmo problema, porem não tenho acesso. -
 resolvido itautec w7430 da0sw9mb6e0 rev:e tela branca resolvido
joaomarcos postou um tópico em Casos resolvidos - Notebooks
após, varios testes troquei, tela, troquei cabo flat troquei o q1, q5 ,q6, q7 e nada, troquei o chip ite e nada, ai precisando de grana infezei e consegui resolver o problema nao de um forma certa mas deu certo, primeramente retirei o componete l5 que fica do lado do q4 e fiz um jumping no conector do cabo flat no pino 2 ao pino 3 a pinagem do lado direito so para reforça para na fazer errado, ta nas nas fotos se ajudar, de o joiinha. -
Bom, quero aumentar a memória dedicada do meu notebook, mas a bios dele n tem esssa opção.
-
 em análise Itautec w7430 MB DA0SW9MB REV: E Não liga
Marcelo Aguiar postou um tópico em Notebook's
itautec tem todas as tensões da placa, chega os 3v na bios e no botão power, tem os 5v e 19v, assim que conecta a fonte acende o led2, porem quando pressiono o botão power acende o led3 e apaga e a placa não liga. -
 bios ITAUTEC W7430 DA0SW9MB6E0 - BIOS MAIN 4MB / EC 512KB - TESTADO E APROVADO
rafaelscjlle postou um tópico em Gerenciador de arquivos
ITAUTEC W7430 DA0SW9MB6E0 - BIOS MAIN 4MB / EC 512KB - TESTADO E APROVADO Visualizar Arquivo ITAUTEC W7430 DA0SW9MB6E0 - BIOS MAIN 4MB / EC 512KB - TESTADO E APROVADO Uploader rafaelscjlle Enviado 24-01-2020 Categoria Diversos -
 dúvida Itautec infoway W7430, Placa mãe (DA0SW9MB6E0) não liga + acende led verde.
John21 postou um tópico em Notebook's
Bom dia caros colegas,sou novo aqui no forum e também iniciante em eletrônica,mas abri esse tópico pq este notebook estava ligando e dando video,porém demorava um para dar video e notei um aquecimento anormal em alguns componentes proximos ao processador em baixo onde tem o nectokem ,desliguei tudo e deixei pra continuar no dia seguinte por estar muito cansado já,e pra minha surpreza a placa agora só acende o led verde qdo conectada a fonte e não starta de jeito nenhum !!! Obs : Não fiz medições ainda,por estar sem o multimetro . Mas tenho uma placa igual (doadora) com problema na solda bga do PHC . -
 dúvida Itautec infoway W7430, Placa mãe (DA0SW9MB6E0) não liga + acende led verde.
John21 postou um tópico em Notebook's
Bom dia caros colegas,sou novo aqui no forum e também iniciante em eletrônica,mas abri esse tópico pq este notebook estava ligando e dando video,porém demorava um para dar video e notei um aquecimento anormal em alguns componentes proximos ao processador em baixo onde tem o capacitor "nectokem". Desliguei tudo e deixei pra continuar no dia seguinte por estar muito cansado já,e pra minha surpreza a placa agora só acende o led verde qdo conectada a fonte e não starta de jeito nenhum !!! OBS: Não fiz as medições ainda pq estou sem multímetro hoje. Mas assim que fizer os testes vou postar ,e tenho uma placa igual para pegar as referências pois a mesma está com problema na solda bga do PCH . -
Boa tarde, estou com um W7430 que está se desligando após um minuto, somente quando entra no windows Já troquei o NEC/Tokin por 4 capacitores 330uf e regravei a bios, o problema persistiu Troquei o CPU I3-580M por um i5-520M, parou de desligar, mas no mesmo tempo a ventoinha dispara na rotação máxima, e não diminui mais a rotação No HWmonitor, as funções TM1 e TM2 aparecem em vermelho, indicando algum problema no sensor de temperatura
- 3 respostas
-
 em análise Itautec W7430/ DA0SW9MB6E REV:E /HD e Driver de CDDVD ligado mesmo estando o not estando desligado
3MANOEL postou um tópico em Notebook's
Ola, boa noite. estou com um notebook itautec com seguinte defeito. Mesmo ele estando desligado, o HD continua girando e o driver de cd dvd fica ligado. verifiquei o problema, e vi que ele continuava alimentando os satas, mesmo desligado. o problema acontece independente da forma como eu desligo, é só ter alguma fonte de energia (carregador ou bateria) e o hd e driver já ativa. eu consegui resolver o problema, trocando o PQ21, Mas ele logo volta a dar problema, tendo que troca-lo novamente.. na segunda tentativa, troquei os restantes da linha dele (PQ21, 26 e 28) e logo voltou apresentar o maldito problema.. medi os resistores PR166 e PR169 e estão oks.. se alguém podê dar uma luz ai... sem esperanças já rsrs obs: esse not dava vídeo uma hora sim e outra não, mas foi resolvido após o processo de tântalo. -
Ola! boa tarde, gostaria de saber se alguém tem a bios do notebook itautec W7430 . Meu note esta com tela azul e já testei tudo agora so resta a placa mãe
-
 em análise Itautec - Infoway Note w7430 - DA0SW9MB6E0 - Liga e desliga com video.
Carlos Renato postou um tópico em Notebook's
Boa tarde pessoal. Estou com um notebook infoway itautec w7430 que esta desligando sozinho. Ja efetuei as limpezas, troca de pasta termica, memoria e processador. Por fim verifiquei em alguns fóruns que a atualização de bios seria uma solução, porém o notebook esta com uma bios de 1mb o CI de Bios que esta nele é da marca (CFeon F40-100HIP Q9B616F F010GDA). A maioria dos downloads que adquiri dessa bios vem com 2mb e já encontrei até com 4mb, causando uma enorme indecisão sobre qual realizar a atualização. Ao pesquisar aqui no fórum verifiquei que existe uma bios de 1mb que realmente funciona razão pela qual segui as orientações do fórum e criei este tópico. Agradeço desde já a quem puder me auxiliar e aguardo contato. Grato -
Olá fórum, estou precisando do arquivo para regravar a bios corrompida
-
 devolvido Itautec Infoway Note W7430 DA0SW9MB6E0 só acende led2 e não starta
Tec.infoPG postou um tópico em Notebook's
Ola galera chegou essa placa para analisar de outra assistencia a placa ja veio mexida, ja fizeram o necktok dela, ela chegou e nao liga tenho as fontes primarias 3 e 5v, tenho os 3v no botao e zera ao pressionar no i/o tmb zera mais ela nao dispara nao tenho tensao de S5_ON nem MainON nem SusON tensao zerada na entrada dos transitor em S5_ON eu deveria ter sinal alta certo? se alguem puder me explicar esse circuito esse sinal deveria vir do i/o mais nao sai nada dele, o i/o esta alimentado com 3v queria saber a respeito desse circuito deixei na foto para os colegas me explicar melhor assim trocaria o i/o desconfio que ele pode estar queimado visto que a placa chegou com um curto no lvd no pino 40 que recebe os 19v fritou que removeu a trilha mais nao existe curto na linha posso refazer ela novamente se conseguir startar a placa -
 bios U32 ITAUTEC W7430 DA0SW9MB6E0 REV E CORE I3 2ª GER
flavio jesus postou um arquivo em Itautec
-
 bios ITAUTEC W7430 DA0SW9MB6E0 - BIOS MAIN 4MB / EC 512KB - TESTADO E APROVADO
rafaelscjlle postou um arquivo em Itautec
-
 dica itautec infoway note w7430 - da0sw9mb6e0 ver E - liga e não dá vídeo
vado postou um tópico em Notebook's
ITAUTEC INFOWAY NOTE W7430 DA0SW9MB6E0 VER E liga e não dá vídeo - tensão da cmos - OK - reset cmos - OK - curto nas bobinas - OK - tensão no start e zera quando pressiona e verificar lá na SIO também - OK - tensão e oscilação (se tiver osciloscópio) nos pinos na bios - OK - tenho todas as tensões nas bobinas - Sinais antes da CPU se comunicar com a Bios e a Memória: - H_PWRGOOD - OK - PLTRST# - OK - mosfets de transição - OK - Sinais na Memória - 01 SMDDR_VREF_DQ0 - 0.770v depois do start - 30 C_DDR3_DRAMRST# - 1.5v depois do start - 76 +1.5VSUS - 1.5v depois do start - 126 SMDDR_VREF_DIMM - 0.770v depois do start - 198 PM_EXTTS#0 - 1.05v depois do start - 199 +3V - 3.3v - 203 +0.75V_DDR_VTT - 0.770v depois do start - 204 +0.75V_DDR_VTT - 0.770v depois do start - 10 M_A_DQS#0 (comunica CPU) - deveria oscilar e pulsar - 12 M_A_DQS0 (comunica CPU) - deveria oscilar e pulsar - 28 M_A_DM1 (comunica CPU) - deveria oscilar e pulsar - 98 M_A_A0 (comunica CPU) - deveria oscilar e pulsar - 102 M_A_CLK1 (comunica CPU) - deveria oscilar e pulsar - 116 M_A_ODT0 (comunica CPU) - deveria oscilar e pulsar - 120 M_A_ODT1 (comunica CPU) - deveria oscilar e pulsar - 200 CGDAT_SMB (comunica PCH e Gerador Clock) - tenta se comunicar - 202 CGCLK_SMB (comunica PCH e Gerador Clock) - tenta se comunicar - Sinais Gerador de Clock U17 RTM875N - 1,5,17,24,29 - 3.3v depois do start - 15,18 +VDDIO_CLK - 1.05v depois do start - 03 CLK_BUF_DREFCLK - tem que oscilar - 04 CLK_BUF_DREFCLK# - tem que oscilar - 06 CLK_VGA_27M_NOSS - oscila - 07 CLK_VGA_27M_SS - oscila - 10 CLK_BUF_DREFSSCLK - tem que oscilar - 11 CLK_BUF_DREFSSCLK# - tem que oscilar - 13 CLK_BUF_PCIE_3GPLL - tem que oscilar - 14 CLK_BUF_PCIE_3GPLL# - tem que oscilar - 16 CPU_STOP# - 3.3v depois do start - 22 CLK_BUF_BCLK_N - tem que oscilar - 23 CLK_BUF_BCLK_P - tem que oscilar - 25 CK_PWRGD_R - 3.3v depois do start - 27 XTAL_OUT - oscila - 28 XTAL_IN - oscila - 30 CPU_SEL - oscila - 31 CGDAT_SMB (comunica PCH e Memória) - tenta se comunicar - 32 CGCLK_SMB (comunica PCH e Memória) - tenta se comunicar - então temos as alimentações e sinal de reset chegando corretamente na memória - temos os sinais CGDAT_SMB e CGCLK_SMB tentando se comunicar entre memória, PCH e Gerador de CLK - sinais e alimentação chegando no Gerador de Clock corretamente - o problema pode está na PCH, CPU, Bios, Memória ou Slot - memória foi trocada no início da análise - regravado a Bios e nada - fiz ME na PCH e nada - Troquei a CPU e o defeito tava nela, agora o Note tá funcionado OK - agora os sinais na memória que deveria oscilar e pulsar estão OK -
Bom gente meu notebook fica desligando sozinho, dei uma pesquisada o que podia ser. Já testei as memórias não é, testei outro carregador e nada, já abri ele todo e fiz uma limpeza e resetei a bios e continua, creio que precisa atualizar a bios mas não consigo do site da Itautec porque eles não enviam de jeito nenhum, se pudessem me ajudar agradeço. Itautec InfoWay Note W7430 Tipo da BIOS : Insyde EFI Versão da bios : Q3I21 Data da BIOS : 10/25/2010
-
Pessoal , sou novo no site , eu queria pedir a ajuda de vocês para o seguinte, minha placa mãe do w7430 não reseta a BIOS, tirei a bateria já por mais ou menos 30 min e quando ligo continua com a configuração antiga, vocês já passaram por isso , alguém pode me ajudar se tiver no tópico errado peço desculpas..
-
 em análise Infoway w7435ss - w7430 v1.0 - trava e tela azul
Caverna do Edu postou um tópico em Notebook's
noteboook estava com o windows 10 porem estava apresentando tela azul, então formatei e passei para windows 7 mas agr ele esta apresentando travamentos, no momento ele esta com um ssd de 120gb e dois pentes de memoria eu reparei q ele não apresenta o problema de imediato, mas ja testei outras memorias e tambem apresenta o defeito, ja testei tb o fonte e me indicaram tirar a placa wi-fi, tb tirei mas nenhum sucesso, se alguem tiver noção que algo que possa ser, vai me ajudar muito!
SOBRE O ELETRÔNICABR
Técnico sem o EletrônicaBR não é um técnico completo! Leia Mais...
