Pesquisar na Comunidade
Mostrando resultados para as tags ''webcam''.
Foram encontrados 15 registros
-
 devolvido Lenovo Ideapad S145 / NM-C561 REV 1.0 / Dúvida sobre webcam
MJVFC postou um tópico em Notebook's
A webcam deste equipamento não está funcionando, pra piorar não tive uma aqui pra testar e muito menos o flat. Então me surgiu a dúvida, estes dois pinos USB20_P7_R e USB20_N7_R estão ligados diretamente ao processador, que seriam os responsáveis pela webcam. Eles estão sem tensão no momento, iria aparecer tensão ali somente quando acionar a webcam? Mesmo com webcam desligada ficariam sem tensão a todo momento? -
 devolvido Positivo SIM 71R-J14IM6-T811 Não liga webcam
Cyro Corte Real postou um tópico em Notebook's
Olá pessoal estou com esse notebook...a webcam recebe os 5v mas mesmo assim n liga, já troquei de webcam então não é a web cam. Seguindo o esquema acredito que seja a ponte SUL. Gostaria de saber como faço pra emular o sinal webcam_on. Segue anexo as partes do esquema.- 8 respostas
-
- positivo
- 71r-j14im6-t811
-
(mais 2)
Tags:
-
 compro Webcam ks0hd0q003 acer nitro 5 an515-52
FDONATO postou um tópico em Trocas, Vendas e Promoções
@Participativo EBR @Técnico Cooperador @Moderador @Moderador Global Pessoal, procuro para compra e preciso com urgência dessa webcam das fotos abaixo. ks0hd0q003 dayhjsmb4b1 rev: d essas são as informação encontradas nela, Procurando pelo modelo, só achei idêntica no ebay... E comparando em fotos, encontrei no mercado livre uma de outro note que me parece ser compatível https://produto.mercadolivre.com.br/MLB-1001636124-carcaca-tampa-completa-notebook-acer-a515-51-webcam-moldura-_JM, porém com anuncio pausado, se alguém tiver essa web ai disponível para venda ficarei grato.- 4 respostas
-
- webcam
- ks0hd0q003
-
(mais 3)
Tags:
-
 dúvida WEBCAM BLUECASE 1080P
lepaclabbb postou um tópico em Celulares, Smartfones e Câmeras fotográficas
Boa tarde pessoal, Tenho um problema com a webcam bluecase 1080P. Ao plugar a webcam na entrada USB, o driver é instalado corretamente. Verifiquei o funcionamento com o app camera do próprio windons. Tudo okay. Mas ao acessar o Google Meet ou Zoom, a webcam não funciona apesar de autorizar a webcam e microfone. Recebo a mensagem "camera iniciando...", mas nada. Após testei no app camera do windows, sem imagem. Alguém tem uma ideia do que está acontecendo. At, -
 em análise Positivo Motion Gray Q232A Não ativa a câmera
Paulo Celular postou um tópico em Windows - Aplicativos e Sistemas Operacionais
Boa Tarde! Estou com um Positivo Motion Gray Q232A que não ativa a câmera dá o seguinte erro (0xA00F4244<NoCamerasAreAttached>). Reinstalei o driver da câmera e nada, tentei os FNs, mas nenhum deles está relacionado a câmera. Pesquisei um pouco e vi que consigo ativar usando um programa chamado ControlAP II que simula essas teclas FNs, só que nenhum que instalei funcionou (Not suported / ), tanto a versão W7 quanto a versão W8/W10.- 3 respostas
-
- controlapii
- positivomotion
- (mais 7)
-
 devolvido DELL 14R-3437 - DOE40-HSW Rev.A00 - Webcam Imagem Preta
tedjab postou um tópico em Notebook's
Ola.... Esta maquina fica com a imagem da webcam completamente preta, ja troquei flat e a webcam. Fiz alguns testes.. Pinos do conector LCD1 Pino 34 - 3.4 volts e ao ativar a camera fica em 3.4volts Pino 33 - 3.1volts e ao ativar a camera vai 0volts Pino 32 - 0volts ao ativar a camera fica em 0volts Aqui a duvida o pino 32 é um sinal # (nivel baixo), mas quem muda é o 33.... Alguma dica... Esquema: -
 dúvida notebook dell Inspiron 7520 placa LA-8241P parou de funcionar webcam
Maicom Provim postou um tópico em Notebook's
bom dia. estou com este notebook dell Inspiron 7520, que parou de funcionar webcam. ja troquei cabo flat, webcam, instalei outro sistema atualizei a bios para versão mais recente. obs: este modelo de notebook só instalar Windows 8 ou 8.1. alguém já passou por este tipo de problema ? -
Essa dica vale pra quem esta precisando testar a webcam do notebook ou desktop e não tem nenhum programa de controle instalado no equipamento, mas tem uma conexão com a internet funcionando. No meu caso, estava com um Dell Vostro de uma empresa, por isso o software da webcam não poderia ser instalado e o sistema estava todo bloqueado. Entrando nesse site, ele vai identificar automaticamente a sua webcam e microfone, se eles estiverem corretamente configurados no seu sistema, basta aceitar o acesso ao seu sistema e testar os dois. https://webcamtest.net/
-
Boa tarde senhores como tem a forma de deixar a WIFI sempre ativada(jump no slot ou tirar o pad na plaquinha) . sem precisar do FN+tecla wifi teria alguma forma de fazer isso com a WEBCAM?? Abraço
-
1- Conheci o site através de uma pesquisa pelo google; 2- Meu nível tecnico é de estudante; 3- Gostaria de aprender a usar softwers que habilitam progamas inativos no nootbook; 4- Eu gosto de futebol, ler livros de historia e conomia e de competir em maratonas.
-
 dúvida Webcam redragon apex gw900 não foca de jeito nenhum e preciso do firewall
Whisky Codm postou um tópico em Celulares, Smartfones e Câmeras fotográficas
Câmera Redragon GW900, problema no foco eu ja fiz tudo e a camera não foca eu necessito do arquivo firewall -
 devolvido Positivo Unique N3955 / J14IM2X M/B V1.1 2XDDR3 / Webcam não funciona
MJVFC postou um tópico em Notebook's
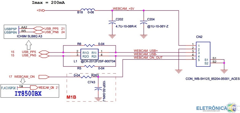
Estou com este equipamento na bancada e ele não funciona webcam. Já tentei acionar o atalho do teclado, testei com outro sistema, outra webcam, outro flat, já testei continuidade via por via e o flat está OK...mesmo assim não funciona a webcam, nãe é nem reconhecida pelo sistema. Parti para analisar o circuito apenas por curiosidade e cheguei na seguinte conclusão: - Pino 1: recebe 5v certinho - Pino 2: GND - Pino 3: NADA - Pino 4: NADA - Pino 5: NADA Os pinos 3 e 4 vem do chipset ICH9M, pelo que entendi eles estão diretamente conectados. Estes pinos e os R5 e R6 não têm tensão. Como acredito vir direto do chipset então não tive como medir diretamente lá. O pino 5 está conectado no IT8500BX na perna 104, medi continuidade e os componentes e o pino estão conectados à perna, mas não tem tensão. Eu acredito que o problema é no chipset ou nesse controlador. Gostaria de saber se os testes que fiz e minhas conclusões estão certas pois sou só um curioso kkkkkkk Ou será que tem outro ponto que precise ser verificado? Já ia me esquecendo, os 5v só aparecem depois que starta a placa, mas acredito que seja assim mesmo... -
 dúvida Problema com foco da webcam redragon Câmera GW900-1
Cezar Henrique Gomes postou um tópico em Windows - Aplicativos e Sistemas Operacionais
De um dia pro outro minha webcam redragon Câmera GW900-1, começou a apresentar problema no foco, desfocando tudo que esteja a a mais de alguns poucos centímetros de distancia, ja tentei atualizar e reinstalar os drives da webcam pelo windows, mudar de porta usb, mexer manualmente na lente dela, mas nada foi efetivo. O que consegui encontrar na internet foi um link antigo da propria Redragon onde eles disponibilizavam o arquivo firmware para solução desse problema, porém, o link nao esta mais ativo, e a pagina não existe mais. Nessa busca cheguei ao eletronicabr e encontrei um post que mostrava esse arquivo para download, e agora estou na tentativa de conseguir baixa-lo... qualquer ajuda é muito bem vinda! -
Olá, pessoal! Estou procurando o firmware para a Câmera Redragon GW900 Não sei porque o autofoco dela não esta funcionando corretamente. Vi que aqui no forum a galera tem o firmware. Já procurei no fabricante porém não encontrei o update dela ou FIX para ela. Alguém pode dar um help. Obrigado.
-
 dúvida Webcam redragon apex gw900, placa, com defeito após atualizar o firmware
Voltas Volver postou um tópico em Eletrônica em Geral
Prezados, realizei a atualização de firmware da webcam redragon apex gw900 e agora ela fica desligando sozinha. Quando reverto a atualização ela não consegue focar mais. Alguém sabe como resolver?
SOBRE O ELETRÔNICABR
Técnico sem o EletrônicaBR não é um técnico completo! Leia Mais...
