dúvida Nobreak APC Back up 2200 BR placa RV 12A inoperante
Avalie este tópico:
-
Conteúdo Similar
-
 esquema Nobreak APC Modelo BZ1500XLBI-BR Placa ID 92014
Iniciado por marcoeraquelklin em
- 0 respostas
- 60 visualizações
-
 em análise APC-BACK UPS 1200-NÃO DESLIGA
Iniciado por Rodrigornprint em
- 4 respostas
- 1.623 visualizações
-
- 12 respostas
- 2.211 visualizações
-
 em análise Nobreak APC Surt 6kva Lynx II 640-075Rev11 Defeito no PFC
Iniciado por DiegoUPSCBA em
- 1 resposta
- 49 visualizações
-
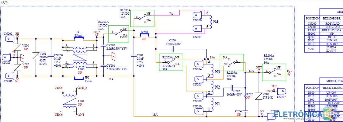
 dúvida APC Back-UPS 2200VA BI BZ2200BI-BR Queimando mosfet do CLAMP IRF8010 Placa: RV12A ID:8815050 Data: 07/12/2017
Iniciado por Conexaodark em
- 5 respostas
- 206 visualizações
-
SOBRE O ELETRÔNICABR
Técnico sem o EletrônicaBR não é um técnico completo! Leia Mais...

Posts em destaque
Participe agora da conversa!
Você pode postar agora e se cadastrar mais tarde. Se você tiver uma conta, faça login para postar com sua conta.