Pesquisar na Comunidade
Mostrando resultados para as tags ''nm-b241''.
Foram encontrados 69 registros
-
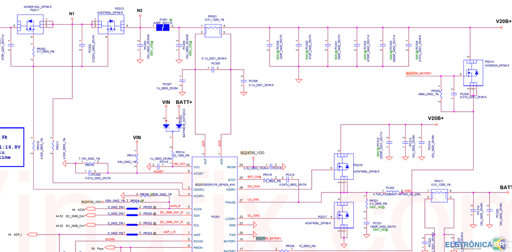
 esquema ideapad 320-15IKB DG421 DG521 DG721 NM-B242 NM-B241 Rev 1.0 DIS (1)
marcondes sjc postou um tópico em Gerenciador de arquivos
ideapad 320-15IKB DG421 DG521 DG721 NM-B242 NM-B241 Rev 1.0 DIS (1) Visualizar Arquivo esquema elétrico Uploader marcondes sjc Enviado 04/11/2025 Categoria Esquemas -
 dúvida Notebook Lenovo ideapad 320 15lkb não liga e não tem as tensões de 3v e 5v Modelo: NM-B241 PN FRU: 5B20Q74970
dfinformaticafsa postou um tópico em Notebook's
Olá a todos, estou com um notebook na bancada um lenovo idepad 320 15lkb ele não liga e não tem as tensões de 3v e 5v. Preciso de ajuda nisso. -
 devolvido Lenovo / Ideapad S320 / NM-B241 / Oscilando Tensões
Luiz Augusto Lossio Seiblitz postou um tópico em Notebook's
Boa tarde a todos, Estou com um Lenovo descrito no título do do tópido que as vezes funciona e as vezes não funciona, a tensão desde a 19v depois do mosfet de entrada tiva oscilando de 0~12v e as secundarias tambem, estou tentando fazer uma analise aqui, pensei que pudesse ser algum ci com mal funcionamento mas não estou encontrando nada, nenhum mal contato ou coisa assim. alguem teria uma dica para coisas como essa, pois ja peguei outros notebooks apresentando sintoma parecidos. desde ja agradeço a todos! -
 em análise Lenovo ideapad 320 DG421 DG521 DG721 NM-B241 rev 1.0 não liga
alex costa postou um tópico em Notebook's
Boa tarde estou com essa placa, em curto na linha dos 3v pu 401 aquecendo, porem tirei ele e injetei tensão na pj402, e apresentou curto e nao achei nenhum componente aquecendo, alguem tem alguma dica para me ajudar? -
 bios lenovo ideapad 330-15lkb model 81fd placa dg421 dg521 dg721 nm-b241 rev:1.0
marcomance postou um tópico em Pedidos de esquemas ou bios de notebooks.
boa tarde preciso da bios pra esse modelo não encontrei com a mesma descrição lenovo ideapad 330-15lkb model 81fd placa dg421 dg521 dg721 nm-b241 rev:1.0 desde já agradeço obrigado. -
 bios Lenovo 320-15ISK NM-B241 DG421 DG521 DG721 Rev1.0
wi3lp postou um tópico em Gerenciador de arquivos
Ver archivo Lenovo 320-15ISK NM-B241 DG421 DG521 DG721 Rev1.0 Lenovo 320-15ISK DG421 DG521 DG721 NM-B241 Submitter wi3lp Submitted 30/06/20 Categoría Lenovo -
 dúvida Lenovo IDEAPAD 320 - 15IKB - NM-B241 - Tem imagem mas não tem iluminação
Laricy ferreira Lari postou um tópico em Notebook's
Meu notebook da imagem porém não tem iluminação, creio que seja um problema em alguma tensão mas não sei como resolver, já vi vários tutoriais mas como não tenho o esquema elétrico não sei identificar onde é o problema! Tenho certeza que não é o display pois com o passar dos dias ele às vezes da iluminação mas ao mexer na tela para fechar ele apaga e volta. Percebi que ele apaga de vez depois que baixa o brilho, pois ele fica sem iluminação e não volta. -
 resolvido lenovo nm-b241 todas voltagens e não liga.
joaomarcos postou um tópico em Casos resolvidos - Notebooks
lenovo NM-B241 dg421,dg521,dg721 todas voltagens e não liga, testei bobinas todo ok, com 3.3 volts power, bios com voltagens por acaso testando ums capacitores de ceramica proximo slot memoria ram, encontrei um em curto retirei para testar, ligou, fazerei ums testes e colocar um capacitor de ceramica novo, vou enviar fotos do local com ele retirado, se ajudou da um joinha. -
 devolvido Lenovo ideapad 320 nm-b241 rev 1.0 liga e desliga
kcinfo postou um tópico em Notebook's
To com esse notebook na bancada o mesmo liga e em seguida desliga. Não tem curto em No tempo que liga apresenta todas as tensões menos +vcc_gt Ja regravei bios com clear me e troquei o chip da bios tbm e tbm gravei o super i/o e continua no mesmo sintoma. Alguém poderia me dar uma luz em que posso prosseguir com o reparo. Pensando em comprar outro ite8586e e gravar pra ver se o problema pode ser ele. -
 dúvida Lenovo Ideapad 15 NM-B241 DG421 DG521 DG721 Não liga
christian.ricard postou um tópico em Notebook's
Boa tarde a todos, estou com essa placa que já passou por outro técnico, ela está somente com 19v. Precisava de uma ajuda para seguir um rumo. Já regravei a Bios, troquei bateria da Cmos. Essa placa tem memória on board, já troquei o cap perto do slot tb. Abraços e bom final de semana. -
 resolvido lenovo ideapad 320- dg421 dg521 dg721 nm-b241 não liga
dadosbh postou um tópico em Casos resolvidos - Notebooks
olá a todos...estou com este note que não liga, sem tensões nenhuma. os 19 chaveia no pq 311 (aon 6414 ) somente se remover o pq 312 (aon 7408) . testando o 7408 fora ele acusa curto. coloquei um aon 7410 para teste. na pr301 fica oscilando entre 3v e 6v...fiquei na dúvida se ambos são compatíveis, ou há algo além disto...peço ajuda aí aos colegas... -
 em análise Notebook Lenovo B320 Placa DG421 DG521 DG721 NM-B241 Rev: 1.0 Não Liga
Antonio vm postou um tópico em Notebook's
Ola amigos, peguei esta placa ao conectar ficava em 0.000mah apos analise o PQ311 so tinha 20v no dreno e não passava para o source, então fiz jumper do dreno para o source, agora o quando eu alimento ja consume 0.181mah e na bobinas só tenho 3v e 5v o resto zerado. desde ja obrigado -
 bios lenovo ideapad 320 dg721 nm-b241 rev:1.0
carlosesmile postou um tópico em Pedidos de esquemas ou bios de notebooks.
Preciso de um arquivo e não consigo baixar! bios lenovo ideapad 320 dg721 nm-b241 a do meu cliente está com senha na bios -
 em análise Lenovo Ideapad 320 - placa NM-B241 Rev 1.0 - Não comuta alimentação da bateria para Fonte AC/Não carrega a bateria
IntelDeveloper postou um tópico em Notebook's
o Notebook liga no adaptador AC sem a bateria Se colocar a bateria carregada e startar ele funciona normal Se acabar a bateria e plugar o AC ele não liga Se ligar pela bateria e depois plugar a fonte: ele não carrega a bateria mas fica ligado Se ligar pela bateria, plugar a fonte e depois desligar a bateria: desliga o notebook Me parece que a comutação da bateria para o adaptador AC não está funcionando: Medições no BQ24780 com a bateria e a fonte plugados ACDET: 2,8V VCC: 19,5V ACN: 7,5V (tensão da bateria) ACP: 7,5V (tensão da bateria) REGN: 5,9V Problema na bateria, SIO ou BQ24780? "Se acabar a bateria e plugar o AC ele não liga" Parece que o BQ247 não consegue habilitar a alimentação pelo adaptador AC com a bateria conectada -
 devolvido Lenovo idealpad 320-15IKB NM-B241 Não liga
Marcelo Aguiar postou um tópico em Notebook's
boa tarde, o pq311 estar entrando os 19v logo em seguida tem o pq 312 que a voltagem fica oscilando entre 2v - 2,2 -2,5 ate 3v. então eu abri o jump pj301 e a tensão do pq312 voltou para 19v sem oscilar e a fonte assimétrica indica curto para frente, a peça que aquece e o processador ou o pch, sera que ele pode estar queimado ou tem alguma outra peça causando essa bagunça. -
 em análise Lenovo Ideapad 320 15ikb Nm-b241 Dg421 Problema na bios
TecFreitas17 postou um tópico em Notebook's
Lenovo Ideapad 320 15ikb Nm-b241 Dg421 Dg521 Dg721 o mesmo liga, mais não da imagem tem todas tensões primeira e segundarias, tudo indicar q problema na bios alguém teria essa bios pf? -
Lenovo 80XH nm-b241 boardview Visualizar Arquivo boardview NM-B241 R10.tvw Uploader FDONATO Enviado 21-07-2021 Categoria Lenovo - IBM
-
 resolvido Notebook Lenovo Ideapad 320 15IAP - Modelo 81A3 - Placa NM-B241 desativa o Hd para formatar
Nilsinho Chagas postou um tópico em Casos resolvidos - Notebooks
Pessoal, estou com esse notebook do titulo para formatar mas na hora que aparece as opções para deletar, formatar, aumentar ou diminuir o volume do HD, essas opções ficam desabilitadas. Alguém aqui já se deparou com essa situação? Montei um pendrive usando o rufus, utilizei uma iso do windows 10 64 bits em formato gpt e mudei no setup para legacy e desabilitei o secure boot, mesmo assim aparece desabilitado as opções, também mudei para uefi e da problema também. Será que alguém dos amigos sabe como resolver? -
 devolvido Solicito arquivo de Bios Lenovo Ideapad 320-15iKB Placa: DG421 DG521 DG721 NM-B241 Rev 1.0
Adonias1014 postou um tópico em Notebook's
Preciso do arquivo de bios Lenovo Ideapad 320-15iKB Processador: Intel Core i5 6200U 2.3GHz Defeito: liga não gera vídeo acende os ledes por 10 segundos e desliga em seguida Testes ja realizados: troca de memórias, cabo flet, HD e tela, tensão nos soltes de memória 1.52v bios 3.3v, mosfets, bobinas todos com tensões normais. nenhum componente aquece fazendo testes com a fonte de bancada. -
 esquema Ideapad 320-15ikb dg421 dg521 nm-b241 nm-b242 rev 1.0
vilmarm postou um tópico em Gerenciador de arquivos
Ideapad 320-15ikb dg421 dg521 nm-b241 nm-b242 rev 1.0 Visualizar Arquivo Esquema Lenovo ideapad 320 placa nm-b241 Uploader vilmarm Enviado 29-01-2020 Categoria IBM - LENOVO -
 bios Lenovo ideapad 320 - 14ikb DG421 DG521 DG721 NM-B241 REV:1.0
Hudson Santos postou um tópico em Pedidos de esquemas ou bios de notebooks.
Lenovo ideapad 320 - 14ikb DG421 DG521 DG721 NM-B241 REV:1.0 Olá colegas, estou precisando da bios desse modelo a cima. desde ja agradeço.- 1 resposta
-
- lenovo ideapad 320 14ikb
- lenovo
- (mais 7)
-
 devolvido Lenovo ideapad 320 - 14ikb dg421 dg521 dg721 nm-b241 - Liga e desliga em 5 segundos
rimfsp postou um tópico em Notebook's
Sou Técnico em eletrônica e tenho pouca experiencia em manutenção de placa de notebook.Apareceu este notebook para trocar a tela, desconectei a bateria e fiz o procedimento como de costume, ao ligar o notebook ele não quis ligar só acende o led fica uns 3 segundos e apaga, medindo as tensões no Pl402 e pl 401 notei que não tinha as voltagens de 5v e 3,3v, na bios tambem não tenho tensão alguma, ao remover o jumper PJ402 as voltagens no pl402 e pl401 voltaram ao normal indicando algum curto depois do jumper, como não tenho o esquema esta dificil identificar o que esta causando este curto, pergunto aos amigos do forum se tem alguma dica para me auxiliar? -
 em análise LENOVO IDEAPAD 330 - 81FE000NBR MB NM-B241 DG421 DG521 DG721 - Sem nenhum sinal de VIDA
idealinfo postou um tópico em Notebook's
Olá amigos, queria uma ajuda de vcs... Estou com um notebook Lenovo Ideapad 330, conforme descrição no título. O notebook estava funcionando normal, troquei o HD por um SSD, e do nada sem nenhum sinal de vida. Troquei o SSD td certinho, desconectei a bateria e td mais... Agora estou com essa bronca. Alguém poderia me ajudar a testar e descobrir o que aconteceu?? Cheguei a testar o DcJack e até fusível que próximo a ele o PF 101, está chegando os 20V. Agradeço desde já. -
 dúvida Lenovo / Ideapad 320-15lkb Tipo 80XL Tipo 80YE / NM-B241 / Não funciona teclado
Herdeiros da Pesca postou um tópico em Notebook's
Boa tarde pessoal, estou com esse modelo de notebook (Lenovo Ideapad 320-15lkb Tipo 80XL, Tipo 80YE) ) a alguns dia, tracamos o teclado pois o antigo estava com problema , evitando que o computador liga se, assim o problema de ligar foi resolvido, porem o teclado so funciona o power, quando inicia o windows ou a bios, ele funciona uma letra, qualquer letra e para de funcionar! ja zeramos o teclado atraves do fn+s+v e power por alguns segundos, sem sucesso, tbm fizemos a atualizaçao dos drivers e nada, atualizei a bios e nada resolveu, fizemos varios testes e nao e problema fisico. Estou pensando em regravar a bios original para ver se resolve! creio q seja a ultima alternativa, e unica que nao tentamos! Estou a procura dessa bios se caso alguem tenha! Nao consegui esquema da placa!
SOBRE O ELETRÔNICABR
Técnico sem o EletrônicaBR não é um técnico completo! Leia Mais...
