Pesquisar na Comunidade
Mostrando resultados para as tags ''g480''.
Foram encontrados 28 registros
-
 em análise Lenovo G480 | Placa QIWG5_G6_G9 LA-7982P- Não liga
JLInformática postou um tópico em Notebook's
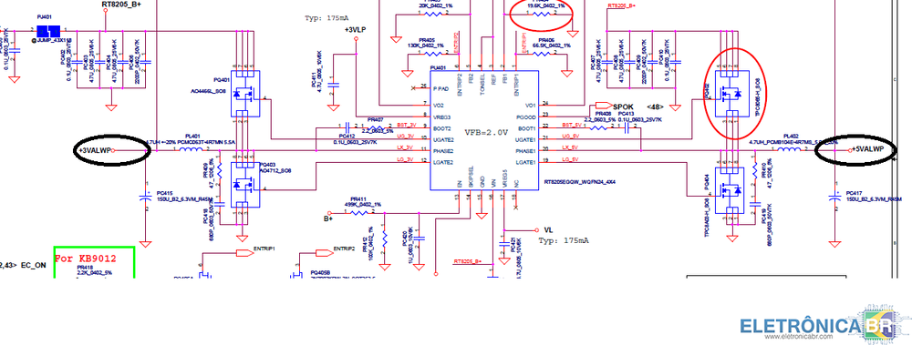
pessoal esse notebook não liga, ao conectar a fonte a mesma entra em proteção, conectei a fonte externa e vi que o curto estava na linha dos 3 e 5V, aferi dois fets e o curto estava no PQ401, removi troquei e o curto sumiu, ao ligar nada deu, sem os 3 e 5V. olhando com mais calma percebi que o PWM esta sem Vin ( vi que a trilha ta danificada). Isso não vem ao caso agora por conta da situação(O CURTO). Removi os fets de alta e aixa da linha PQ 401, 402, 403, 404, PU401 e as PL's 401,402 e vejo um curto ainda, vou postar onde tem o curto. gente onde ta o curto é onde circulei, medi em relação ao terra -
 resolvido Lenovo G480 QIWG5 LA-7982P - 19v na placa toda
Antonio vm postou um tópico em Casos resolvidos - Notebooks
Ola meus amigos estou com esta placa que ela só tem 19v nas bios nas bobinas em capacitores dos 2 lados consumo na fonte 0.000mah desde ja agradeço -
bom dia, como mencionado liga sem imagem. as vezes dá imagem.,.. testes processador memória regravação de bios retirei o q4 Aaqueci a pch troca da rtc(pilha)
-
 resolvido Lenovo g480 - LA-7982P - problema de bios
dauars postou um tópico em Casos resolvidos - Notebooks
Caros colegas, tenho esse notebook que comprei com defeito, na época era só um capacitor em curto. Consertei e usei alguns meses, depois parou de funcionar, ele ligava o led e desligava em poucos segundos, regravei as duas bios e voltou a funcionar normal. Depois de poucos dias fez a mesma coisa, regravei e funcionou, e agora voltou o mesmo problema depois de uns tres dias. Alguem já passou por isso, ou sabe o que pode está causando esse problema?- 13 respostas
-
- lenovo
- g480la-7982p
- (mais 4)
-
 em análise notebook lenovo g480 placa la-7982p rev 1.0 nao aceita outra placa wifi
flaviosilvapereira postou um tópico em Notebook's
galera estou com esse notebook que a placa wifi dele esta ruim aquece e para de funcionar! pois bem ao colocar outra placa ele nem entra no windows da a seguinte mensagem unauthorized wireless network card is plugged in.power off and remove it! ela so aceita placa do mesmo modelo alguem tem alguma soluçao para isso? -
 bios Notebook lenovo G480
Welington Vesener postou um tópico em Pedidos de esquemas ou bios de notebooks.
Bom dia galera alguém me consegue a bios do lenovo g480 para regravação? -
 devolvido Lenovo G480 QIWG5_G6_G9 LA-7982P liga sem imagem
Jhones postou um tópico em Notebook's
Salve salve amigos, esse notebook chegou hora ligando com imagem, hora ligando sem imagem, quando ligava com imagem funcionava normalmente, então resolvi regravar a bios main U5 (sem sucesso), voltei o arquivo de backup e ficou na mesma, o consumo na assimétrica fica na faixa de 470 maH (sem bateria), e só falta tensão na PL 905 (+VCC_GFXCORE_AXG). Tentei vários arquivos diferentes sem nenhuma alteração, então resolvi regravar a bios U6 (deu erro no chip), troquei o chip e gravei porém nada mudou, já regravei vários arquivos também e nada muda, estou seguindo o esquema da LA-7981P. Alguma luz? -
 dúvida Lenovo G480, LA-7982P, curto no conector de energia.
Rafael Nicoli Alencar postou um tópico em Notebook's
Estou fazendo reparo em um notebook Lenovo G480, Modelo da placa: LA-7982P - QIWG5_G6_G9 Rev:1.0 - 2012.01.17 O equipamento apresentava inicialmente faísca ao conectar a fonte. Iniciei trocando um capacitor bem na entrada de energia que estava em curto e parou de dar faísca, porem o curto continua... Placa desligada apresentando consumo de 2.26A na fonte assimétrica. Tenho uma placa sucata idêntica aparentemente sem curto, os componentes q eu troquei tirei dela. Alguns componentes da placa quando injeto tenção pela fonte aquecem bastante, tentei substituir com o mesmo componente da outra placa mas acredito q esse curto esteja em outro lugar q está causando esses aquecimentos. Atualmente estou sem ideias do que pode ser, estou procurando o power sequence dessa placa porem não encontro o esquema desse modelo igual o meu, e notei que aqui no fórum tem ele para download. -
 devolvido Lenovo G480 QIWG5_G6_G9 LA-7982P Não Liga Nada
Tauisilva postou um tópico em Notebook's
Estou iniciando agora nessa área de concerto em Notebooks, estou com esse modelo onde ele não liga nada, sei que tenho que medir os 3/5v mas não sei aonde faço essas medições, no momento não fiz nenhuma troca de componente... Se alguém puder me ajudar agradeço desde ja -
 em análise lenovo-g480 qiwg5_g6_g9 la-7982p liga sem imagen
jailsom postou um tópico em Notebook's
Bom tarde, já agredeço pelas pessoas que se virem me ajudar, o notebook entrou com defeito de não liga, foi feito a analise da placa e tinha um trasistor (PQ302) em curto, e um capacitor em curto no B+ em paralelo com o (PQ907) feito isso a placa voltou a ligar mais sem imagen, alguem pode me ajudar to no desesperado -
 em análise Lenovo G480 - MB LA-7982P rev: 1.0 - Não Liga
(FERMATICA) postou um tópico em Notebook's
Olá a todos, estou com essa placa que estava funcionando normalmente, ao terminar a formatação, durante o boot, a mesma desligou e não ligou mais, acompanhando alguns tópicos, percebi ser curto na linha b+, pois testei o PR302 e está em curto com o terra, apesar e ter os 19V na placa. Gostaria de uma orientação para detectar esse curto, com a fonte assimétrica, sendo quais pontos da placa deveria injetar tensão para poder sanar esse defeito Grato Fermática -
 esquema LA-7982p LA-7981P QIWG5 QIWG6 - LENOVO G480
RAFAEL ACKLES postou um tópico em Pedidos de esquemas ou bios de MotherBoards e All-in-One.
Boa tarde amigos!! estou com um notebook lenovo g480 que não liga procurei muito o esquema dessa placa mais não encontrei vocês poderiam me ajudar? -
 resolvido Lenovo G480 la-7982p rev 1.0 nao da video
Motta Álvaro postou um tópico em Casos resolvidos - Notebooks
Boa tarde. Esse lenovo liga e fica com consumo aproximado de 0,20A e nao dá video. Percebi q estou sem as tensoes de transferencia de 3vs e 5vs nos U38 e u39. Entram 5v e 3v nos drenos, mas como os gates estao 0v, passam apenas 2v no source. A tensao q deve aparecer nos gates é de VSB. Vi q VSB tem origem no pq205 q tem 19v de um lado, 17,75 do outro, mas nao sai nada em VSB. Já trokei o pq205 por outro identico de uma sucata e nao resolveu. Acho q era pra ter uma tensao menor no gate já q ele é canal P, pra ele chavear e gerar o VSB, mas empaquei na análise. Alg ajuda possivel? -
 bios BIOS Lenovo G480 LA-7982P Main & EC
Carlos Alberto Klafke Filho postou um tópico em Gerenciador de arquivos
BIOS Lenovo G480 LA-7982P Main & EC Visualizar Arquivo Bios Lenovo G480 Main & EC Uploader Carlos Alberto Klafke Filho Enviado 02-08-2022 Categoria Lenovo -
Caros colegas esse notebook liga e não da video nem na tela e nem no externo. Ele tem todas as tensões menos +VCC_GFXCORE na pl905. Essa tensão é gerada pelo mesmo ci pwm do vcore o NCP6132A, nele está presente a tensão vron pino 4, tem o tensão de vcore mas não a gfxcore. Eu queria entender se falta alguma outra tensão de habilitação nele para gerar o gfxcore ou se é defeito nele mesmo. Já regravei a bios com um arquivo que eu já testei outras vezes e tá ok.
-
 esquema Lenovo G480 La-7982P - Rev.1.0
zeusbrj postou um tópico em Pedidos de esquemas ou bios de notebooks.
Boa tarde, necessito do esquema do Notebook citado acima, defeito: não liga, parece existir um curto na linha do capacitor PC947. -
 em análise notebook lenovo g480 so da video vga display interno tela acende sem imagem
louvor & adoração postou um tópico em Notebook's
pessoal peço ajuda recebi um notebook lenovo g480 com o seguinte sintoma liga funciona tudo ok porem so da video no monitor externo no lcd interno acende os lede mais nao da imagem -
 devolvido Lenovo G480 / MB qiwg5_g6_g9 - LA-7982P / Não liga
Manoel74 postou um tópico em Notebook's
Olá pessoal, alguém pode mim ajudar com essa placa, pois a mesma parou de repente, ao conectar o carregador os led's branco e laranja ficam piscando, antes estava até ligando mas desligava do nada. Já regravei os dois Chips Bios e ressoldei o U31 "KB9012QF" mas não resolveu. Led1: PWR_LED# "LED de força#" Led2: BATT_LOW_LED# "LED BATERIA FRACA #" -
 dúvida Notebook Lenovo G480 LA-7982P Tela Branca e Piscando
Vladimir Barbosa postou um tópico em Notebook's
Boa noite amigos: Estou com este modelo de Notebook que está ocorrendo o seguinte problema: Quando o mesmo é ligado no botão power o mesmo liga, mas a tela fica branca e depois fica acendendo a tela e apagando. Procurei verificar o flat que vai para o display e está td correto. Não está rompido. Coloquei um monitor na saída vga, mas não apareceu imagem. Não fiz nenhuma medição, pois preciso do esquema elétrico para ver onde medir e tensões. Se os colegas puderem me ajudar, agradeço. -
Lenovo g480 g485 g585 Ver archivo Please send me like i need badly to get schematic diagram Submitter Sanzysac Submitted 06/07/24 Categoría Lenovo
-
LENOVO G480 BIN BIOS Ver archivo BIN BIOS MAIN PARA LENOVO G480 FUNCIONANDO Submitter Ismael81 Submitted 23/07/24 Categoría Otros
-
Estou com seguinte problema: bateria nao carrega quando desligado ou conectado ao notebook. as luzes laranja e branca ficam piscando ao mesmo tempo. se eu colocar o notebook direto na fonte ele funciona, se eu carregar a bateria em outro notebook e colocar nele também funciona mas nao carrega. ele esta com windows 10 funcionando normalmente. preciso do arquivo para atualizar a bius no windows 10 porem no site lenovo diz nao ser compativel. como proceder?
-
Bios Lenovo g480 Ver archivo bios dump Submitter Cele Yvonne Submitted 29/03/23 Categoría Lenovo
-
Ao ligar este notebook o carregador desarma. Coloquei na fonte bancada deu consumo alto e esquentou componente pq301, retirei o componente o curto parou, então efetuei a troca do mesmo e o curto continua. Obs com componente retirado injetei tensão 19 v no source e tem um curto mas nada esquenta , alguém poderia me dar uma dica.
-
SOBRE O ELETRÔNICABR
Técnico sem o EletrônicaBR não é um técnico completo! Leia Mais...
