Pesquisar na Comunidade
Mostrando resultados para as tags ''queima''.
Foram encontrados 25 registros
-
 tutorial Placa ysus da tv 42pt250b ocasionando a queima da zsus
manoel936 postou um tópico em TVs de PLASMA, LCD, LED e CRT
Olá amigos estou com uma tv de plasma 42pt250b estava com os dois transistores 30f124 queimado da placa zsus fiz a troca e liguei a tv sem a ysus está conectada, ligou normal, Porém quando eu ligo a ysus na zsus torna queimar os transistores 30f124 da zsus não encontrei curto nós transistores da ysus porém tinha um capacitor cerâmica eu acho de 102k 1kv estourado efetuei a troca mais continua queimando a zsus alguém me ajuda -
Único jeito que consegui para continuar a usar essa TV que deu defeito no Display sem pagar por peças caras. É simples e rápido. Quando conseguir abrir a TV(Veja um vídeo no Youtube) só adianto que ela é sem parafusos e tem que tirar uns "arames" de dentro para Soltar a tampa. Cuidado com a parte de baixo da televisão para não danificar os flats da tela. na parte de baixo NÃO tem esses "arames". Bom após aberta tem dois Flats Cables(IMAGEM), o da direita deve soltar liberando o clip com cuidado levantando para cima(se não souber como veja um vídeo no Youtube como remover cabos flat). Depois você vai isolar SOMENTE a via 17 da DIREITA para a ESQUERDA com um durex(IMAGEM). É bem fino mesmo. Depois é só recolocar o cabo com cuidado para o durex não sair e pronto sua TV deve ligar. A imagem não vai ficar 100%, mas acho que é melhor que jogar fora ou pagar 2500 Reais pelo conserto, o que é insano. VID-20250611-WA0000.mp4
-
Olá! -- O seguinte Nobreak sms Modelo: Manager net 4 + uSM1500Bi 115, ao ligar queima mos-fet´s IRFB 448 - já trocados todos transístores e, C.I.s - L6387ed - IC6 e IC5 - sem sucesso. Placa modelo : PCIV023942 imagens a seguir da placa. Notei que inicialmente, Q4 a solda derrete e, pino aparente , mesmo refazendo solda volta a ocorrer. -- Alguma dica?
-
Conserto estas fontes a uns 3 anos mas peguei agora duas que estão me intrigando. Chegaram sem ligar, troquei os dois capacitores, fusivel e 2 mosfets que ficam no dissipador. Na bancada ligaram OK, 8,5Volts. Porém ao instalar na impressora elas queimam o fusível e os dois mosfet de novo. Já olhei os dois Diodos duplos na saída e estão OK. Eu tenho outra fonte boa para usar e comparar. Alguma sugestão, ajuda?
-
 em análise NHD Premium PDV queima transistor ao voltar a carga
zaaloom postou um tópico em Fontes & No-Breakes
Boa tarde, Estou com um No-break premium PDV 1200VA que troco o conjunto de fet's, liga normalmente, da carga na bateria, retiro da tomada e apresenta tensão na saida, mas quando retorno a ligar na tomada queima um dos conjustos de FET de saida. Alguem ja pegou algo parecido? Placa 6R1- 4 respostas
-
- queima fet saida
- premium
- (mais 4)
-
 resolvido Samsung UN50NU7100G - Queima do acrílico difusor de backlight
scr92 postou um tópico em Casos resolvidos - TVs
Bom dia a todos. Tenho visto com frequência que nas Samsung UN50NU7100 (entre outras) ocorre um superaquecimento, geralmente de 01 das 02 barras de led que ficam na parte inferior do chassi, que provoca a queima destes leds e consequentemente carboniza a borda do acrílico difusor do backlight, que fica encostado nessas barras. Mesmo eliminando parte da carbonização através de abrasão no acrilico, vai dar diferença na tonalidade de cor de uma metade da tela, se comparada a outra. Alguém já conseguiu alguma solução melhor para este problema ?- 25 respostas
-
- 1
-
-
- samsung
- un50nu7100g
- (mais 4)
-
 dúvida Impressora L120 queima os transistores a2222 e c6144.
Josias_Souza postou um tópico em Impressoras e Copiadoras
Boa Noite. Resolvi trabalhar com sublimação. Tive recomendações de que a impressora da Epson L120 era boa. Comprei uma e queimou. Consegui trocar, queimou novamente. Comprei outra placa. Troquei de computador e queimou novamente. Identifiquei que são esses transistores que queimaram. Tô querendo comprar novos transitores pra trocar porém estou com receio que queimem novamente. Quando troco ainda consigo imprimir umas folhas antes de queimar. Alguém pode me ajudar??- 2 respostas
-
- impressora
- l120
-
(mais 4)
Tags:
-
P.S.: Também pode ser usado um prego no lugar, de qualquer bitola, já fiz uma vez e aguentou firme, kkk. A placa pode até pegar fogo, mas garanto que esse fusível não abre, hehehe.
-
 dúvida È certo fazer alteração nas placas de t v para evitar queima dos leds?
Niltonipu postou um tópico em TVs de PLASMA, LCD, LED e CRT
Boa tarde a todos, gostaria de saber a opinião dos colegas do fórum sobre fazer alteração nas placas de tv para evitar a queima dos leds pois vejo muito no youtube esse procedimento. Alguém que participa do fórum faz sempre essas alterações? -
 dúvida YAXUN 1502DD - Não muda tensão de saída após troca de peça por queima
Cristiano Damaceno postou um tópico em Fontes & No-Breakes
Minha fonte Yaxun 1502DD queimou. Sai de casa e esqueci uma placa conectada nas pontas de prova na saída quando voltei tava fedendo queimado e não funcionou mais. Substitui o transformador por um maior de 12v+12v 3A, coloquei um tip35c e também uma ponte de diodo de 10A. Ela liga normalmente mas a tensão no display fica oscilando em torno de 30 volts desde o momento em que clico no botão de ligar. Alguém tem alguma ideia do que pode ser ou por onde devo começar a testar? Estou começando com eletrônica e preciso de ajuda, pois estou bem no inicio do curso técnico ainda.- 20 respostas
-
- yaxun 1502dd
- yaxun
- (mais 8)
-
 em análise Brother 8152dn ligada no 220v queima da fonte
Nivaldo Cristian postou um tópico em Impressoras e Copiadoras
Boa noite, peguei uma brother 8152dn que foi ligada no 220v placa da fonte modelo edps 170bf na marca delta Fiz a troca dos capacitores que estouraram e aproveitei e troquei os 2 por novos exatamente da mesma 330uf 200v, troquei o transistor k13a65u por via das dúvidas por um do mesmo a ponte retificadora parece estar ok nos testes do diodo, mesmo assim ela liga a máquina e quando chega na parte de aquecimento do fusor ela desliga e não liga, alguma ideia? Estou a verificar os diodo zener para ver outro local que pode ter ficado com algum curto. -
 dúvida Vaporesso não queima a essência
Artemis De Oliveira Sousa postou um tópico em Eletrônica em Geral
VID_20220721_101712467.mp4 Olá pessoal tem chegado na minha bancada esse vapor esse looks 2 ao qual tinha os seguintes defeitos não carregava e não queimava a essência o setor de carregamento consegui arrumar trocando alguns componentes devido à a corrosão da queima da essência Está carregando perfeitamente Agora infelizmente ele dá o erro de otimização troquei o coil (resistência da queima da essência) Por um corre o novo e o mesmo não veio funcionar sabendo assim que não está chegando a atenção devida para o funcionamento da mesma gostaria se alguém tivesse uma dica para dar a respeito VID_20220721_100551264.mp4 VID_20220721_100551264.mp4 -
 dúvida APC BACK - US 700 QUEIMA MOSFETs
JM MARCOS NASCIMENTO postou um tópico em Fontes & No-Breakes
O nobreak em questão queima os MOSFET do inversor no momento em que a rede é conectada. Agradeço se puderem ajudar disponibilizando o esquema. -
 resolvido Fonte Dell - H240ES-00 - Queima de CI
Carlos A. Ribeiro postou um tópico em Casos resolvidos - Fontes e NoBreakes
Olá! Estou realizando um reparo em uma fonte dell, na qual um CI entrou em curto e não consigui identificá-lo. Assim, dei uma pesquisada e vi que poderia ser o TNY280, então coloquei um. Porém, quando liguei para testar na lâmpada em série, saiu uma faísca na região do CI. Abri a fonte novamente e vi que um resistor de 0,5 ohm abriu, por isso, fiquei em dúvida se esse poderia ser o CI certo. Alguém saberia me dizer se este é mesmo o CI correto? -
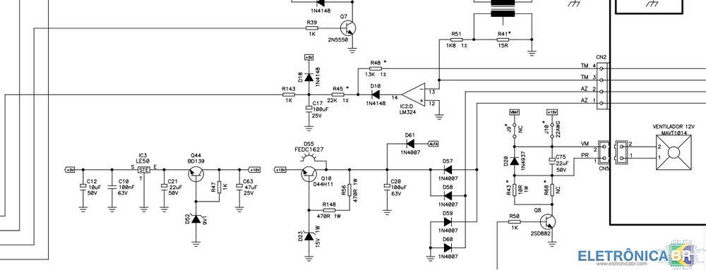
 resolvido Nobreak Power Sinus II UPS2400B, Placa PCIV011941 - Ao conectar a rede queima o Q10(D44h11)
LuisMassocato postou um tópico em Casos resolvidos - Fontes e NoBreakes
O Nobreak esta queimando o Q10 (D44H11) a ponto de sair fumaça , esta queimando também os componentes D61,D57,D59,D60,D58 e o D23 Já troquei todos esses componentes e queimaram novamente Em modo Bateria funciona normal Tenho os 15 volts Troquei o D44H1 por um TIP41C fiz a medição da tomada de entrada de nobreak, sem nenhuma tensão. -
 em análise Amplificador Wattsom DBL4000 não liga, queima fusível
Aecioflaviodasilvafilho postou um tópico em Aparelhos de Som, GPS, Gadgets e Tecnologia
Curto na saída canal B, transistores 2sc5200 e 2sa1943 podem ser substituídos por J4315 e J4215?- 2 respostas
-
- amplificador
- pa
- (mais 9)
-
 resolvido Impressora Epson L395 placa queima os transistores de energia
VicCatarino postou um tópico em Identificação e Equivalência de Componentes
Eu peguei a impressora l395 usada numa feira do rolo (ela é bivolt) liguei no 110v ela ascendeu as luzes mas depois de 4 segundos desligaram, quando abri chequei a voltagem da fonte (conectei no 220 para o teste) e estava com a voltagem certa, conferi a placa logica e estava com os transistores de energia C6144 e A2222 em curto então os troquei, chequei tambem o CI do driver depois de trocar os transistores mas não estava em curto. Quando fui testar coloquei no 220v para o teste, e de novo acendeu as luzes por 4 segundo e apagaram, abri de novo e os transistores que eu tinha acabado de trocar estavam queimados, chequei o driver com os transistores ainda na placa, (nos pontos de teste que foi indicado na internet, circulado na foto), e ele estava em curto, mas quando eu tirei os transitores o curto no CI desapareceu. Não sei o que pode ser que está causando os transistores queimar, eu ja conprei 10 pares desse transistores e tbm 1 CI do driver para ver se pode ser ele que esta queimando os transistores (o que eu acho difícil), mas nn quero trocar eles para queimar de novo, o que pode ser que esta causando os transistores queimar?- 6 respostas
-
- impressora
- epson
- (mais 5)
-
 resolvido Microondas Brastemp BMT45BRBNA - Ronco alto e queima fusível
Sperotto postou um tópico em Eletrônica em Geral
Olá O caso é um pouco confuso. Queixa do cliente: cheiro de queimado e barulho alto O que encontrei: diodo de alta com fuga e magnetron deformado na região das aletas, mas não em curto. O mais estranho é que no lugar do fusível de 0,8 A tinha um de 20A! E, segundo a cliente, o aparelho nunca foi aberto... Troquei o diodo, verifiquei o capacitor e testei o aparelho sem o magnetron, mas ele ronca alto e pifa o fusível da minha régua (15A). Testei o transformador e não encontrei curto e nem bobina aberta. De qualquer forma, troquei ele por um usado de outro aparelho que o magnetron estava superaquecendo, mas funcionava. O defeito permaneceu! E pior, voltei com o transformador de teste para o microondas e ele passou a apresentar o mesmo defeito! Agora estou com 2 microondas com o mesmo problema. Enfim, coloquei um transformador menos potente a fim de teste sem o magnetron e o fusível de 12A abre após o ronco alto. Estou sem saber o que fazer... Qualquer ajuda é bem vinda Grato- 16 respostas
-
- microondas
- brastemp
- (mais 5)
-
Boa tarde pessoal. Não tenho muito conhecimento em eletrônica. Tive um problema com os 2 analógicos do controle xbox one , ambos pararam de funcionar de uma só vez. Estão travados para a direcional esquerda para cima. Consultando o fórum consegui trocar os 2 analógicos, porém após a troca o mesmo problema continuou. Como o problema ocorre nos 2 ao mesmo tempo, imaginava que seria algo na placa ou algum componente. Olhando a placa achei o problema, que são 6 trilhas danificadas que provavelmente ocorreu após uma sobrecarga no carregador da bateria que estava acoplada ao controle no momento do carregamento. Sei que dá para resolver ligando jumpers para refazer as trilhas, porém estou com dúvida no esquema (pois sou de TI mas meu conhecimento em eletrônica é básico). Gostaria de verificar se poderiam me ajudar em confirmar se o esquema dos jumpers seriam estes mesmo como eu estou imaginando na imagem abaixo . Agradeço muito a ajuda !
-
 resolvido SMS - STATION II UST600BI [PCIV024840] Ao ligar na rede ele queima trilha do PCB
William_R postou um tópico em Casos resolvidos - Fontes e NoBreakes
Inicialmente o Nobreak chegou na oficina não funcionando. Verifiquei que a bateria estava com a tensão baixa e o circuito não carregava. Coloquei a bateria para carga, e realizei os testes de Tensão/Carga na mesma e como estava boa, fiz uma nova recarga e liguei a placa. Ao conectar na rede eletrica, saiu fumaça da placa e interrompeu a trilha junto do MOSFET Q6 (IRFB7446). Testei todos os MOSFETs e nenhum deles apresentou estar em curto. Refiz a trilha interrompida com um jumper e o Nobreak funciona no Modo Bateria.e observo IC4 (LM324) superaquecendo com uma alimentação de Vcc de 11V no pino 4. IC1 (LE50A) entrando 11V e saindo 4.99V no Modo Bateria Agora toda vez que ligo na rede, aparece um zumbido no trafo e começa sair fumaça no MOSFET Q6 Medindo entre Souce e Gate de Q7 e Q8 quando soldado na placa, apresentam uma baixa resistencia (24 ohms). Estou sem esquema para poder avançar no reparo e ate aceitando sugestões dos colegas. Desde jah agradeço a quem puder dar alguma dica. -
Estou com uma placa COK-001 do PlayStation 3 FAT (4 USB) na bancada e preciso fazer alguns testes em alguns componentes e tensões. linha de 12 não está em curto. existe 12 volta onde provavelmente não deveria. mas não tenho referência de alguns componentes e regiões da placa. Gostaria de saber se alguém tem o datasheet dessa placa.
- 5 respostas
-
- playstation3
- playstation
- (mais 7)
-
bom dia!! estou com esse nobreak,que funciona corretamente em inversão..mas quando liga na tomada ele queima o transistor Q4 (D44H11) e D5 zener 15V..instâtaneamente.. a rede de resistores de 1R X 1W R9,13,18,21,23,26 tbm substitui.. se alguém se deparou com esse problema e puder me auxiliar agradeço.. placa PCIV 007240
-
 dica tv philco ptv32d10n5skh queima do transistor na foto
joedson games postou um tópico em TVs de PLASMA, LCD, LED e CRT
- 4 respostas
-
- esquema
- ptv32d10n5skh
- (mais 5)
-
 resolvido nobreak apc - back ups 600 - placa id:28315 rev-02d -transistor irf2805 queima quando é ligado na rede.
carhc postou um tópico em Casos resolvidos - Fontes e NoBreakes
Boa tarde! O defeito foi resolvido substituindo o diodo d41 (1n4148) , pois o mesmo estava em curto... Agradeço a todos pela colaboração.... Bom dia! estou com este nobreak descrito em reparo , estou precisando do esquema elétrico dele , pois ele esta queimando o transistor de potência irf2805 (q6) quando é ligado na rede, já troquei o lm324n(u1) e continua o defeito. esta placa não é do modelo smd.
SOBRE O ELETRÔNICABR
Técnico sem o EletrônicaBR não é um técnico completo! Leia Mais...
