Pesquisar na Comunidade
Mostrando resultados para as tags ''5566''.
Foram encontrados 85 registros
-
 dúvida Dell Inspiron 15 5566 – PJPDC1 – Dúvida na ligação do jack DC (entrada alimentação)
RnMc postou um tópico em Notebook's
Descrição detalhada do defeito: Notebook Dell Inspiron 15 5566 com placa-mãe PJPDC1. Estou com dificuldades para identificar a ligação correta dos fios do jack de alimentação (entrada da fonte). O conector original foi substituído por outro com pino mais grosso, e agora estou com dúvidas sobre qual fio vai para qual terminal. Detalhamento dos fios: Fios da placa-mãe (saída para o jack fêmea): Preto Vermelho Marrom Fios do conector da fonte (vindo da tomada): Preto Branco Azul O que foi feito até agora: Substituído o pino original do jack por um mais grosso Já tentei identificar com multímetro a continuidade, mas sem sucesso em mapear os sinais Não encontrei o esquema elétrico da placa para confirmar os sinais corretos O notebook não liga após a troca, então estou evitando ligar direto até ter certeza das ligações Dúvidas: O fio azul vai junto com o negativo ou positivo? O fio marrom da placa é positivo, negativo ou sinal (ID)? Existe algum padrão nesses jacks de 3 fios (tipo Dell com identificação de carregador)? Link do esquema do jack DC1: [NÃO ENCONTRADO] – Procurei pelo esquema da PJPDC1 mas não achei em lugar nenhum. Se alguém tiver, por favor compartilhe! -
Dell Inspiron 15 5566 - BAL60 LA-D871P Rev. 1.0 - Não Liga
mail.ademir postou um tópico em Notebook's
Fala galera. Peguei esse Dell, estou verificando as tensões e inicialmente não estou tendo as primárias 3VALW e 5VALW. Cheguei a trocar o CI PU100 (SY8286B) por duas vezes, e estou achando estranho não ter a tensão 3VLP no pino 17 deste CI, pelo menos analisando o datasheet, era para ter essa tensão neste pino. Acredito que esta tensão alimenta inicialmente o SIO e o botão power, dando sequência na liberação dos 3VALW e 5VALW. Para constar, os pinos* 2, 3 , 4 e 5 estão sendo alimentados com a tensão de +19VB e tenho também 9,4V no pino* 11 (*SY8286B). Esse lote de CI já usei em outra placa e funcionou 100%. Alguém poderia me ajudar na análise? -
 bios solicito bios dell inspiron 5566
leandrof1 postou um tópico em Pedidos de esquemas ou bios de notebooks.
boa noite solicito a bios do notebook dell inspiron 5566 a bios é winbond 25q128fvsq -
 bios Preciso da bios do Notebook DELL 15 5566 Placa LA D871P
Herick Mathias Lopes postou um tópico em Pedidos de esquemas ou bios de notebooks.
Preciso da bios do Notebook DELL-15 5566 Placa LA-D871P, quem puder ajudar desde ja agradeço ! -
 resolvido Dell Inspiron 15 5566 - MB BAL60 LA-D871P - trocar MEC1404-NU
U_pasta postou um tópico em Casos resolvidos - Notebooks
Pessoal, para troca do super IO MEC1404-NU é só a troca do chip ou precisa gravar algum firmware? Dell Inspiron 15 5566 MB BAL60 LA-D871P MEC1404-NU -
Dell 5566 / LA-D801P Clear ME Visualizar Arquivo Arquivo funcional aqui do fórum... https://eletronicabr.com/files/file/34113-dell-5566-la-d801p/ apenas fiz clean Me para um usuário do fórum. Uploader FDONATO Enviado 20-06-2020 Categoria DELL
-
 devolvido DELL Inspiron 15 5566 Placa LA-D871P demora entrar imagem.
jubadasilva postou um tópico em Notebook's
Esse note entrou com problema de memória e foi resolvido. Agora ele liga, ativa a o back light mas demora 30 segundos para aparecer a imagem. Regravado bios com arquivo aqui do forum com ME clean e atualizado no site da DELL mas não resolveu. Alguma dica? -
 em análise Dell Inspiron 15 5566 i7 A50p - BAL60 LA-D871P Rev. 1.0 - não da boot nem inicia o sitema
Claudio santos postou um tópico em Notebook's
boa tarde , esse noteboo nao inicia o sistema ja mudei as coniguracoes pra uefi, legacy e ele nao inicia de maneira alguma, ja coloquei outras biosporem nao consegui resolver. alguem tem alguma dica -
 em análise Dell 15 5566 MB BAL60 LA-D871P Não liga
talisson henrique postou um tópico em Notebook's
Boa tarde amigos, estou com esse notebook apresentando ausência da tensão 3.3v, apenas a de 5v, aferido curto na bobina responsável pelo 3.3v e encontrei resistência 0,12 indicando curto, abri o pjp102 para isolar o defeito, acontece que ao injetar tensão por volta de 2v a corrente sobre para 2,4A, o que aquece é um é as garras das fonte assimétrica de uma forma absurda, já na placa percebo um pequeno aquecimento na pch mas não acredito ser ela pois essa tensão também alimenta ela. Não tenho explicação das pontas da fonte aquecer tanto assim, difícil de identificar algum defeito. Gostaria da ajuda dos colegas. -
 resolvido Dell Inspiron 15 5566 BAL60 LA-D871P Rev. 1.0 não detecta a bateria
Claudio santos postou um tópico em Casos resolvidos - Notebooks
Bom dia, estou com esse dell que não detecta a bateria porem a cliente disse que a bateria está Boa e Estva durando uns 4 horas .O led laranja fica piscando intermitente e o notebook liga normal sem carregador mais a mensagem de bateria não conectada fica presente. -
 resolvido Inspiron 5566 - BAL60 LA-D817P - Botão Power e Teclado falhando
U_pasta postou um tópico em Casos resolvidos - Notebooks
Pessoal estou com esta placa mãe que o teclado que o teclado falha e o botão Power não desliga. Pensei em realizar a limpeza da região ME, mas, nas duas tentativas apresentou falha de vídeo conforme descrições abaixo: Placa BAL60 LA-D817P VER: 1.0 (A00) part number: KCKCP biosbackup+ ME 11.8.70.3626 - 11.8.70.3626_CON_H_DA_PRD_RGN.bin - fan disparada e led acesso sem vídeo. biosbackup+ ME 11.8.70.3626 - 11.8.70.3626_CON_LP_C_NPDM_PRD_RGN.bin - liga o led de power, a tela percebe que liga sem o backlight e não da íideo. ME Analyzer v1.130.0 r195 ║ ╚═══════════════════════════════════════════╝ ╔═════════════════════════════════════════════╗ ║ biosbackup.bin (1/1) ║ ╟─────────────────────────┬───────────────────╢ ║ Family │ CSE ME ║ ╟─────────────────────────┼───────────────────╢ ║ Version │ 11.8.70.3626 ║ ╟─────────────────────────┼───────────────────╢ ║ Release │ Production ║ ╟─────────────────────────┼───────────────────╢ ║ Type │ Region, Extracted ║ ╟─────────────────────────┼───────────────────╢ ║ SKU │ Consumer LP ║ ╟─────────────────────────┼───────────────────╢ ║ Chipset │ SPT/KBP-LP C ║ ╟─────────────────────────┼───────────────────╢ ║ Security Version Number │ 3 ║ ╟─────────────────────────┼───────────────────╢ ║ Version Control Number │ 284 ║ ╟─────────────────────────┼───────────────────╢ ║ Production Ready │ Yes ║ ╟─────────────────────────┼───────────────────╢ ║ Power Down Mitigation │ No ║ ╟─────────────────────────┼───────────────────╢ ║ Lewisburg PCH Support │ No ║ ╟─────────────────────────┼───────────────────╢ ║ OEM Configuration │ No ║ ╟─────────────────────────┼───────────────────╢ ║ Date │ 2019-07-22 ║ ╟─────────────────────────┼───────────────────╢ ║ File System State │ Initialized ║ ╟─────────────────────────┼───────────────────╢ ║ Size │ 0x1BF000 ║ ╟─────────────────────────┼───────────────────╢ ║ Flash Image Tool │ 11.6.0.1126 ║ ╟─────────────────────────┼───────────────────╢ ║ Latest │ No ║ Baseado no MEAnalyzer fiz estas duas tentativas, onde está o erro ao fazer este clear ME? Agradeço o apoio. Ps: tenho o chip original intacto e com ele continua dando vídeo. -
 devolvido Dell Inspiron 15 5566 BAL60 LA-D871P Rev. 1.0 tela fica escura
Claudio santos postou um tópico em Notebook's
boa tarde estou com esse dell na bancada , ele liga porem a imagem fica escura alguem consegue as tencoes do lvds pra que eu possa dar uma analisada aqui . a tensao de 19 vosts esta presente -
Bom dia Amigos gostaria de uma ajuda sobre essa placa, ela apresenta todas as tensões 3v, 5v, 3,3 na bios, 19v tambem, só que não liga não gira o cooler, ela a presenta o codigo de erro no led pisca 3x laranja e 5x branco, dei uma pesquisada no site da Dell sobre o codigo e se trata de "falha de sequenciamento de alimentação" me deiem uma luz por gentileza e se pudessem me conseguir o esquema dessa placa tambem ajudaria muito!
-
- marca:dell
- modelo
- (mais 13)
-
 em análise Dell Inspiron 15 5566 LA-D871P não carrega bateria
BSM Informática postou um tópico em Notebook's
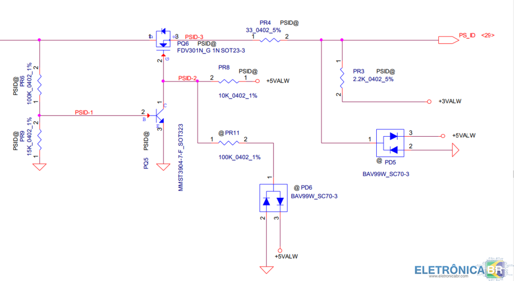
Resolvi fazer uma edição aqui para tirar as informações desnecessárias e ir direto ao objetivo. Este equipamento não está carregando a bateria. Coloquei uma bateria nova e troquei o charger. Também verifiquei que o PQ6 estava queimado e consegui substituir ele. Abaixo dele na placa, vi que tem dois resistores e ambos estão com uma resistência muito alta. Um deles consegui identificar como o PR8 de 10k, troquei. O outro não descobri qual é, pois um lado vai direto no PR8 / PQ6, e o outro lado não vai para lugar algum próximo e segundo o esquema elétrico, o único resistor que vai ligado diretamente no PR8 e PQ6 é o @PR11 de 100k, porém o outro lado dele iria para o pino 3 do @PD6, porém isso não acontece. Mesmo assim arrisquei e coloquei um resistor de 100k ali e não resolveu. Ainda sigo na luta. -
 dúvida dell inspiron 5566 / BAL60 LA-D871P Rev 1.0 / nao liga
williamsain postou um tópico em Notebook's
boa tarde estou com esse dell inspiron, que parou de ligar apos o cliente remover o hd, aparentemente e so um problema de bios, mas nao tenho creditos para baixar o arquivo aqui do grupo, alguem poderia me ajudar a conseguir baixar o arquivo -
 devolvido Dell Inspirion 5566 LA-D871p Não da boot
carlos noteblu postou um tópico em Notebook's
Estou com esse equipamento em bancada o mesmo veio com problema que não identificava potência da fonte, após analise notei que o pq6 estava queimado, troquei ele para teste porém não surtiu efeito, notei que o super i/o não estava liberando o sinal do PS_ID. Fiz a troca e o mesmo voltou a reconhecer a potência da fonte, porém começou a parar de fazer boot em hd, pendrive... Chega a reconhecer HD a bios e não boot. Testei com outros hd, até mesmo o flat para quem perguntar, testei com pendrive porém não chega a executar. No próprio PSA reconhece o HD, porém não faz o boot. Fiz a regravação da bios e até troquei o ci, porém o defeito não muda. Alguém ja pegou algo relacionado... Antes de que alguém pergunte, ja coloquei 2 super i/o diferente e comparei para ver se poderia ter saído algum componente próximo. Testei com outros HD pré formatados, tanto em uefi quanto legacy.. -
bios dell 5566 la-d871p Visualizar Arquivo bios 100% funcionando Uploader robertoprynt Enviado 20-03-2021 Categoria Dell
-
 em análise dell inspiron 15 5566 placa LA-D871P liga e desliga
mauriciomaira postou um tópico em Notebook's
bom dia... possuo um notebook dell parado a algum tempo ja... o mesmo apresenta o seguinte problema, com a bateria conectada ao conectar o carregador o led branco pisca e logo apos o led laranja pisca infinitamente. sem a bateria somente o led branco pisca.. mas o principal eh o seguinte com o sem bateria ao apertar o power o cooler dispara e ja desliga e o led branco pisca novamente como se o carregador tivesse sido conectado novamente, nao da imagem, sem bip, processador nao aquece, melhor dizendo o unico sinal de vida vem do cooler que dispara e morre... ja fiz limpeza na placa e aparentemente n tem sinais de oxidação nem nada... assim q o cooler dispara e desliga a placa perde todas as tensoes... so voltam a aparecer apos o led piscar novamente.. alguem sabe por onde devo analisar? n encontrei nada referente a este problema visto que aqui no forum as postagens sao relacionadas a placa nem ligar.. n encontrei esquema na net tbm...- 2 respostas
-
- dellinspiron
- 5566
- (mais 6)
-
 dúvida Dell Inspiron 15 5566 BAL60 LA-D871P Rev. 1.0 Tela não acende
lucasdantas012 postou um tópico em Notebook's
Fiz a troca da tela, pois a antiga estava com defeito, porém após a instalação da nova tela, o notebook não dá boot. Quando ligo segurando a tecla D, o teste de cores passa normal (a tela acende, e passa pelas cores), porém ao tentar iniciar normalmente a tela não dá brilho nem mostra imagem (apresenta código luminoso 2 âmbar, 7 branco). Fiz teste de continuidade no cabo do lcd, sem nenhum problema aparente. Ligado em monitor externo, o diagnóstico apresenta erro Lcd cable, porém o notebook apaga totalmente após +/-15s. Agora o notebook apresenta o mesmo erro até quando ligo a tela defeituosa. Alguma luz? -
 devolvido Dell Inspiron 15 5566 - LA-D871P - pisca 6x branco e 2x laranja e não liga
Gilson Macedo postou um tópico em Notebook's
Não há consumo, após apertar o start apenas mexe na fonte assimétrica. Estou com carregador original e com ele também a placa não liga. Notei que PCH_RSMRST# tem 3,3v antes de ligar a placa, bem como SIO_PWRBTN# tem também 3,3v. Suspeito de bios, mas no fórum não tem bios para I7. Tenho tensões de 1v e de 1.8v, então desnecessário dizer que tenho 3 e 5. Sem vídeo dedicado. No site da Dell tem um arquivo que após descompactado só tem 9 megas, então não dá certo nessa placa que tem bios de 16 Megas. -
 dúvida Dell 5566 MB LA-D871P Acende led branco e fica com consumo baixo
Borges Adriely postou um tópico em Notebook's
Estou com o modelo da placa citado acima, logo na entrada o PQ178 e PQ740 superaquecem. O que eu já fiz: Retirei o PQ718 e injetei tensão no lado que a resistência ao GND estava zerada. Com isso um capacitor surgiu em curto. Retirei o mesmo fora e estava dando continuidade e 0 ohms de resistência. Substituí, o alto consumo da fonte não existe mais. Ao ligar a fonte na placa, acende um led branco, a tensão fica em 0.009V e ao startar o equipamento, o mesmo fica com consumo de 0.014A nada além disso. Importante lembrar que: Temos 3,3v na PL100 Temos 5V na PL101 Temos 1,7 na PL501 Temos 0V na PL200 Temos 0V na PL605 Temos 19V na PL704 A BIOS é um chip com alimentação de 3,3V da Winbond 25Q128FVSQ, já regravei a mesma com a versão mais atual do CH341A, que permite a gravação de arquivos com 16Mb. Como não há disponibilidade desse esquema na rede, estou com dificuldades de seguir na análise. -
 resolvido Dell Inspiron I15 5566 LA-D871P_Rev1 - Liga, mas não sobe video
Roberto275803 postou um tópico em Casos resolvidos - Notebooks
Colegas, Peguei 2 notebooks destes com o mesmo defeito. Liga pisca 6 vezes led branco e 2 vezes laranja. Regravei a bios de um deles e ficou 100% já devolvi para o cliente, mas o outro não sai disto. 1 - Já regravei e até troquei o chip da bios. As placas são iguais então troquei o chip da bios de uma pela outra e nada. 2 - Pelo código da dell indica problema no chipset. 3 - Tem todas as tensões, exceto na PL605 (+VCC_GT) está 0 v. 4 - Já chequei a PU605 e tem todas as tensões menos no pino 8. -
Tenho um Dell 15 5566 help vídeo demorando tela preta alguém com uma solução?
-
 bios Bios Dell Inspiron 15 5566 MB BAL60 LA-D871P
Morfiga postou um tópico em Gerenciador de arquivos
Bios Dell Inspiron 15 5566 MB BAL60 LA-D871P Visualizar Arquivo Bios Testada. Uploader Morfiga Enviado 27-11-2019 Categoria Bios -
 em análise DELL Inspiron 5566 LA-D871P Só funciona na Bateria
kalilgv postou um tópico em Notebook's
Notebook Funciona perfeitamente apenas na Bateria, Só com a fonte ele não liga.Tinha achado que era o PWM de charge, ( 739 ). Quando Mede o gate do mosfet de entrada ele não tem tensão, quando injeta tensão no Gate do PQ740 a maquina liga na fonte.Como sou novato nisso procurei entender o esquema elétrico e procurar quem dava tensão para o Gate do PQ740 e o PQ718 porem o unico compoente que não achei pelo teste de continuidade foi o capacitor PC742. Gostaria de alguma ideia e se minha ideia de que quem alimenta o GATE do PQ740 seja mesmo o Capacitor. Desde já agradeço. Estou colocando a unica imagem que achei desse esquema do CI de charge.
SOBRE O ELETRÔNICABR
Técnico sem o EletrônicaBR não é um técnico completo! Leia Mais...
