Líderes na Classificação
Conteúdo Popular
Mostrando o conteúdo com a maior pontuação em 14/09/2021 in Posts
-
Penso eu que pode ser algum capacitor, mas duvida é qual ? nenhum esquenta, a fonte não tem consumo nenhum.2 pontos
-
Sem consumo na fonte ! Nesse pino 24 sai certinho os 6v2 pontos
-
Olá. Verifica as linhas de 3v e 5v se tem ripple, possível problema nos capacitores após a bobina.2 pontos
-
Verifica se há curto do lado que possui 0v. Se não houver curto, troca o PR819.2 pontos
-
Mede se esse resistor está aberto. Se não estiver aberto Injeta uma tensão 5V no lado do resistor que não aparece tensão, provavelmente vai consumir e esquentar o culpado.2 pontos
-
Atendendo a solicitação de inúmeros usuários e com o objetivo de ajudar a manter o fórum em funcionamento, decidimos implementar Assinaturas Vip, assim podemos contar com a ajuda dos membros para pagar nossos servidores e realizar melhorias em nosso fórum. Lembrando que o atual sistema de créditos e joinhas do fórum nada mudou. Quem tem tempo e gosta de participar tem total acesso a todo o conteúdo do fórum gratuitamente. Vantagens de ser um membro VIP incluem: -> Acesso em todos os arquivos postados, Esquemas, Bios, Tutoriais e Etc... (O maior e mais atualizado da Internet.) -> Acesso em todas as áreas fechadas do fórum, Resolvidos, Firmware Raros, Perfis BGA, Distribuidores de eletrônica e informática e etc... -> Exclusivo distintivo que aparecerá abaixo de seu nome nas postagens no Fórum. -> Seu nome aparecerá em vermelho na lista de usuários on-line, identificando-o como um membro VIP. -> Futuras vantagens em breve serão anunciadas... Atualmente disponibilizamos 3 tipos de assinaturas que podem atender ao que você precisa: VIP 60 VIP Pro Super VIP Duração de 2 meses Duração de 6 meses Duração de 12 meses 3 downloads por dia* 5 downloads por dia* 10 downloads por dia* Acesso ilimitado em todas as áreas Acesso ilimitado em todas as áreas Acesso ilimitado em todas as áreas R$ 139,90 ou 2x 69,50 sem juros R$ 259,90 ou 3x 86,63 sem juros R$ 379,90 ou 6x 63,31 sem juros Para pagamento por Paypal US$ (Internacional). Clique aqui! MERCADOPAGO. Clique Aqui!!! Atenção: - Para facilitar a ativação de sua assinatura, favor utilizar o mesmo e-mail cadastrado no fórum no Pagseguro. Se não for possível me envie uma MP (Mensagem Pessoal) informando qual foi o e-mail utilizado no Pagseguro. - Assinaturas VIP podem demorar até 48h para serem confirmadas. (Aprovação de boletos pode demorar até 2 dias) - Dicas e arquivos para downloads são somente para técnicos em eletrônica com ferramentas e conhecimentos para o procedimento. - Usuários de assinaturas VIP não estão isentos das regras gerais do fórum. -> Clique aqui e leia as regras com atenção. * Atingindo limite de download diário é necessário aguardar 24h.1 ponto
-
Boa tarde, aqui os links dos DRIVERS originais direto do site positivo para o modelo XC3552 P/ Windows 10 x64 VIDEO http://drivers.positivoinformatica.com.br//11119690_VIDEO_W10_X64.zip WIRELESS http://drivers.positivoinformatica.com.br//11119690_WIRELESS_W10_X64.zip AUDIO http://drivers.positivoinformatica.com.br//11119690_AUDIO_W10_X64.zip BLUETOOTH http://drivers.positivoinformatica.com.br//11119690_BLUETOOTH_W10_X64.zip OUTROS 1 http://drivers.positivoinformatica.com.br//11119690_OUTROS_W10_X64.zip OUTROS 2 http://drivers.positivoinformatica.com.br//11119690_EC_W10_X64.zip Ou se preferir o serial para ir direto ao site e escolher as opçoes: 4A331SM4L se for util, se um joinha!1 ponto
-
bios placa foxconn 115XDBP TG-HM55G336 Visualizar Arquivo não tem em nosso banco de dados entao resolvir compartilhar para com os colegas custei achar mais ai esta nao esquece de da um joinha pra insentivar .. Uploader anderson luiz Enviado 26-08-2020 Categoria Bios1 ponto
-
samsung np530xbb ba41-02678a Visualizar Arquivo backup Uploader porto tecnica Enviado 31-05-2021 Categoria Samsung1 ponto
-
@CTM Informatica Verifique os seguintes componentes PC136, PR213, PC115, PC5, PC2.1 ponto
-
@CTM Informatica A tensão no gate do PQ22 está variando certo? Qual a tensão no pino 28 e pino 6? Com a bateria conectada acontece a mesma coisa?1 ponto
-
@CTM Informatica Verifique a tensão no pino 24 REGN do PU5, deve ser 6V estável. Ligando ela na fonte de bancada está consumindo quanto?1 ponto
-
Em alguns equipamentos JP1 é montado, é so colocar um strap para saturar Q81 ponto
-
@Cesars12 Para a NHS Chave é diferente de botão, a chave é ligada na junção de R63 e R64 e no eletrolidica da fonte, estando os capacitores descarregados , a junção dos resistores ira mara nivel baixo saturando Q8 que alimentara U6, habilitando a fonte É comum ter trilha partida ou R115 aberto, veja tambem os diodos da fonte o zazulak ja postou este esquema Para ganhar créditos, você tem que participar do fórum, tentando ajudar outros colegas em seus tópicos. Quanto mais participação mais possiblilidade de ganhar creditos Para obter joinhas é necessário contribuir postando dicas, ajudando em tópicos, informações, links úteis, programas, bios, esquemas e etc. Participe1 ponto
-
vaja se tem tenção de 3 v no conector lvds( claro se voce ja testou outra tela)1 ponto
-
Sim amigo. Placa em teste agora, até o momento tudo ok1 ponto
-
@helbert venancio a placa voltou a funciona depois da substituição do PC810?1 ponto
-
Veja se tem algum componente esquentando próximo ao conector LVDS.1 ponto
-
1 ponto
-
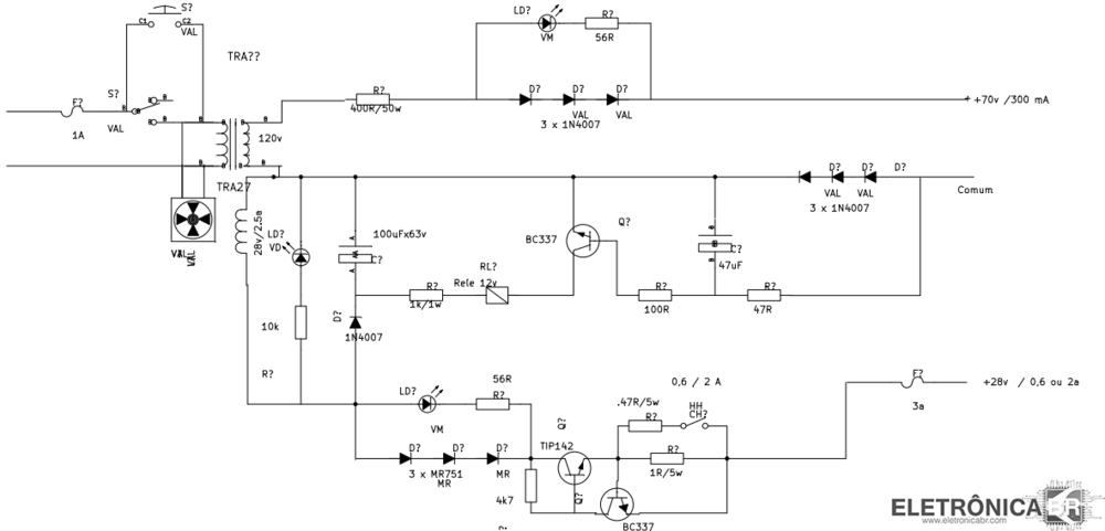
@steroidthiago Para carregar ou dessulfatar baterias não é necessário capacitor de filtro. O carregador com uma lâmpada incandescente de 40w em serie com um diodo funciona muito bem. O problema é que a bateria não fica isolada da rede , havendo risco de choque elétrico. S sua rede for 127v , voce pode usar um auto transformador de estabilizador que seja bivolt separando o enrolamento de 220v Este esquema foi importado do Tango, portanto fica meio estranho quando abro no Kicad, assim que puder vou redesenhar e publicar no site. Ele tem 2 saídas uma para carregar, com opção de corrente de 0,6 ou 2 a, e dessulfatar. Além de funcionar muito bem para o que se propõe, ele tem a vantagem de desligar automaticamente se não houve corrente, ou seja, quando a bateria é retirada. Qualquer duvida entre em contato1 ponto
-
Curto localizado no pc810 Obrigado pela ajuda de todos Substituí o PC810 e o PR819 por garantia1 ponto
-
Este post não pode ser exibido porque ele está em um fórum que exige ao menos 8 itens de conteúdo para visualizar.
-
perdão galera, fiquei meio mal esses tempos e estava fora de campo, retornando a mensagem, @brlacerda , o mecanismo está ok, @ohm obrigado, mas o veridito é a fonte, depois de tempo parada retornei ao assunto a mesma já não está batendo mais as medições, já não hé mais 34V na placa, apenas 5V stand by eu acredito, mas todo caso ire substituir ela e ver no que dá, obrigado aos dois!1 ponto
-
1 ponto
-
Boa tarde, no caso o de 8mb 3,3v apesar de não recomendado vai poder usar nos menores tambem de 4mb, agora ja os 1,8v vai ter que comprar tambem. Att.1 ponto
-
bom dia, ok meu amigo, com certeza muita gente está sofrendo com esse e muitos outros componentes falsos, e com sua postagem muita gente será beneficiada. Abraço1 ponto
-
geralmente, passa pra diversos resistores, cada um vai para um setor da pch.. bom, algo que vejo em outras placas, que analisei.. era bom ter outra placa dessa, funcionando, ir verificando onde tem os 3v e onde não tem.. essa tensão de 2.44, acho meio baixa, de fato, existe uma natural queda de tensão, principalmente por parte do diodo, mas seria interessante verificar o mesmo, por desencargo de consciência. mesmo que vc disse que algumas alterações estão sendo salvas, nem todas alterações feitas no setup, necessita da bateria, algumas delas, ficam salvas na pch mesmo (posso estar enganado, mas lembro de estudar sobre e ter visto isso) e por isso, existe o CLR_CMOS (CLEAN CMOS) Pois ele serve justamente para apagar essas configurações internas, onde só retirar a bateria cmos, não funciona..1 ponto
-
@Luciano Leandro Verifica nas bobinas se possui curto, veja se todas as tensões sobem no momento do start. Utilize o esquema para saber quais e onde as tensões devem ser aferidas.1 ponto
-
Olha amigo, já peguei placa com problema de setup ou configuração que era o SIO com problema, até porque você disse que liga sozinha. Como essa placa da china não tem esquema, fica complicado. Se tiver na garantia ( se é que tem ), eu devolveria.1 ponto
-
Boa tarde, aqui na minha região a tensão da rede elétrica é 220 volts, isso impossibilita que os clientes liguem as impressoras laser diretamente à tomada (mesmo assim tem alguns que não sabem disso e já sabem o que acontece...). Dessa maneira oriento sempre a ligar num transformador de boa potência, pois é melhor do que ligar em estabilizadores e acreditem, tem gente que até em no-breaks de pequeno porte as ligam. Isso é um veneno para as fontes internas dessas impressoras.1 ponto
-
A Samsung divulgou nesta segunda-feira (23/08) novos detalhes primeiro módulo de memória RAM DDR5-7200 de 512 GB da indústria. Em comparação com os modelos DDR4, o componente é 40% superior, além de ter um gasto de energia menor, de apenas 1,1V. De acordo com a Samsung, a nova memória DDR5-7200 utiliza oito camadas de funções em cada chip baseados na tecnologia 8-Hi TSV (Through-Silicon-Vias). As dimensões de cada uma destas camadas é de apenas 1,0 mm e cada pente de memória contará com 20 chips na composição. A fabricante também destacou que os novos pentes utilizam a tecnologia de interconexão TSVs que diminui erros e otimiza o resfriamento dos chips, forçando o fluxo de ar para baixo do componente. Pente de 512 GB DDR5 deve ser 40% superior aos modelos DDR4. Divulgação: Samsung Além do ganho energético, a Samsung explica que a nova memória RAM DDR5 consegue alcançar velocidade de até 7.2 Gbps, o que garante uma eficiência 18% maior que a velocidade das memórias DDR4. Tecnologia será utilizada em servidores Ainda de acordo com a Samsung, por enquanto, os novos pentes de memória RAM DDR5-7200 não serão direcionados aos usuários comuns. A tecnologia é utilizada na composição de servidores empresariais que necessitam de dispositivos com taxa de resposta maior e mais rápida. A expectativa da fabricante é que o limite de 512 GB de RAM seja apenas o começo da nova tecnologia e espera fornecer pentes com capacidade de 1 TB a partir de 2023 https://olhardigital.com.br/2021/08/24/reviews/samsung-divulga-novos-detalhes-da-memoria-ram-ddr5-de-512-gb/?fbclid=IwAR1lFCwxVDeUL7DIxvTsgnFtAs1pPlF0IDdzpsCxvc7gh4oaPYw5OQuaabc1 ponto
-
Colegas a TCL ta de brincadeira, Tvs com apenas 4 anos de lançamento ja estão sem firmware de atualização, Tem varias pessoas reclamando que a tv ta travada e quando vai no site eles não encontram o arquivos de atualização. A unica saida seria ter uma outra da mesma e copiar a memoria nand dela!1 ponto
-
@Henderson Rhedmax Moto Peças o CI charge é quem satura esses mosfet da entrada vc deve encontra-lo e analisa-lo. Qual é a tensao do gate do primeiro mosfet? Tem como fazer uma analise superficial com base nas folhas de dados dos CIs e mosfet. Segue uma ilustração de como funcionam os mosfet da entrada. Nao vai rir em...hahahaha nem engenheiro faz igual!1 ponto
-
1 ponto
-
Eu consegui trocar a rom do cce t77 do governo por uma da positivo simples mais irei trabalhar em novas possibilidades inclusive o Android 8. Nele1 ponto
-
LG lg14u36/Twins Main rev 1.5 Visualizar Arquivo essa bios foi retirada de um note funcionando, nao sei se fiz certo pois foi a primeira vez que estou fazendo upload de bios aqui no fórum Uploader porto tecnica Enviado 22-02-2021 Categoria LG1 ponto
-
Tenho este notebook, ele esta apresentado curto, não acende o led de fonte conectada. achei este link para download :1 ponto
-
No-break chegou com defeito,ligava e em seguida desligava sozinho. ao realizar os testes de bancada constatamos os seguintes componentes queimados: Mosfet P60nf06 transistor LM 317 Realizados as medidas das tensões de 5v ok, Baterias testadas ok. Circuito de carregamento da Bateria ok. Realizado o teste da saída com Lampada ok, porem ao conectar o computador e o monitor e desligar a energia o mesmo desarma.1 ponto
-
Obrigado jonathanhensiee estou baixando agora vlw pelo joinha!1 ponto
-
1 ponto
-
Obrigado pelas dicas eu não tenho créditos suficientes ainda para renovar!1 ponto
-
Se você tem créditos (vi que você tem 1 joinha) terá que realizar uma assinatura. Escolha Downloads 1.1 ponto
-
@Bluesman_007 pode sim, lhe dei um joinha. Siga os passos do link abaixo.1 ponto
-
@Bluesman_007 Boa tarde, Instalei seu programa em meu módulo com problema e ocorreu o mesmo problema que sua estação. Hoje baixei um novo programa de minha estação, mas não consigo gravar no módulo. Em comparação com o seu programa, percebi que no final falta de 3 linhas de endereçamento. Se souber incluir estas linhas no seu programa, pode ser que funcione. Irei tentar incluir também. Baixe o programa que envie para o nosso gerenciador. Como lhe dei um vá ate a loja e compre o pacote downlod 1 para poder baixar o arquivo.1 ponto
-
Boa @DSystem, cria ai um link do pagsegurao para liberar colaboração para quem quiser ajudar o fórum, não vejo nada mais justo que uma ajuda de quem poder, afinal o fórum ajuda e muito nos reparos em geral dos notes e outros equipamentos dos técnicos que participam do fórum ativamente.1 ponto
-
1 ponto
-
Isto pode te ajudar A forma mais facil de tentar o reset dos multifuncionais Brother que estiver com o status de auto-diagnostico ou self-diagnostic: Ligue a maquina pressionando a tecla MENU para que entre em modo de manutencao. Quando o visor estiver em MAINTENANCE digite 99 e aguarde o reset. So funciona em maquinas que apresentarem o status de erro apos variacoes bruscas de energia. Ja vi casos que fazendo uma limpeza geral na unidade fusora, varios reset e resolveu.1 ponto
-
Olá Pessoal, não sei se é o lugar certo ou se é permitido a postagem desse conteúdo, mas segue ai excelente material sobre o assunto para os viciados por conhecimento. Um dos livros mais didáticos sobre Eletromagnetismo, é utilizado boa parte por alunos de Engenharia Elétrica, nas disciplinas de Eletromagnetismo e de Ondas e Linhas. Essa é a 7ª edição e está totalmente em português e pronta para ser usada. Contempla assuntos desde Análise Vetorial a Fundamentos de Antenas e Guias de Onda. Material indispensável para quem quer seguir a ênfase de Telecomunicações ou fazer o curso de Engenharia de Telecomunicações. https://eletronicabr.com/files/file/22525-592e03ed9ab99_livro_eletromagnetismo_-_william_h_hayt_7_edio_9144-eletronicabrcompdf Se gostou por favor nos de um "joinha" para incentivar.1 ponto
-
boa noite ai o link da bios se tiver ajudado mande um joinha ok abraço. https://eletronicabr.com/files/file/11350-bios_ecs-_15-y40-011002_13405-eletronicabrcombin1 ponto
-
Atenção Seguem mais dois links que podem ajudar: Dúvidas Frequentes Preciso de um arquivo e não tenho créditos Caso ainda tenha dúvidas, você poderá responder o tópico abaixo: Fale com a Moderação1 ponto
Esta classificação está definida para São Paulo/GMT-03:00
SOBRE O ELETRÔNICABR
Técnico sem o EletrônicaBR não é um técnico completo! Leia Mais...
